投资江西 | 一文看懂江西省有色金属产业发展现状与投资机会前瞻(附有色金属产业现状、空间布局、投资机会分析等)
1、江西省有色金属产业政策环境
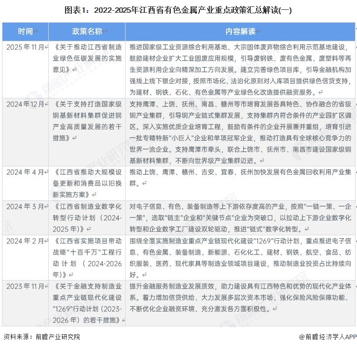
——江西省有色金属产业重点政策梳理
江西省以制造业重点产业链现代化建设“1269”行动计划为总牵引,出台有色金属产业链专项行动、铜基新材料培育、数字化转型、绿色低碳等系列政策,锚定2026年全产业链营收破万亿、建成国家级产业基地目标,聚焦铜、钨、稀土优势领域,走智能化、低碳化、集群化发展路径。


——江西省有色金属产业各市区域政策
在省级“1269”行动计划打造万亿级产业集群的总框架下,江西省各区域有色金属产业政策形成了分工明确、特色突出的格局:鹰潭市作为核心,以打造国家级铜基新材料集群为目标,巩固“世界铜都”的领军地位;赣州市依托“中国稀金谷”,专注于稀土、钨等战略资源,并向高端应用延伸;上饶市和抚州市作为重要增长极,侧重铜铝精深加工和“有色金属+”终端产品;宜春市聚焦再生稀贵金属回收与高端利用,发展循环经济;而吉安市则从上游发力,重点支持锂、钨等紧缺战略性矿产的勘查。各地共同构建了从资源保障、冶炼加工到高端材料制造的完整产业生态。

2、江西省有色金属产业链图谱
——江西省有色金属产业链图谱
有色金属产业链上游为矿采选,产业链中游为有色金属冶炼和加工,下游为有色金属的应用。随着一系列政策红利的持续赋能,江西有色金属产业链得以迅速壮大并做优做强,上下游企业紧密协作,形成了具有强大竞争力的产业集群,为江西的经济社会发展注入了强劲动力。

注:统计时间截至206年1月30日,下同。
——江西省有色金属产业链图谱(按区域维度)
从区级企业数量分布来看,江西省有色金属产业链企业主要分布在赣州、上饶、南昌、景德镇和鹰潭等地,其中南昌生在有色金属压延加工、有色金属合金制造等领域企业数量领先,赣州市有色金属矿采选企业数量位居全省前列。

3、江西省有色金属产业发展规模
——江西省有色金属产业规模现状
有色金属产业链是江西省制造业重点产业链现代化建设“1269”行动计划中12条重点产业链之一。2025年,全省有色金属产业营业收入达1.08万亿元,成为继电子信息产业后第二个万亿级产业集群。2021年以来,江西省十种有色金属产量呈现增长趋势,2024年有色金属产量283.6万吨;初步预计2025年有望达300万吨。

——江西省有色金属产业各区规模现状
从区域发展来看,鹰潭和赣州是两大核心支柱,分别主导铜、稀土/钨产业;宜春、抚州、吉安等地则围绕核心产业链,在资源、精深加工、循环利用等环节形成特色补充,共同构建了协同发展的产业生态。

4、江西省有色金属产业企业布局分析
——江西省有色金属产业企业总数
江西省省是我国重要的有色金属矿产资源和产业基地,拥有丰富的有色矿产资源。近年来,江西省立足丰富的有色矿产资源和产业基础,以铜,钨和稀土等特色优势领域为重点,全力推动有色金属产业规模壮大,质量提升,培育诞生了江铜集团,江钨集团,中国稀土集团等一批龙头企业。企查猫数据显示,截至2026年1月,江西省有色金属行业注册企业超6500家,近年来新注册企业呈现波动变化态势,2025年新注册企业647家。

注:查找范围为所属国标行业为有色金属矿采选行业、有色金属冶炼和压延加工行业、有色金属铸造行业;统计时间截至2026年1月30日,下同。
截至2026年1月,江西省已汇聚有色金属上市企业11家,瞪羚企业7家,专精特精小巨人企业27家。江西省有色金属产业竞争力十分强劲。

——江西省有色金属产业企业空间布局
从产业链各环节的代表性企业分布地图来看,鹰潭、上饶、赣州、宜春、吉安等地产业链布局较为完整、企业规模更大;抚州、吉安等则围绕核心产业链的关键环节进行布局,形成专业化补充。

——江西省有色金属产业载体空间布局
在有色金属产业链载体方面,江西拥有多个特色产业园区,涵盖矿采选、冶炼、深加工、再生资源回收利用及贸易多个环节。其中铜矿资源储量集中地区主要为上饶地区和九江地区,占全省大中型矿床90%。

5、江西省有色金属产业融资分析
——江西省有色金属产业融资现状分析
从有色金属产业融资情况来看,2022-2025年,江西省有色金属产业融资活跃度一般。从融资轮次分布情况来看,A轮及之前轮次融资以及E轮、战略融资及之后的轮次均有,体现了江西省有色金属产业具有良好的融资环境。

——江西省有色金属产业融资区域分布
从融资区域分布情况来看,江西省有色金属产业融资主要分布在赣州、宜春和鹰潭等地,其中,赣州有色金属产业融资最为活跃,相比之下,南昌、萍乡、抚州等地虽有融资活动,但数量较少。

6、江西省有色金属产业投资机会分析
——江西省有色金属发展前瞻与规划
到2026年,到2026年,全省有色金属产业链营业收入力争突破1万亿元,初步建成国家级有色金属产业基地。铜、钨、稀土等重点细分领域各培育1家具有生态主导力的产业链链主企业;力争培育5家制造业单项冠军企业,20家专精特新“小巨人”企业。鹰潭“世界铜都”和赣州“中国稀金谷”建设取得新突破,成为全省万亿有色产业集群核心区。省级企业技术中心实现骨干企业全覆盖,培育3家国家技术创新示范企业,建设3个省级产业链科技创新联合体。新材料产业营收占比达到全产业的30%。

——各区发展前瞻与规划
区域规划方面,支持鹰潭、上饶、抚州、南昌、赣州等市培育发展各具特色、协作融合的省级铜产业集群,引导铜产业链式集群发展,支持集群内符合条件的产业园扩区调区。深入实施优质企业培育工程,鼓励有条件的企业开展兼并重组,培育引进一批专精特新“小巨人”企业和单项冠军企业,推动打造具有全球核心竞争力的世界一流企业。支持鹰潭市牵头,联合上饶市、抚州市、南昌市建设国家级铜基新材料集群,不断向世界级产业集群迈进。

——产业优势及投资机会总结

更多本行业研究分析详见前瞻产业研究院《全球及中国有色金属产业市场前瞻与投资战略规划分析报告》
同时前瞻产业研究院还提供产业新赛道研究、投资可行性研究、产业规划、园区规划、产业招商、产业图谱、产业大数据、智慧招商系统、行业地位证明、IPO咨询/募投可研、专精特新小巨人申报、十五五规划等解决方案。如需转载引用本篇文章内容,请注明资料来源(前瞻产业研究院)。
更多深度行业分析尽在【前瞻经济学人APP】,还可以与500+经济学家/资深行业研究员交流互动。更多企业数据、企业资讯、企业发展情况尽在【企查猫APP】,性价比最高功能最全的企业查询平台。
广告、内容合作请点这里:寻求合作
咨询·服务

