2025年中国集成电路行业竞争格局分析 长三角是发展核心区【组图】
以下数据及分析来自于前瞻产业研究院集成电路研究小组发布的《中国集成电路(IC)行业市场前瞻与投资战略规划分析报告》。
行业主要上市公司:目前国内集成电路产业的上市公司主要有芯原股份(688521.SH);寒武纪(688256.SH);概伦电子(688206.SH);北方华创(002371.SZ);中微公司(688012.SH);兆易创新(603986.SH);圣邦微电子(300661.SZ);华虹集团(688347.SH);中芯国际(688981.SH/00981.HK);长电科技(600584.SH);通富微电(002156.SZ)等。
1、中国集成电路生产集中于长三角地区
根据工业和信息化部发布的数据,2024年中国集成电路产量TOP10省份中,江苏以1403.5亿块断层领先全国,上海为389亿块、浙江为305.6亿块,均跻身前列,三者合计产量占该TOP10总量的超六成,凸显了长三角区域在集成电路产业领域的规模集聚优势与核心地位。广东以804亿块的产量居全国第二,是珠三角区域的核心产出地;北京产量258.4亿块,是京津冀区域核心产出地。三大集群共同构成中国集成电路生产的主要承载区域。

2、长三角产业集群带动两大产业集群协同发展
我国集成电路已形成层级分明的产业集群梯队:长三角产业集群是核心第一梯队,覆盖设计、制造、封测、设备材料全产业链,是产业成熟度与产能规模最高的集群;珠三角、京津冀产业集群构成第二梯队,前者依托深圳聚焦芯片设计并配套制造封测产能,后者以北京为核心侧重集成电路研发及设备材料领域;重庆、四川、甘肃等中西部地区产业集群为第三梯队,主要承接产业转移,布局封测、功率器件等环节,是全国产业布局的重要配套补充。由长三角产业集群带领其他地区产业集群,聚焦核心攻坚的同时实现区域协同,为我国集成电路产业发展构建了多元支撑的空间载体。

3、中国集成电路专利规模以长三角地区为首
根据上海硅知识产权交易中心(SSIPEX)发布的2024年中国各省市集成电路专利数据,长三角地区专利数量优势突出,核心省市江苏有8737件、上海7548件、浙江4268件、安徽2853件,数量上均跻身全国前列,其中上海半导体IP企业专利申请量占全国21.41%,江苏无锡集成电路产业集群专利密度领跑全国,区域整体专利规模与技术集中度居首;珠三角地区,广东专利数量为10203件,位列全国各省市第一,成为区域专利贡献主力;京津冀地区专利集中于北京,为5861件,2024年北京集成电路布图设计登记申请量达687件,是区域专利核心产出地;而中西部地区专利数量相对偏低,主要集中在四川(2870件)、陕西(1811件),整体专利规模与技术密度不及其他区域。

4、多项政策支撑长三角地区成为集成电路行业发展核心
长三角地区在中国集成电路发展中的核心地位,离不开该区域政策的引领和支持。近年来,长三角地区各省市政府主要聚焦关键核心技术攻关、产业链全链条支持、跨区域协同创新、场景应用与生态培育等核心方向,意在通过强化区域联动、资源一体化配置与“芯机联动”等措施,全方位支撑集成电路产业突破技术瓶颈、完善产业生态,推动区域产业高质量协同发展,并将效应传导至整个中国。以下是长三角地区的重点政策汇总:

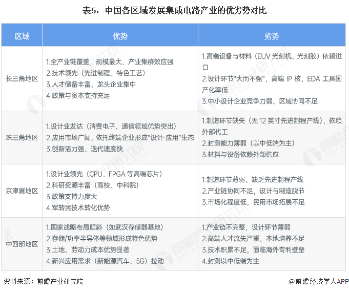
5、中国各区域发展集成电路行业的优劣势对比
中国集成电路产业各区域呈现差异化发展格局。长三角地区以全产业链覆盖、规模领先、技术突出及人才资本集聚为核心优势,但高端设备与材料依赖进口、设计环节“大而不强”;珠三角地区设计业发达、应用市场广阔且创新活力足,却存在制造环节缺失、封测能力薄弱及材料设备依赖外部的短板;京津冀地区依托高端芯片设计优势、丰富科研资源与强力政策支持,但其制造环节薄弱、产业链协同不足且市场化程度低;中西部地区受益于国家战略布局、特色领域突破及成本优势,却面临产业链不完整、高端人才流失与技术积累不足的制约。

更多本行业研究分析详见前瞻产业研究院《中国集成电路(IC)行业市场前瞻与投资战略规划分析报告》
同时前瞻产业研究院还提供产业新赛道研究、投资可行性研究、产业规划、园区规划、产业招商、产业图谱、产业大数据、智慧招商系统、行业地位证明、IPO咨询/募投可研、专精特新小巨人申报、十五五规划等解决方案。如需转载引用本篇文章内容,请注明资料来源(前瞻产业研究院)。
更多深度行业分析尽在【前瞻经济学人APP】,还可以与500+经济学家/资深行业研究员交流互动。更多企业数据、企业资讯、企业发展情况尽在【企查猫APP】,性价比最高功能最全的企业查询平台。
广告、内容合作请点这里:寻求合作
咨询·服务

