如何捍卫现金流,才能渡过“第91天危机”?

(图片来源:摄图网)
作者|众恩君 来源|众恩咨询(ID:hopeintel)
一
开篇
4月18日,国家统计局公布2022年第一季度经济数据,GDP同比增长4.8%,高于之前市场预期的4.5%。
在新冠疫情持续上扬、俄乌战争两大超预期事件的冲击下,再加上中美贸易的叠加阴影,能保持这样一个增长数字可谓难得。
然而,超出预估的数据很大程度上依赖于1、2月的开门红,而3月份则急转直下,4月份更是出现了“倒春寒”现象,中国经济未来的下行压力还在急剧加大。
面对重重压力和恶劣环境,市场停滞,收入锐减,现金流入严重不足,企业接下来该怎么办?
二
捍卫现金流的三个步骤
面对危机,企业首先要评估风险,盘点资产,统计现金流,展开自救计划。
您的企业现金流还能维持多久?

如果初步估计,发现现金流低于6个月,该怎么办?
众恩君给您推荐以下三个步骤,建议尽快实施自救措施。
盘点现金流:重新盘点现金流收入和支出

从利润中挖掘现金:重新测算必要的成本和费用

调整资产负债:从资产结构使用效率中挖掘现金

案 例 分 享
下面众恩君给大家介绍一个疫情危机中的服装公司的自救案例,供各位参考学习。
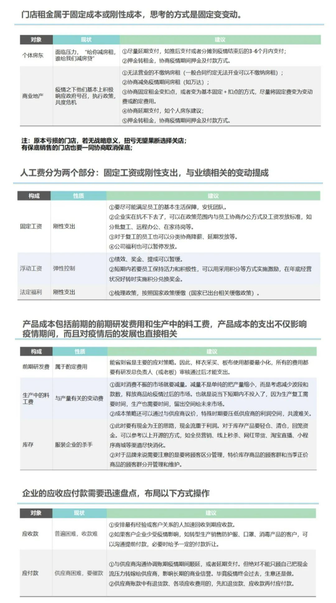
主导语:从“门店租金、人工费、产品成本及库存上下游供应商往来的应收款、应付款”入手:
小结
最后,我们来个小总结,当企业面对经营环境发生重大变化的危机时,首先要想到现金,评估现金流能不能维持企业“低空”运营到危机结束。
当然,一阴一阳谓之道,危中亦有“机”存在。在遭遇重大自然灾害危机时,现金流充裕的企业要准备好钱,开始收购优质资产。
编者按:本文转载自微信公众号:众恩咨询(ID:hopeintel),作者:众恩君
广告、内容合作请点这里:寻求合作
咨询·服务
