对赌协议失败!冯小刚向华谊支付1.68亿业绩补偿

如今娱乐圈中,冯小刚虽已许久未有大动作,但甫一现身,便带着上亿元补偿款重回大众视线。其被华谊兄弟2020年的年报带上热搜:“冯小刚对赌失败赔偿华谊2.3亿元”。
2015年11月,华谊兄弟以10.5亿收购冯小刚旗下东阳美拉70%股权,彼时,东阳美拉刚成立2个多月,净资产为负数。
二者签下一份对赌协议,对赌期为5年,2016年东阳美拉承诺的业绩目标是税后净利润不低于1亿元,此后每个年度的额业绩目标在上一年的基础上增长15%,即分别实现净利润1亿元、1.15亿元、1.32亿元、1.52亿元和1.749亿元,若无法完成目标,冯小刚需以现金补足差额。
前面两年,东阳美拉业绩擦线完成对赌,2018年,东阳美拉实现净利润6501.5万元,未完成1.32亿的业绩承诺,补偿款为6821.15万元,已于2019年4月给付;2020年,受到新冠疫情的影响,东阳美拉的项目进度在一定程度上受到延迟,去年仅实现净利润552.38万元,远远低于此前承诺的1.749亿元,冯小刚再次对赌失败,需根据协议补偿华谊兄弟1.68亿元,两次累计需补偿2.36亿元,目前,补偿款均已到账。
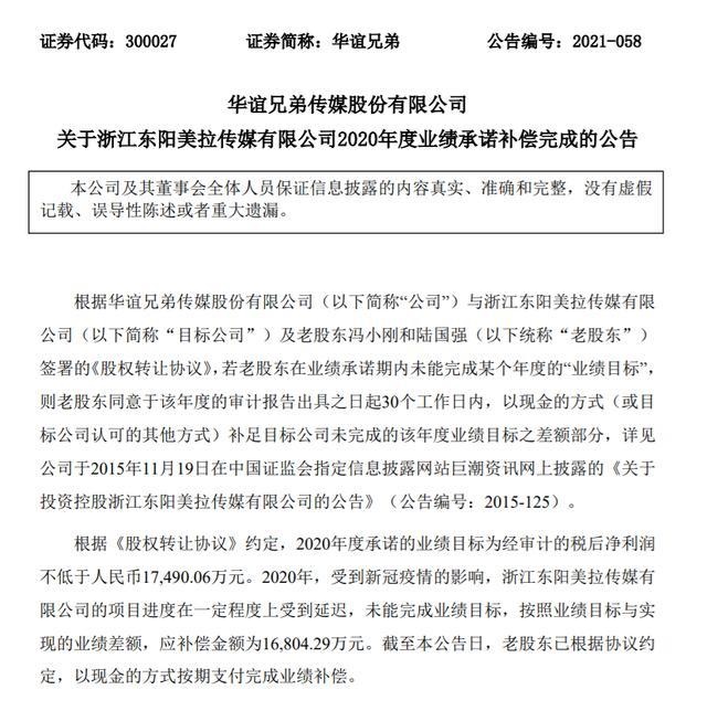
5月24日消息,华谊兄弟发布关于浙江东阳美拉传媒有限公司2020年度业绩承诺补偿完成的公告。
广告、内容合作请点这里:寻求合作
咨询·服务
