蒋兴宇/刘野等在提高HIV疫苗效力研究方面取得新进展
作者|王聪 来源|生物世界(ID:ibioworld)
近日,南方科技大学生物医学工程系蒋兴宇课题组与中国医学科学院医学生物学研究所刘野课题组合作,在 Chemical Science 期刊发表了题为:Two dimensional nanosheets as immunoregulator improve HIV vaccine efficacy 的研究论文。该研究报道了一种二维纳米片作为免疫调节剂来提高HIV疫苗效力。


二维材料因其形态多样性、结构有孔隙,在药物装载和递送方面显示出巨大潜力,但因引入免疫调节模块具有挑战性,较难合成具有免疫调节功能的平面材料,目前还未能实现将二维材料开发成免疫调节剂。不过,以稀土元素为主的复合物已经显示出其独特的巨噬细胞调节作用。
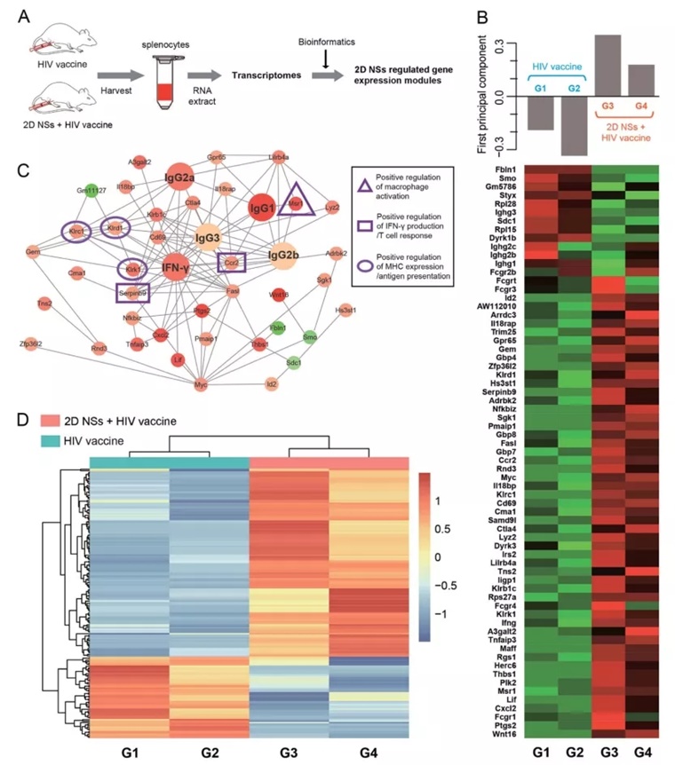
在本研究中,研究人员设计并合成了一种新型的具有良好水溶性的2D铒-镝纳米片(2D NSs)(图1)。这种纳米片作为免疫调节剂可以靶向淋巴结,激活巨噬细胞,显著增强HIV疫苗在小鼠体内的体液免疫应答和细胞免疫应答反应(图2)。转录组学结果分析进一步揭示了6个关键分子(Msr1, Ccr2, Serpinb9, Klrk1, Klrd1, Klrc1)与体内2D NSs介导的免疫调节密切相关(图3)。

图1-2D NS合成及表征

图2-2D NSs在调节HIV DNA疫苗免疫应答中的作用

图3-单独使用HIV疫苗或HIV疫苗+2D NSs处理小鼠的转录组分析
这些结果为这种免疫调节剂的机制提供了新的见解,也能够更好指导我们优化设计其他具有免疫调节作用的2D材料。本研究工作第一次实现了免疫调节2D NSs的设计及概念验证,极大地拓宽了传染病疫苗接种、肿瘤免疫治疗等以免疫为基础的预防和治疗的选择范围。
南科大为论文第一单位。该工作得到了国家自然科学基金、国家重点研发计划、中国科学院、腾讯基金XPLORER奖、云南省卫生健康委医学领军人才计划、云南省中青年学术技术带头人计划、云南省基础研究计划等项目的支持。
论文链接:
https://pubs.rsc.org/en/content/articlelanding/2022/SC/D1SC04044H
编者按:本文转载自微信公众号:生物世界(ID:ibioworld),作者:王聪
广告、内容合作请点这里:寻求合作
咨询·服务
