浙大团队解答「猪传人」冠状病毒难题,或为可能出现的感染做好准备 | 专访黄耀伟
作者|李玉鹏 来源|生辉(ID:SciPhi)
“我们的这些研究,为未来可能会出现的另一种冠状病毒病提前做好了理论和技术准备。” 提到研究成果带来的启示,浙江大学动科院动物医学系黄耀伟告诉生辉。
近些年,中国、东南亚,以及北美洲等地区养猪场陆续爆发新生仔猪腹泻疫情,对养猪业造成了巨大的经济损失,与此同时,近期有项研究报道称,检测到海地三名发热儿童一种猪冠状病毒 PDCoV 核酸序列属于中国谱系和北美谱系,这表明,PDCoV 可能已经从动物外溢感染到人类。鉴定病毒细胞入侵受体,是了解病毒跨种传播、致病机制和制定干预策略的关键所在。
早在 2018 年初,浙江大学动科院动物医学系黄耀伟课题组便首次报道了猪丁型冠状病毒(Porcine Deltacoronavirus,PDCoV)的细胞入侵受体为猪氨基肽酶 N(pAPN)。后续跟进的几项研究发现,APN 与 PDCoV 刺突糖蛋白 S1 亚基结构域 B(S1B)互作导致病毒被内吞入细胞,然而,敲除 APN 的细胞系和转基因猪也没有完全避免 PDCoV 的感染,意味着还存在一些未知宿主因子参与 PDCoV 感染。

图|浙江大学动物医学系黄耀伟教授
近日,黄耀伟教授课题组在 Journal of Virology 上发表了题为 “Roles of Two Major Domains of the Porcine Deltacoronavirus S1 Subunit in Receptor Binding and Neutralization” 的研究论文,鉴定唾液酸参与 PDCoV 刺突糖蛋白 S1 亚基的受体结合,以及其与病毒的中和作用,并且 S1 位于 N 端的 A 结构域(S1A)与唾液酸互作有关。

图|论文截图(来源:Journal of Virology)
一
唾液酸为 PDCoV 入侵细胞的 “辅助因子”
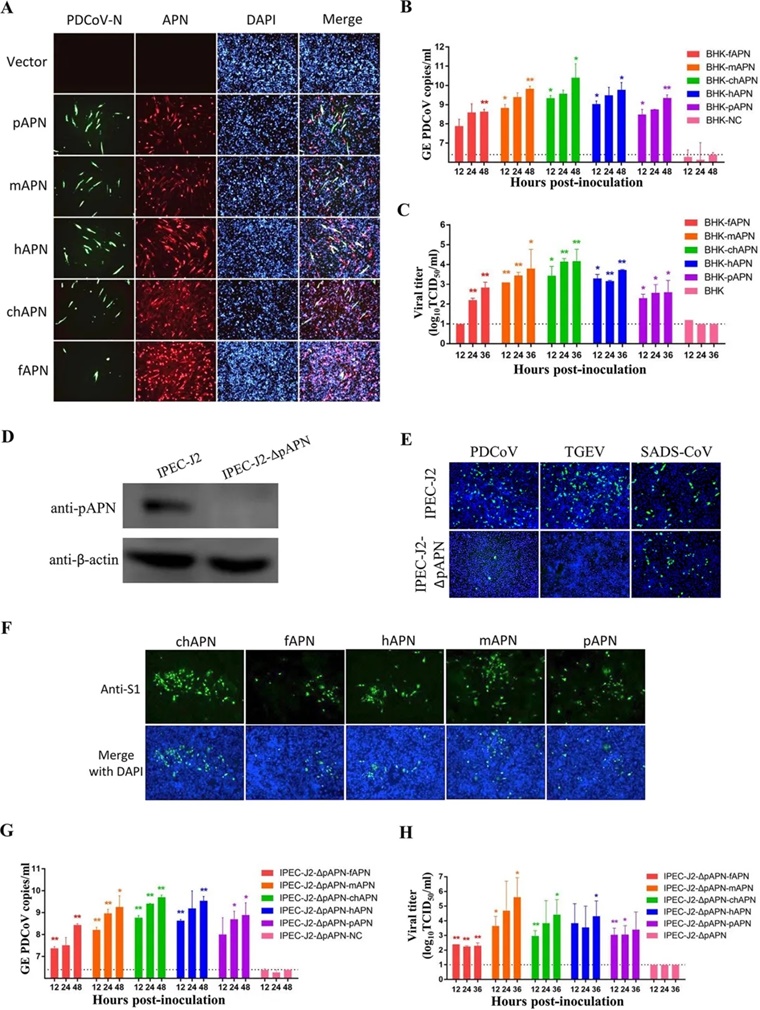
“在这项研究中,我们对来自人类(hAPN)、小鼠(mAPN)、鸡(chAPN)和猫(fAPN)的 APN 进行了测试。” 对于这项实验研究,黄耀伟介绍道。实验数据表明,PDCoV 可以利用来自广泛物种的多种 APN 同源物作为体外主要进入受体。
研究结果显示,PDCoV 能有限地感染小鼠,主要分布在肠道和淋巴组织中,表明小鼠可能是 PDCoV 的易感动物,这是除了猪、人、小牛、猫、鸡之外又一种可被 PDCoV 感染的动物。此外,该研究还鉴定 PDCoV 刺突糖蛋白 S1 亚基结构域 B(S1B)表面的两个糖基化位点和四个芳香族氨基酸被确定为结合细胞表面的 APN 分子的关键。

图|不同物种 APN 直系同源物介导 BHK-21 细胞和敲除 pAPN 的猪小肠上皮细胞(IPEC-J2)中的 PDCoV 感染(来源:Journal of Virology)
课题组针对 PDCoV 刺突糖蛋白 S1 亚基结构域 A(S1A)的抗体使用来自不同物种的红细胞抑制了 PDCoV 的血凝活性,表明唾液酸参与了病毒与细胞的结合,可能起到了 “辅助因子” 的作用。S1A 的中和抗体部分通过阻断唾液酸结合,验证了 APN 的病毒对应受体结合区域为 PDCoV 刺突糖蛋白 S1B 而非 S1A。
唾液酸学名 “N - 乙酰基神经氨酸”,为 9 - 碳单糖的衍生物,是一种天然存在的碳水化合物,其最初由颌下腺粘蛋白分离得到。唾液酸通常以低聚糖,糖脂或者糖蛋白的形式存在,它可以阻止病菌入侵,但同时也是一些冠状病毒和流感病毒的细胞入侵受体。
这项研究结果揭示了 PDCoV 在种间传播的潜力、两个主要的 PDCoV S1 结构域在受体结合与中和作用,以及唾液酸为病毒入侵细胞的辅助因子,这为进一步探究 PDCoV 在入侵细胞、跨种传播、致病分子机制等带来了新的研究途径,也为今后应对猪腹泻疫情防控以及 PDCoV 外溢感染人类提前制定干预策略,“未来如果有丁型冠状病毒(不一定是猪)引发的疫情,类似于萨斯病毒与新冠病毒均使用 ACE2 作为受体,我们的研究工作已经在病毒入侵环节打下了理论基础和做好技术储备。” 黄耀伟补充说。
最近,南非检测出名为 Omicron(奥密克戎)的新冠病毒新变种,与德尔塔毒株相比,Omicron 毒株拥有更多的刺突蛋白突变,这些变异多样化且很多位于与人体细胞受体 ACE2 相互作用的 RBD 区域。有专家指出,Omicron 新冠病毒变种可能具有 500% 的强大感染力。而了解病毒变种与入侵受体 ACE2 的结合是否发生亲和力变化对于接下来单抗药物和疫苗开发研制具有重要的指导意义,从这个角度来看,黄耀伟教授课题组的研究成果或将为新冠病毒药物的研制提供一定参考。
二
三年前便首次揭示 pAPN 为 PDCoV 入侵受体
冠状病毒是一种有包膜的单股正链 RNA 病毒,属于冠状病毒科(Coronaviridae)正冠状病毒亚科(Orthocoronavirinae),冠状病毒可感染人、猪、犬、鼠、猫、禽类等脊椎动物,并引发胃肠道、呼吸道和神经系统等疾病。
“正冠状病毒亚科可分为甲型(Alpha)、乙型(Beta)、丙型(Gamma)、丁型(Delta)四个病毒属。目前认为蝙蝠是甲型冠状病毒和乙型冠状病毒的自然宿主,而禽鸟类是丙型冠状病毒和丁型冠状病毒的自然宿主。但是,感染猪的丁型冠状病毒 PDCoV 是目前发现的唯一一种感染哺乳类的丁型冠状病毒,与其最接近的是麻雀丁型冠状病毒 HKU17。
据悉,黄耀伟教授课题组另于 2017 年在广东某猪场爆发仔猪腹泻的样本中分离发现一种新型猪肠道冠状病毒,猪肠道甲型冠状病毒(SeACoV),与武汉病毒所石正丽教授发现的猪急性腹泻综合征冠状病毒(SADS-CoV)是同一种类。“其余几种猪肠道冠状病毒(SECoVs)为:猪流行性腹泻病毒(PEDV)、传染性胃肠炎病毒(TGEV)以及 PDCoV。” 黄耀伟补充道。其中 PDCoV 和 SADS-CoV 这两种具有潜在的广泛种属嗜性,可以体外感染人类细胞,已被预测为有可能实现从猪到人的跨种传播,最近在海地的研究报道只是证实了这一预言。但 PDCoV 是否像新冠病毒一样成为流行则此时作判断仍为时尚早。

图|论文截图(来源:Journal of Virology)
2018 年,黄耀伟课题组曾在 Journal of Virology 上发表题为 “Porcine Deltacoronavirus Engages the Transmissible Gastroenteritis Virus Functional Receptor Porcine Aminopeptidase N for Infectious Cellular Entry” 的研究论文,主要从以下三个方面证实了 pAPN 是 PDCoV 入侵细胞受体:
其一,PDCoV 的可溶性 S1 蛋白与 TGEV-S1 一样,与已知表达 pAPN 的目标猪细胞系表面有效结合,这可以通过可溶性 pAPN 预处理进行阻断;
其二,PDCoV-S1 和 TGEV-S1 通过在 pAPN cDNA 转染细胞中的免疫共沉淀和斑点印迹杂交试验,生理识别 pAPN 并与 pAPN 相互作用;
其三,pAPN 在非易感细胞中的外源性表达使其对 PDCoV-S1 结合、PDCoV 进入和有效感染具有易感性。与 TGEV-S1 相比,PDCoV-S1 在表达 pAPN 的非易感细胞中似乎具有较低的 pAPN 结合亲和力,并且可能导致较低的感染效率,这表明这两种病毒在 pAPN 中的病毒结合区域可能存在差异。

图|刺突糖蛋白亚基 S1 可以在细胞表面结合两种 PDCoV 猪源易感细胞与稳定表达 pAPN 的非易感细胞(来源:Journal of Virology)
黄耀伟课题组的这项研究为剖析 PDCoV 与宿主相互作用的分子机制和发病机制开辟了道路,并促进了接下来针对 PDCoV 感染及潜在的危害人畜的其它丁型冠状病毒疫苗、药物和诊断试剂开发和干预策略。
关于病毒受体的研究方法,黄耀伟指出,一般来说研究病毒受体主要是 “做加法” 和 “做减法”。所谓做加法,就是在非易感细胞中引入受体分子,让其在细胞表面进行表达,如果病毒能够感染细胞,表明分子与其入侵相关;至于做减法,就是对易感细胞中内源性表达分子,用基因编辑的方法敲掉,如果病毒不能感染细胞,表明分子与其入侵相关。通过加法和减法相结合,基本可以确定候选分子可能就是病毒的候选受体。
三
未来看好新冠重组麻疹载体疫苗
黄耀伟是浙江大学动物科学学院动物医学系教授 / 博士生导师。2003 年,在浙江大学生物医学工程系获得博士学位后,远赴美国弗吉尼亚理工大学兽医学院从事博士后研究工作。2013 年,黄耀伟归国并在浙江大学动物医学系担任教授至今。学术成果和获得荣誉方面,黄耀伟迄今已有 85 篇论文被 SCI 收录,H 指数 29。另外,黄耀伟还入选了国家万人计划科技创新领军人才、科技部中青年科技创新领军人才、国家青年人才引进计划、浙江省特聘专家等。
上述介绍的两项研究只是黄耀伟课题组在过去八年对几种新发与再现猪肠道冠状病毒开展系列研究工作的一个组成部分。问及从事猪肠道冠状病毒这个研究方向的初衷时,黄耀伟告诉生辉:“这主要是出于两个层面的考虑:首先,是出于国内生产实践的需要,2010 年冬季开始我国大范围猪场出现新生仔猪腹泻疫情造成了重大经济损失,到目前还没有真正得到解决;其次,回国后需要从头建立实验室、成为独立 PI,在缺乏大团队支持的情况下如若从事之前的戊型肝炎病毒和指环病毒等偏冷门研究可能存在经费申请难以获取问题。”
对于实验研究过程中遇到挑战,黄耀伟总结了以下三个方面:首先,这个研究涉及到表达和纯化 PDCoV 的一些蛋白以及宿主 APN 蛋白并进行体外的相互作用,需要借助真核悬浮细胞表达系统,经过多方帮助,从头摸索并优化 protocol 开展实验;其次,实验室规模小,研究生较多频繁使用,经常存在细胞污染问题,影响到了研究进程的正常推进;再次,同行竞争较为激烈,尤其是国内外一些先进的实验室。
“下一步关键是要把 PDCoV 刺突糖蛋白 S 和 APN 及特定唾液酸相互作用的复合物的结构解析出来,同时也非常希望能够找到一些合作者(或相关研究者)共同来进行结构解析工作。另外,唾液酸和 APN 两者相互配合介导 PDCoV 入侵,这个动态过程需要进行详细研究,以及两者在不同物种中介导 PDCoV 入侵的贡献孰多孰少也需要进行进一步探究。” 黄耀伟向生辉介绍了未来的研究计划。
谈到有关研究的产业化问题,黄耀伟坦言:“就这些研究工作而言,目前还是属于基础研究,尚未涉及商业化进程。” 之前在兽医领域,黄耀伟实验室曾与一些企业进行合作,进行动物疫苗开发等工作,随着新冠疫情出现后,实验室也转向人体疫苗的上游开发工作。
他随后补充说:“去年下半年,我们实验室已经利用基于中国麻疹弱毒疫苗株的反向遗传学平台开发出表达新冠 S 蛋白三聚体的重组麻疹载体疫苗候选株并申请了专利与转让。作为新冠疫苗候选方案之一,我们仍看好新冠重组麻疹载体疫苗,这与默克公司去年终止同类载体疫苗试验不一样:他们插入的是 S 蛋白单体,而我们插入的 S 蛋白三聚体其免疫原性远高于 S 单体与 RBD 作为抗原。新冠重组麻疹载体疫苗是双价疫苗,理论上适用于新生婴儿、儿童及成人,安全高效,不受预存抗体干扰,希望能推进并实现转化。另外,鉴于目前 mRNA 新冠疫苗效果较好,计划将 mRNA 疫苗技术应用到动物疫苗(比如猪)研制上。”
参考文献:
[1] Liu Y, Wang B, Liang Q-Z, Shi F-S, Ji C-M, Yang X-L, Yang Y-L, Qin P, Chen R, Huang Y-W. 2021. Roles of two major domains of the porcine deltacoronavirus S1 subunit in receptor binding and neutralization. J Virol 95:e01118-21.
[2] Wang B, Liu Y, Ji C-M, Yang Y-L, Liang Q-Z, Zhao P, Xu L-D, Lei X-M, Luo W-T, Qin P, Zhou J, Huang Y-W. 2018. Porcine deltacoronavirus engages the transmissible gastroenteritis virus functional receptor porcine aminopeptidase N for infectious cellular entry. J Virol 92:e00318-18.
[3] https://www.sohu.com/a/348071280_749000
[4] https://www.virosin.org/news/news_cn/PT180410000004iPlRo.htm
编者按:本文转载自微信公众号:生辉(ID:SciPhi),作者:李玉鹏
广告、内容合作请点这里:寻求合作
咨询·服务
