“中坚青年”压力与动力转化的—以高校青年教师群体为例

(图片来源:摄图网)
作者|公钦正、张瑞 来源|中国青年研究(ID:china-youth-study)
摘要:青年是整个社会中最积极、最有生气的群体,始终是国家发展的中坚力量。当下,在各种思潮和因素影响下,青年群体中出现“佛系”“躺平”“内卷”等现象。作为主流价值的承载者和守护着,高校青年教师群体承担着多重压力,为学界探讨青年群体是否及为何选择“中坚”提供了契合的切入点。本研究以定位理论为框架,通过解析高校青年教师对自身权益—职责的排序发现,职责与权益的目的一致性、职责的成本—收益平衡性、职责承担的自主性和职责内容形成的参与性为高校青年教师群体将职场—家庭压力转化为“中坚”动力的重要影响因素。
关键词:高校青年教师;定位理论;权益—职责偏好
一、问题提出
《中长期青年发展规划(2016—2025年)》指出“青年是国家经济社会发展的生力军和中坚力量”。青年群体肩负着“承上启下”的使命,“中坚青年”为青年群体自立自强、奋斗不息的典型代表。然而“中坚青年”这一角色却并非青年群体的必然选择。随着职场—家庭双重场域中职责和义务的承担所产生的压力加剧,部分青年以“躺平”“丧”“佛系”等心态进行自我否定和自我逃避。“中坚”与“躺平”“丧”“佛系”的选择差异折射出青年群体内部的个体多样性和价值多元化。是什么因素导致选择差异的发生?高校青年教师群体作为多重压力的承受者,对该群体的“中坚”选择研究为回答这一问题提供了契合的切入点。
据教育部统计,2020年我国高校39岁以下专任教师人数达881871人,占总数的49.4%,是我国科研教学的主力军[1]。在高等教育改革深化发展的大背景下,高校青年教师群体在职场和家庭皆承受多方面的压力[2][3]。“学术民工”“科研临时工”成为该群体的自嘲代号。尽管如此,部分高校青年教师依然坚守学术道路,成为科研的中坚力量。理解这一选择的关键在于厘清高校青年教师如何面对自身职责,以及如何将承担职责产生的压力转化为动力。这需要剖析教师对不同来源和性质的职责的偏好程度,以及这些职责与相应权益之间的关系。对此,本研究以定位理论(Positioning Theory)为框架,以青年群体的话语表达为分析材料,通过半结构化访谈,剖析高校青年教师在职场和家庭两个不同场景故事线(Storyline)下的权益—职责偏好,探讨权益—职责偏好如何促使高校青年教师将压力转化为动力,主动接受“中坚”角色。
二、文献综述
1.高校教师压力来源
青年教师群体所面临的压力既源自整个高等教育行业生态的转变[4],也来自个体任职的高校科研机构的机制改革[5]。以国际视野观之,高等教育行业在过去20余年经历了从专业主义向管理主义转向的过程[6]。管理主义意味着“基于领导控制,注重以经济回报为目标的产出效率最大化”,这与基于专业及同行的品控及以挖掘知识和客观规律为目标的学术科研活动相悖[7]。在我国,部分高校自20世纪90年代开始采纳新管理主义理念[8]。绩效评价和“非升即走”机制成为不少高校的运行范式[9]。“双一流”战略的提出,标志着我国高等教育行业发展进入新时期,同时进一步激发高校对自身的管理制度进行改革。各高校以“双一流”建设为抓手和标准,以行政逻辑压倒学术逻辑[10],从而应对政府层面的各类评估[11]。
在此背景下,“大多数涉及教学、科研和社会服务等建设指标评价的落实下移到广大教师身上”[12]。一方面,“非升即走”及绩效考核发挥了类锦标赛作用,促进了教师的科研产出[13];另一方面,高等教育评价绩效化与高等教育行业本身存在着逻辑上的冲突及价值上的悖离[14],对青年教师群体造成了一系列消极影响。青年教师普遍承受着生存和竞争压力所产生的身心健康层面的焦虑紧张及职业倦怠[15][16];僵硬的量化考核指标一定程度上压制了青年教师的学术自主权,阻碍其学术身份认同的构建[17],降低其工作满意度[18],使他们的职场生活质量受到严重影响[19]。
职场宏观和微观环境的压力也渗透进家庭领域。高压的科研/行政任务以及绩效考核体系下倡导的价值观被部分青年教师内化,形成了其尝试平衡工作—生活的“道德屏障”,使青年教师难以做到工作生活平衡[20];此外,在这一氛围下,职场角色和家庭角色被置于割裂乃至互斥的位置[21],生育被教师视为对职业发展有害[22]。这种角色互斥所产生的身心消极影响对女性更为显著[23]。
2.青年教师的压力应对行为选择
部分青年教师选择对制度主动配合和“顺从”,通过“自我剥削”迎合绩效考核体系和竞争压力;或以降低产出质量为代价提高产出数量[24][25]。“抵制”和“对抗”也存在于青年教师的选项中。
作为制度/组织的重要行为主体,青年教师并非单纯地对变化被动接受,而是充分发挥主观能动性,创造性地对行政逻辑支撑的各式束缚进行抵制或利用。如对相关的规则进行表面化的配合、有意识的回避,乃至工具化[26]。部分青年教师通过加强团队建设和合作以及社交和科研网络的交流来抵消考核方式对量的强调和对质的轻视[27],而社交和科研网络的建立有助于巩固青年学者学术身份认同建构[28]。
行为选择的成效受到多方面的影响:从行为主体视角出发,个体性格特质如情绪化程度、亲和性和责任心[29];从制度主义出发,青年教师供职单位的具体制度设计、学术氛围和平台支持[30],皆影响青年教师行为选择的成效。个体的工作满意度及工作表现不仅受职场影响,家庭因素也发挥着重要作用,个体对工作—家庭的平衡能力同样影响个体的行为选择及成效[31]。
目前的研究主要集中在青年教师个体层面对压力的被动顺从和回避,对于他们如何尝试转化压力为动力的研究存在不足。压力的重要成因是多职责的冲突,实质源于个体对不同职责的偏好差异,要厘清差异如何及为何存在,需要探明:个体对自身职责类别的认定;不同职责所对应的权益的价值感知;个体对不同职责及权益在价值层面的对比。通过回答上述问题,可揭示青年教师如何将职场—家庭压力转化为动力。
三、研究设计
1.理论框架:定位理论
定位理论由Harré于20世纪90年代以修辞学及语言学研究方法论为基础提出,是用以剖析群体或个体之间冲突的理论分析工具,其后被广泛运用于教育学、政治学以及传播学领域。定位理论以建构主义为根据,继承维特根斯坦理念[32],不仅关注语言的信息传递工具性,也关注其对于主体所感知的现实世界的建构作用[33]。通过对特定情境下主体话语的分析,剖析主体对自身与其他主体在关系层面的位置构建[34][35]。
定位理论以Vygotsky的最近发展区理论为基础,发展出定位三角模型(Positioning Triangle,见图1)[36][37]。该模型阐释主体间的互动过程。主体对其与其他主体在关系层面的定位决定了在特定情境和时间节点上该主体所能做出的话语及行为回应[38]。在定位理论视域下,主体的位置,即该主体在特定社会场景下对自身权益—职责的集合的认知,该认知决定了该主体在特定场景下言辞及行为的选择[39];说话及其他行为则是承载一定社会意义的具体行为,是主体互动过程的基本构建单位,其具体内容由主体的位置所决定,并推动故事线的发展[40];故事线则是前述行为交织的结果,即对不同社会事件下多主体互动过程及结果的叙事结果。三角相互交织,任意一角的变化都会导致其他角的变化[41]。

在定位理论视域下,通过对个体在不同场景(故事线)下的定位分析,可揭示其对自身权益—职责的类别及价值排序感知。当某项职责对于个体价值处于排序底端,个体会回避或抵制该职责。当职责处于排序高位时,主体会主动承担。通过对主体职责价值排序及差异成因的探析,可进一步探明主体如何以职责偏好将职责压力转化为动力[43]。
2.研究方法
(1)数据来源
本研究为质性研究,所采用的数据为访谈文本,访谈对象为我国高校青年专任教师。研究采取中华人民共和国教育部的统计划分标准,“青年教师”为39岁以下的专任教师。本研究的样本框为京津冀地区、华东地区以及华南地区高校的青年教师。为确保研究结果具备一定的可推论性,采取随机简单抽样,通过三个区域的高校官方网站采集合适青年教师资料,随后分别对三个区域的青年教师进行抽样,每个区域样本量为10人,共计30人,如抽中对象无回应,则再次进行抽样。受访对象基本信息如表1所示。

研究者对受访者进行一对一半结构化访谈。访谈问卷的题项以“关系”为切入点设计,涉及职场工作方面的合作导师(对博士后)、学院、学校、学生、同事,涉及个人和家庭生活方面的配偶、子女、父母、朋友。例如,问题J1-2:请您描述与合作导师在学术交流时的感受;J2-3:您如何评价学院在您申报项目时给予的支持?从而获得受访者在高校工作的经验体会,如对学校和学院的相关考核制度的观点,与合作导师、同事及学生的互动情况,对家庭生活(如已婚)家务分配的看法,对未来家庭生活的期望,以及相关影响因素等。囿于时间限制,访谈会分多次进行。平均访谈时长为3.63小时,访谈文字合计442642字。
(2)内容分析
本研究采用内容分析法对访谈文本数据进行分析。为确保内容分析结果的客观性和准确性,本研究采用人工编码内容分析以及电子计算机辅助质性分析相结合的路径对文本进行处理。
电子计算机辅助质性分析:采用无监督机器学习技术,通过潜利克雷分布(Latent Dirichlet Allocation,LDA)主题模型对文本数据进行分析,得到由关键词组合而成的不同主题。最后由研究者对主题及其关键词进行分析,探讨受访对象的注意力分布,以此分析受访青年教师对职场—家庭场域不同议题的关注度。人工编码内容分析:由研究者通过MaxQDA质性分析软件对文本进行人工标注编码,获得初始代码;再由多位编码者以合并同类项形式对初始代码进行提炼,获得优化代码。研究者可对优化代码进行质性类型分析,即青年教师的职责—权益类别感知;进行关联分析,即多故事线权益—职责类别的组间关系;进行情感分析,即不同类别的职责和权益所承载的价值;进行话语分析,即通过青年教师的话语叙事,探讨多故事线职责—权益偏好分布差异的影响因素。
四、研究过程及结果讨论
1.主题分析:个体对职场—家庭场域的注意力分配
本研究选取基于潜狄利克雷分布(LDA)模型分析访谈材料所涵盖的主题及关键词。采取可有效兼顾模型预测能力及结果可解释性的UMASS算法确定LDA模型生成的主题数[44],得出最优主题数为14个。

由于LDA只考虑自然语言转化为机器语言后在矩阵所表现的数学关系,因此并非每一个主题都与研究相关[45]。剔除与本研究无关的无意义主题项,如表示地名、人名以及数字(时间、金钱数额)等的主题后,得到有效主题12个,每个主题所包含的前5个关键词如表2所示。

由表2可见,受访对象主要讨论的主题有科研工作(主题1、2、7、12),占比为32.4%;考核指标(主题3、5、10),占比为23.4%;家庭生活(主题6、8、9),占比为21.8%;行政事务(主题4、11),占比为14%。
在访谈中,就某一话题答案的详尽程度可以反映个体对该问题所承载的相关事项的关心程度。分析结果表明,受访者最为关心的始终是自身的科研工作,这是他们的主职和生存发展的根本;其次是考核与晋升指标,这是他们科研工作最主要的压力/动力来源;排在第三位的是个人和家庭生活;排在第四位的是行政事务。值得注意的是算法将教学工作(关键词“上课”)与代表行政事务的其他关键词归为一组,导致这一现象发生的可能性有两个:(1)访谈并没有涉及过多教学方面的话题;(2)数据显示受访对象将教学与行政事务置于同一类别或层级。在访谈过程中,采访者对于问题所覆盖的话题做出了相应设计,并不存在遗漏教学方面主题的现象。在人工审阅访谈材料数据时,研究者同样没有发现教学方面问题被遗漏的现象。因此,第二个可能性的概率较大。换言之,受访者将教学视为非首要职责。
LDA主题模型分析的结果反映了受访者对不同问题的关心和思考程度,但并没有完全揭示受访者对于职场工作场域以及家庭生活场域下与其他相关主体的关系内容,即青年教师在职场工作与家庭生活两个场域是如何与其他相关主体进行互动的。从定位理论视角出发,多主体之间的故事线并不明确,而故事线是剖析权益—职责分布的重要节点,因此,研究者结合人工内容分析,对访谈材料做进一步处理。
2.类别分析:质性层面故事线中权益-职责类别
研究通过多个编码者对文本材料进行编码。编码者将访谈文本数据导入MaxQDA2020软件,对访谈文本数据进行标注。为确保人工编码结果的客观性,研究者结合访谈问卷题项以及电子计算机辅助分析的结果制定编码标准表,以自然句为单位,以语句中所涉及的主体、客体、相互关系、产生动作、情感表达的类别为标准,以小写英语字母p和阿拉伯数字为编号对访谈文本材料进行编码,最终获得初始编码722个。随后,研究者根据初始编码的主体—客体关系及情感表达进行合并同类项,即将初始编码转化为优化编码,优化编码以大写英语字母O及阿拉伯数字为编号,得到优化编码89个。初始编码及优化编码过程示例见表3。

研究者通过优化编码对访谈文本材料进行双层重构,第一层编码重构的目的在于剖析个体的故事线类别。根据编码中主体以及相关行为的属性,得到故事线类别如下。

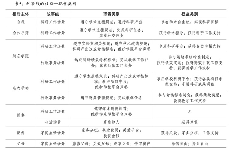
第二层编码重构旨在挖掘主体的权益—职责类别感知。以第一层重构结果为基础,结合初始编码中反映受访者对自身在应然或实然状态下享有利益和相应责任的表达的提炼,探讨青年教师对不同场景下权益—职责质性层面分布的感知,得到职责类别代码29项,权益类别代码21项(见表5)。

主体感知的权益—职责类别代码数量上的不对等并不必然推导出主体所承担的职责大于享有的权益,进而推导出主体承受的压力过大,反之亦然。因为承担职责所需要的成本在主观感知及客观现实中皆不均等,权益带来的利益亦然。例如,在自我定位故事线下,享有学术自主权的权益涵盖了科研方向自主、科研选题自主、科研方法选择自由、时间分配自由等,上述权益在不同主体感知下权重并不相同。通过双层重构,本研究揭示了质性层面的权益—职责分布感知,但并未解决支撑权益—职责排序感知,即主体是如何看待自身的权益—职责之间的价值比较。
3.关联分析:多故事线权益—职责分布的组间关系
研究者以权益—职责类别代码为线索,检查代码文本之间在语义层面的逻辑关系。通过检查权益—职责代码文本前后表示因果关系、并列关系、递进关系、选择关系的词探讨主体对各故事线下权益—职责类别之间的关系。表6展示了不同故事线下权益—职责类别分布的组间关系。竖列是职责类别,横排是权益类别,数字表示在访谈文本中权益—职责类别代码通过逻辑关系表示词发生联系的频率。

表6揭示了多故事线权益—职责类别的组间关系强度。由于本研究主要探讨的是青年教师,因此重心放在其自我发展的权益与其他职责类别之间的关系强度。由表6可知,自我发展的权益关系与各个故事线下的职责关系联系最为密切的是自我发展的职责;其次是对学院的学术科研职责,这是由于学院为青年教师提供了科研条件,以及学院是青年教师绩效考核的第一主体;排第三的是对配偶的职责,对配偶的职责是个体家庭生活的重要部分,这一部分与自我发展权益关系密切符合逻辑;排第四的是与博士后合作导师/课题组导师的职责,对导师的职责承担影响导师的权益实现,进而影响青年教师的自我发展;排第五的是学院的行政职责,这一职责的承担会相应影响自我发展权益内容的实现。
逻辑关系展示的是在多故事线权益—职责类别分布的组间联系的强度,但并未揭示关系的实质性质:是相互促进还是相互冲突?相互冲突时哪一个故事线下的哪一个权益—职责类别具备优先性?为回答上述问题,研究者进一步对代码类别文本的价值表达进行分析。
4.情感-价值分析:多故事线下权益-职责价值排序
道德排序存在的目的之一是(尝试)解决同一主体所承担的不同职责之间的价值冲突[46]。通过话语的工具性,主体在面向自身价值偏好高的权益—职责时,会采取积极的表达方式;反之,则用消极的表达方式。因此,研究者对组间关系节点(见表7)进行情感分析,根据受访材料文本代码中的正向—负向情感词的统计,剖析青年教师对不同类别职责的情感正向-负向强度,进而阐释青年教师对职责的价值偏好。

表7反映了受访青年教师对不同职责的正向/负向情感表达,正向数值越高,则对该职责的偏好越高。自我职责与对配偶的职责是偏好最高的两种职责,其次是对导师的职责与对父母的职责。与之相对应的是,受访青年教师对学院和学校的行政职责和学术科研职责的偏好普遍较低。其中,对学院的学术和行政职责偏好(3)高于对学校的学术和行政职责偏好(-17),对学院的学术职责偏好总体仍是正面情感居多,而对学校的学术职责则是负面的。通过情感-价值分析,可以得知受访青年教师对不同故事线下职责的偏好程度。问题在于,偏好的差异是如何形成的。本研究继续以话语分析,探讨影响偏好差异形成的因素。
5.话语分析:多故事线职责偏好差异形成的影响因素
结合关联分析和情感-价值分析的结果,本研究进一步剖析权益-职责类别代码文本的话语内容,聚焦多故事线职责代码与其他权益代码之间的因果关系、选择关系和并列关系。得出职责偏好差异的因素有以下四点:外部职责与自我权益的一致性;职责承担的成本-收益平衡性;职责承担的自主性;职责内容形成的参与性。
(1)外部职责与自我权益的一致性
受访青年教师最关注的主题是学术科研,自我权益的内容是学术自主权和学术目标的实现。这解释了为什么受访教师对自我职责、对导师职责以及对学院学术科研职责的偏好较高。因为这三者的内容与学术科研紧密挂钩。当外部职责与自我权益的内容在行为以及目的上存在一致性时,该一致性的程度越强,主体对职责的接受程度越高;反之则越低。受访者N1在采访中提到:“虽然(课题组)布置的任务确实有点重,但是科研本身就是激烈比赛。任务最后期限的设置对于完成工作有很大的推动作用,促使我们尽快出成果并将其发表。”受访者C1在采访中表示:“学院的成果标准虽然算是过高,但努力一下还能够得着,做出来也是比较开心的。”但一致性未能解释受访青年教师对学院和学校学术科研的高负向情感。
(2)职责承担的成本—收益平衡性
当某类别的职责大于其对应的权益时,个体对这一职责的偏好会变低,这解释了为什么受访教师对于学校和学院的学术科研及行政事务职责的负向情感更强。首先,是成本本身过高。如受访者B1称:“学校的报销制度太烦琐,设计相当不合理。我试过一次报账跑好几趟,太浪费时间了。”其次,是成本与收益之间的对比。完成对学校、学院以及导师的学术科研职责需要一定的付出;但相较学校和学院,导师所能给予的支持和帮助更多,从对导师的权益代码可知,导师为受访青年教师提供了确定科研方向、选题、项目申报、实验设计执行、实验设备经费等方面的支持,直接与受访青年教师的自我权益相关。相较之下,学院和学校对于青年教师的支持多为间接性的,且力度有限。
(3)职责承担的自主性
前两者还未能解释个体对配偶和父母职责的高偏好性。对于某类别职责的偏好,取决于对这一职责的承担是否出于个人选择。自我发展的职责、对配偶的职责以及照顾赡养父母的职责普遍是个体自愿选择的结果,因此受访青年教师普遍反映对学术科研、家庭职责的高偏好性,因为这一职责的承担出于自愿。如受访者B2提到:“这是‘甜蜜的负担’。当初结婚时就说要好好对她。锦衣玉食暂时是没办法实现。只能多主动做家务,让她不这么辛苦,自己也可以放松一下。”受访者N2:“路是自己选的,我不认为一定要‘跪着’走完,但我也不会随便就放弃。而且在思考科研问题的时候,茅塞顿开的那一刻还是很让人快乐的。”
(4)职责内容形成的参与性
这一点解释了青年教师对学院和学校学术科研职责的偏好差异。青年教师通常在学校层面的管理制度设计及执行层面没有相应的话语权。尤其在实施“非升即走”机制的高校,青年教师对于“升”和“留”的标准处于被动接受的一方。但在学院层面,对于科研成果的认定、教学工作的安排等,青年教师有一定的协商权利。当职责内容形成过程具备参与性,即使最终的结果未必符合青年教师的期望,也能降低其对职责的负面情绪。受访者C2表示:“我们学校的成果认定相当不合理,尤其是对人文社科。比如,对共同第一作者和通讯作者不做认定。工科院校,总觉得社会科学不太需要做实验和分析数据,不需要团队合作。我们很多教师提出改善意见,也没有被采纳。”受访者B3则说:“学院制定绩效考核标准的时候向全院征集意见,系里面也开会讨论。期刊分类很重要,直接影响职称绩效。我和系主任说某学报应该认定为较高水平学术期刊,主任也赞同,最后还是没成。”职责内容形成的参与性实质上是决策的民主性,是降低政策客体不满的重要机制[47]。'
上述四个因素使高校青年教师将职责产生的压力转化为动力:第一,当职责与自身权益在目的层面一致性程度越高,主体对职责的接受程度就越高,职责所带来的压力被转化为动力;第二,当承担职责的成本与收益不成正比时,主体对职责的偏好越低,职责所产生的压力越会对主体造成消极的影响;第三,主体对于承担职责的自主性,如果某项职责是由主体自主自愿接受的,那么主体对该职责的偏好则越高,由该职责所产生的压力可被转化为动力;第四,职责内容形成的参与性,如果主体可参与至职责内容形成的过程中,即使最终职责内容与主体的期望并不一致,也可有效降低主体对职责的抵触心理,增强其接受程度,使其将压力转化为动力。
五、结论与讨论
当代青年群体承担着多维度的经济社会压力。社会价值多元化的背景下,在青年群体出现了“佛系”“丧”“躺平”等多种亚文化心态及行为选择。什么因素影响着青年群体面对压力时的心态形成及行为选择?回答这一问题有助于进一步理解社会变迁背景下个体与制度的互动过程及结果,也有助于政策制定者理解青年群体的精神和心理特征,为青年群体选择主流价值观提供相应的制度性和政策性激励。青年教师作为我国科研工作的“主力军”和“生力军”,他们的成长与发展速率及质量与我国科技创新发展战略的贯彻落实紧密相关。同时高校青年群体也面临着职场—家庭的多重压力。为研究青年群体是否及为何“中坚”提供了契合的切入点。
本研究以定位理论为理论框架,以内容分析为技术路径,通过对C省、N省及B省共30名高校青年教师的深度访谈,对影响青年教师的职场—家庭压力与“中坚”动力转换影响因素进行研究。首先,本研究通过主题模型分析,剖析了青年教师群体对职场和家庭场域关注的主题;其次,以人工编码方式对访谈文本进行处理,揭示了青年教师自身职责和权益类别的感知,即青年教师认为对于不同的主体,他们所承担的职责和所享有的权益的种类及内容为何;再次,通过对代码文本的关联分析,进一步剖析了青年教师多故事线职责—权益类别的组间关系,即在不同场景下,青年教师对不同主体的职责和权益是否存在冲突;又次,通过对代码文本的情感分析,分析了青年教师对自身职责和权益的价值排序;最后,对代码文本做话语分析,剖析青年教师多故事线权益—职责差异形成的影响因素。
研究结果表明,受访青年教师最为关注的是自身学术科研生涯的发展;其次是考核指标的内容及由之而生的压力;再次是个体的家庭生活,涵盖了对配偶、父母和子女的职责;最后是行政事务,值得注意的是,受访教师普遍把教学工作视为行政工作,而非与科研紧密相关的使命。对于青年教师的学术科研目标的实现,本人对合作导师/课题组导师、学院以及配偶的职责有重要影响。其中,对配偶和导师的职责承担是正向的积极影响;对学院和学校的职责则是负向的消极影响。换言之,受访青年教师导师、配偶的支持和理解,以及受访青年教师对他们相应的责任心,是青年教师能够“抗住”压力的重要原因。
造成职责—权益偏好分布差异的原因有四,分别是:职责承担的自愿性,即该职责是外部施加的还是主体内在生成的;职责与自我权益的一致性,即该职责的承担是否有助于主体自身权益的实现;职责承担的成本—收益平衡性,即完成职责的付出与收获的对比;职责内容生成的参与性,即主体是否有参与职责的具体内容形成过程。上述四点影响受访青年教师对自身职责的偏好高低,当职责偏好较高时,职责所产生的压力会被青年教师转化为动力,激发其科研工作的推进。
因此,促使高校青年教师从“中艰”走向“中坚”,需要高校科研机构深化管理制度改革。首先,优化思想教育工作成效,让青年教师正确认知科研、教学和行政工作三者之间的关系,促使其主动积极承担各项职责;其次,科学合理制定绩效考核指标体系,将行政及教学职责与青年教师的主要职责相联系;再次,创新绩效奖励方式,充分调动青年教师承担行政及教学职责的积极性;最后,推动绩效考核指标制定的民主化和科学化。在制定绩效考核体系过程中,宜充分吸收青年教师意见建议,制定过程及结果公开透明。通过上述措施,可增强青年教师对行政和教学职责的“内化”动机,提高行政和教学职责的偏好度,推进职责压力与发展“中坚”动力之间的有效转化。
本研究的不足之处有二:第一,本研究的对象主要集中在沿海发达地区,且大部分为已婚,对于中西部高校青年教师以及未婚青年教师,本研究结论的可推广性不足;第二,本研究揭示了职责偏好的差异性,但对于青年教师职责偏好的权重问题,以及相关调节因素的探讨欠缺,需在后续研究中扩大样本框及样本量,以问卷及试验方法进行研究。
陈蕴哲:南京理工大学中东欧研究中心主任、马克思主义学院教授,共青团中央中国特色社会主义理论体系研究中心特约研究员,江苏省人才发展战略研究院特聘研究员
李翔:华南理工大学公共管理学院社会治理研究中心助理研究员,南京理工大学中东欧研究中心特聘研究员
参考文献:
[1]中华人民共和国教育部 . 专任教师年龄情况(普通高校)[EB/OL](2020). http://www. moe. gov. cn/s78/A03/ moe_560/jytjsj_2019/qg/202006/t20200610_464573. html.
[2]杨秀芹,戢锐,李婷 . 高校青年教师学术生态:危机与平衡[J]. 当代教育科学,2020(2):37-42.
[3]林静雅,胡亚天 . 边界理论视角下地方高校青年教师发展探究[J]. 扬州大学学报(高教研究版),2021,25(3):60-66.
[4]Hessels L,Van Lente H. Re-thinking new knowledge production:A literature review and a research agenda[J]. Research Policy,2008,37(4):740-760.
[5]Tapanila K,Siivonen P,Filander K. Academics’social positioning towards the restructured management system in Finnish universities[J]. Studies in Higher Education,2020,45(1):117-128.
[6]Ekman M,Lindgren M,Packendorff J. Universities need leadership,academics need management:discursive tensions and voids in the deregulation of Swedish higher education legislation[J/OL]. Higher Education,2018,75(2):299-321. https://link.springer.com/article/10.1007/s10734-017-0140-2.
[7]Kolsaker A. Academic professionalism in the managerialist era:a study of English universities[J/OL]. Studies in Higher Education,2008,33(5):513-525. https://www.tandfonline.com/doi/abs/10.1080/03075070802372885.
[8]王应密 . 中国大学学术职业制度变迁研究[D]. 武汉:华中科技大学,2009.
[9]李连梅,姜林 . 中国大学“准聘-长聘”制度的缘起、困境与走向[J]. 现代教育管理,2021(7):105-111.
[10]任美娜,刘林平. “在学术界失眠”:行政逻辑和高校青年教师的时间压力[J]. 中国青年研究,2021(8):14-21+35.
[11]姚翔 . 助推“双一流”战略发展的高校教师绩效管理体系探讨[J]. 国家教育行政学院学报,2017(2):57-62.
[12]操太圣,任可欣 . 评价是如何影响高校青年教师专业性的 ?—以 S 大学为例[J]. 大学教育科学,2020(2):111-118.
[13]陈先哲 . 捆绑灵魂的卓越:学术锦标赛制下大学青年教师的学术发展[J]. 教育发展研究,2014(11):12-18.
[14]操太圣 . 遭遇问责的高等教育绩效化评价:一个反思性讨论[J]. 南京社会科学,2018(10):129-136.
[15]万利,杨河清 . 高校青年教师科研绩效压力对过度劳动的影响—职业紧张与焦虑的中介作用[J]. 中国劳动关系学院 学报,2018,32(6):47-52.
[16]张蓓,文晓巍,盘思桃 . 基于 Karasek 模型的高校青年教师工作压力成因分析与对策研究[J]. 高教探索,2017(10):121-128.
[17]Nickel J,Crosby S. Professional identity values and tensions for early career teachers[J/OL]. Teaching Education, 2021:1-15. https://www.tandfonline.com/doi/abs/10.1080/10476210.2021.1895107?journalCode=cted20.
[18]童锋,张荣华 . 广东本科院校科研人员职业满意度的实证分析[J]. 科技管理研究,2020,40(16):116-122.
[19][30]刘珈彤,朱晓文,李玉磊 . 制度、平台与人际关系:高校“青椒”职场生活质量核心要素的质性探析[J]. 中国青年研究, 2021(3):110-119.
[20]Cannizzo F,Mauri C,Osbaldiston N. Moral barriers between work/life balance policy and practice in academia[J/OL]. Journal of Cultural Economy,2019,12(4):251-264. https://doi. org/10. 1080/17530350. 2019. 1605400. DOI:10. 1080/17530350. 2019. 1605400. [21]Bonache H,Carballo V,Chas A,et al. Go the extra mile:a gender approach towards parenthood in early-career academics[J/OL]. Journal of Gender Studies,2020:1-11. https://www.tandfonline.com/doi/abs/10.1080/09589236.2 020.1836482.
[22]Harris C,Myers B,Ravenswood K. Academic careers and parenting:identity,performance and surveillance[J/OL]. Studies in Higher Education,2019,44(4):708-718. https://www.tandfonline.com/doi/abs/10.1080/03075079.2017.13 96584?journalCode=cshe20.
[23]Dorenkamp I,Süß S. Work-life conflict among young academics:antecedents and gender effects[J/OL]. European Journal of Higher Education,2017,7(4):402-423.
[24]任可欣,余秀兰 . 生存抑或发展:高校评聘制度改革背景下青年教师的学术行动选择[J]. 中国青年研究,2021(8):58-66+102.
[25][27]Aprile K T,Ellem P,Lole L. Publish,perish,or pursue? Early career academics’perspectives on demands for research productivity in regional universities[J/OL]. Higher Education Research ,Development,2020:1-15. https:// www.tandfonline.com/doi/abs/10.1080/07294360.2020.1804334.
[26]Teelken C. Compliance or pragmatism:how do academics deal with managerialism in higher education? A comparative study in three countries[J/OL]. Studies in Higher Education,2012,37(3):271-290. https://www.tandfonline.com/ doi/abs/10.1080/03075079.2010.511171.
[28]Jones D R,Patton D. An academic challenge to the entrepreneurial university:the spatial power of the“Slow Swimming Club”[J/OL]. Studies in Higher Education,2020,45(2):375-389. https://www.tandfonline.com/doi/ abs/10.1080/03075079.2018.1534093.
[29]Hollywood A,McCarthy D,Spencely C,et al.“Overwhelmed at first”:the experience of career development in early career academics[J/OL]. Journal of Further and Higher Education,2020,44(7):998-1012. https://www. tandfonline.com/doi/full/10.1080/0309877X.2019.1636213.
[31][41]Van Engen M L,Bleijenbergh I L,Beijer S E. Conforming,accommodating,or resisting? How parents in academia negotiate their professional identity[J/OL]. Studies in Higher Education,2021,46(8):1493-1505. https:// www.tandfonline.com/doi/full/10.1080/03075079.2019.1691161.
[32]Shotter J. Living in a Wittgensteinian world: beyond theory to a poetics of ractices[ J]. Journal for the Theory of Social Behaviour,1996,26(3):293-311.
[33][35][38]Harre R,Van Langenhove L. Introducing positioning theory[M]. Harre R,Van Langenhove L,eds// Positioning theory. Malden,MA:Blackwell,1999:14-32.
[34][36]James M. Situating a new voice in public relations: The application of positioning theory to research and practice [J/OL]. Media International Australia,2015,154(1):34-41. https://journals.sagepub.com/doi/abs/10.1177/1329878 X1515400106?journalCode=miad.
[37]Harré R,Moghaddam F M,Cairnie T P,et al. Recent advances in positioning theory[J/OL]. Theory ,Psychology, 2009,19(1):5-31. https://journals.sagepub.com/doi/abs/10.1177/0959354308101417?journalCode=tapa.
[39]Harre R,Moghaddam F M. The self and others:Positioning individuals and groups in personal,political,and cultural contexts[M]. Greenwood Publishing Group,2003.
[40]Harre R,Moghaddam F M. Introduction:The self and others in traditional psychologyand in positioning theory[M]. Harre R,Moghaddam F M,eds//the sef and others:Positioning individuals and groups in personal,political,and cultural contexts. Westport,CT:Praeger,2003:251-278.
[42]Van Langenhove L. Varieties of Moral Orders and the Dual Structure of Society:A Perspective from Positioning Theory [J]. Frontiers in Sociology,2017,2(9):1-13. https://www.frontiersin.org/articles/10.3389/fsoc.2017.00009/full..
[43]Maxwell L. Insurgent Truth[M]. Oxford: Oxford University Press, 2019: 28-51.
[44]Stevens K,Kegelmeyer P,Andrzejewski D,et al. Exploring topic coherence over many models and many topics[C]. //Proceedings of the 2012 Joint Conference on Empirical Methods in Natural Language Processing and Computational Natural Language Learning. Jeju Island,Korea:Association for Computational Linguistics,2012:952-961.
[45]Maier D,Waldherr A,Miltner P,et al. Applying LDA Topic modeling in communication research: toward a valid and reliable methodology[J/OL]. Communication Methods and Measures,2018,12(2/3):93-118. https://www. tandfonline.com/doi/abs/10.1080/19312458.2018.1430754.
[46]Fives A,Hiruta K. Moral conflict and political obligation in (highly) non-ideal conditions[ J/OL]. Res Publica, 2020,26(4):481-487. https://link.springer.com/article/10.1007/s11158-020-09480-2.
[47]Ashwin P,Deem R,McAlpine L. Newer researchers in higher education:policy actors or policy subjects?[J/OL]. Studies in Higher Education,2016,41(12):2184-2197. https://www.tandfonline.com/doi/abs/10.1080/03075079.201 5.1029902.
编者按:本文转载自微信公众号:中国青年研究(ID:china-youth-study)
广告、内容合作请点这里:寻求合作
咨询·服务
