【Nature】43万受试者确定出2型糖尿病的关键基因
作者|Hanson解读 来源|Hanson临床科研(ID:HClinicalResearch)
由中国医科大学附属第一医院滕卫平教授主持的中国大陆糖尿病流行病学研究于2020年4月28日发表在《英国医学杂志》(BMJ),显示中国糖尿病患病率已高达12.8%(ADA标准),使用WHO标准的这一比例为11.2%;据此估计,中国成人糖尿病患者人数为1.298亿。更值得注意的是,在中国成人中,还有超过1/3(35.2%)的人处于糖尿病前期。
面对如此众多的患者,目前的治疗方案还只是控制血糖,找到根治糖尿病的方法刻不容缓。
遗传基因在糖尿病的发生中起到重要作用,也成为研究的焦点。
对于2型糖尿病这种复杂疾病来说,大样本量的全基因组测序关联分析(GWAS)尤为重要,而基于此的meta分析则可以找到最相关的2型糖尿病关联基因,对于阐述糖尿病的发病机制和病理生理过程,找到治疗新方法都具有重要意义。
Science杂志刚刚发表论文,由新加坡、美国、韩国、英国和日本等五个机构科学家领导、100多名研究人员组成的国际研究团队,对包括有433,540个东亚人GWAS研究的meta分析中,确定了与2型糖尿病相关的新遗传联系。研究者在基因组的183个位点,找到了301个独特的2型糖尿病相关遗传信号,多达三分之一的位点是全新的发现。
研究题目是“Identification of type 2 diabetes loci in 433,540 East Asian individuals”,这也是欧洲裔人群之外,针对2型糖尿病相关遗传位点分析中规模最大的一项研究。
纳入23项研究,43万多研究对象
该meta分析共纳入了23项GWAS研究,应用固定效应逆方差加权meta分析。最终入组77,418名2型糖尿病患者和356,122名健康对照者。

(EF1)
主要结果
1,主要相关基因座位和变异位点
如下表所示:

2,发现183个相关基因座
在对1,180万基因变异的关联分析中,研究者发现了183个与2型糖尿病相关的变异基因座位点,其中51个是新发现的基因座位点。包括与骨骼肌线粒体蛋白和代谢相关的GDAP1位点,编码胰腺腺泡发育所需转录因子PTF1A等。

(EF2)

(EF3)
3,确定301个关联信号
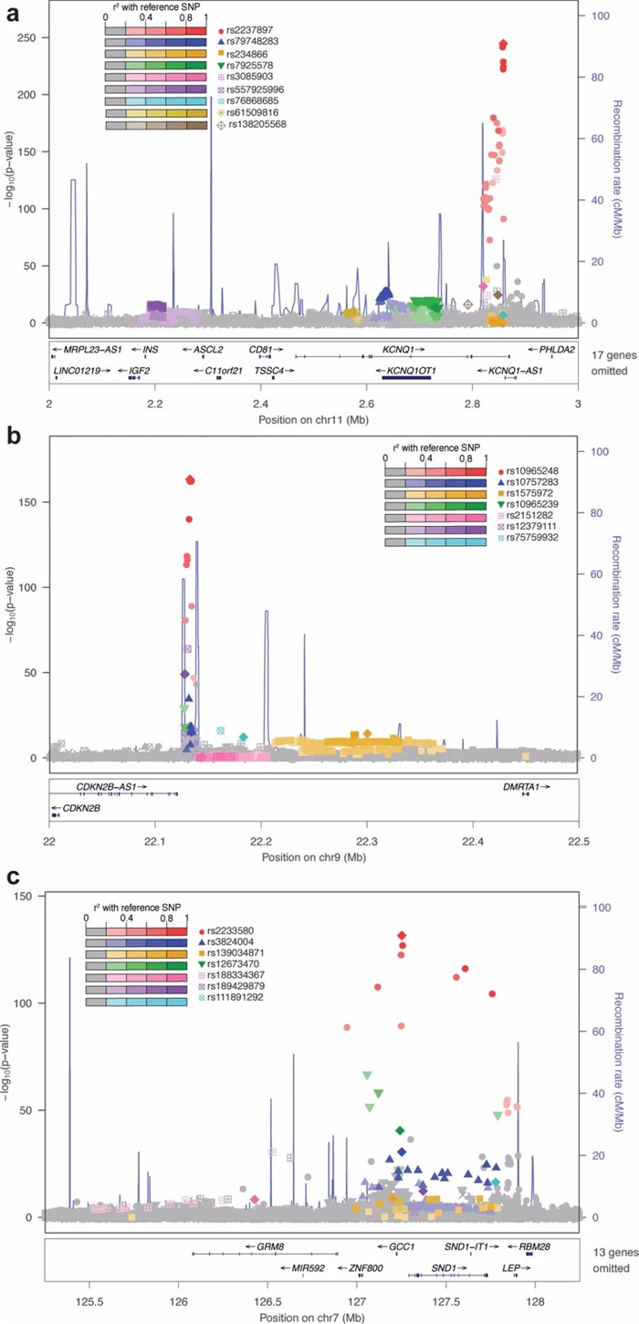
接着,应用全基因组复杂性状分析(GCTA),研究者确定了301个不同的关联信号。其中在上述差异10个统计学差异最明显的基因座中,有7个基因座包含有5个及以上不同的信号。如INS / IGF2 / KCNQ1有 17个信号;CDKN2A / CDKN2B和GRM8 / PAX4 / LEP有7个信号; CDKAL1,HHEX / IDE,CDC123 / CAMK1D和TCF7L2处有5个信号。特别值得注意的是,发现PAX4错义突变rs2233580和rs3824004两个位点基因多态性与2型糖尿病强相关。

(EF4)
如图1所示,与2型糖尿病最相关的基因多态位点rs33981001与NKX6-3的rs12549902位点强相关。目前已知,NKX6-3编码胰岛转录因子,是胰腺的α和β细胞发育所必需的。2型糖尿病第二强关联位点rs62508166则与ANK1的rs516946强相关。ANK1属于整合膜蛋白的锚蛋白家族,已被证明会影响骨骼肌的葡萄糖吸收,其表达水平的变化可能导致胰岛素抵抗。

(图1)
在针对BMI进行了2型糖尿病的校正关联分析中,研究者确定了另外六个基因座,其中四个以前尚未报告过T2D,包括MYOM3 / SRSF10,TSN,GRB10和NID2附近的基因座。在BMI调整后的模型中影响较大的基因座包括FGFR2和NID2,它们仅在东亚人群中发现,并与脂肪营养不良或体脂分布有关。这些结果可能反映了东亚人群体内脂肪分布在胰岛素抵抗和2型糖尿病中的作用。
4,找到东亚人群特有的基因变异
随后,研究组将东亚群体和欧洲群体做了对比。总体而言,两个群体针对332个变异的等位基因效应大小适度相关(r = 0.55),有8.4%在两组间有显著的异质性;对于与2型糖尿病显著相关的106个变异,则其效应大小的相关性进一步提高到r = 0.87(图2)。

(图2)
5,功能研究
研究者也对NKX6-1基因的rs117624659位点做了功能研究。在MIN6小鼠胰岛素瘤细胞中进行了转录报告基因检测,并观察到rs117624659在增强子活性上显示出明显的等位基因差异(图3)。在胰腺中,NKX6.1是产生胰岛素的β细胞发育所必需的,并且是有效的双功能转录调节因子。此外,Nkx6.1在小鼠中的失活诱导了由于生物合成和胰岛素分泌缺陷而引起的快速发作的糖尿病。但出乎意料的是,2型糖尿病风险等位基因显示出增加的转录活性,表明该变异不能单独发挥作用,或者表明NXK6-1 不是目标基因。

(图3)
Hanson解读
研究者鉴定出的基因座指向多种可能的分子机制和许多新的候选基因,这些基因将2型糖尿病易感性与多种生物学过程联系起来。在本研究基础上,尽快针对有功能的变异位点或者标记变异位点所在区域进行更深入研究,将很容易获得突破。该研究也是学习meta分析的经典之作。
原文链接:https://www.nature.com/articles/s41586-020-2263-3#citeas
编者按:本文转载自微信公众号:Hanson临床科研(ID:HClinicalResearch)
广告、内容合作请点这里:寻求合作
咨询·服务
