【最全】2026年床上用品行业上市公司全方位对比(附业务布局汇总、财务指标、区域布局、业务规划等)
以下数据及分析来自于前瞻产业研究院床上用品研究小组发布的《中国床上用品行业市场前瞻与投资战略规划分析报告》
行业主要上市公司:罗莱生活(002293.SZ)、富安娜(002327.SZ)、水星家纺(603365.SH)、梦洁家纺(002397.SZ)、远梦家居(835735.NQ)、孚日集团(002083.SZ)
本文核心数据:上市公司业务布局;上市公司业绩对比
床上用品行业上市公司汇总
2025年中国床上用品产业上市公司分布于深交所、上交所、北交所及新三板等资本市场,罗莱生活、富安娜、水星家纺等核心企业均以床上用品及相关家用纺织品的研发、设计、生产与销售为主营业务,同时各企业形成差异化布局,太湖雪深耕蚕丝类床品细分赛道,真爱美家聚焦毛毯品类,众望布艺主打中高档装饰面料及制品,慕思股份延伸至床垫、床架等床品配套家居,梦洁家纺则聚焦高端床上用品并配套高品质家居生活服务,孚日集团、远梦家居则专注于家用纺织品及基础床品的产销环节。


床上用品行业上市公司业绩情况
从2025年Q1-3中国床上用品行业上市公司经营情况来看,孚日集团、慕思股份、罗莱生活营收规模领先,分别达38.41亿元、37.61亿元、33.85亿元;富安娜、慕思股份毛利率领跑,均超52%,品牌家纺盈利优势突出;水星家纺营收与毛利率表现稳健,梦洁家纺营收与盈利水平相对偏弱。具体情况如下所示:

注:远梦家居为港股上市公司,截至2026年2月只公布了2025H1数据,故远梦家居此处为2025H1经营情况。


床上用品产业上市公司区域布局对比
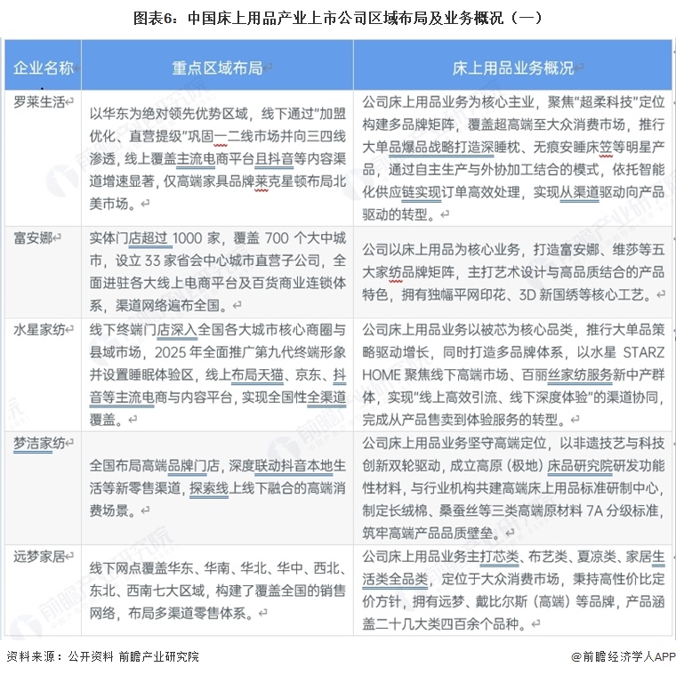
从区域布局看,国内均实现各省市全渠道布局,华东区域成为罗莱生活、太湖雪等多家企业的核心优势市场,线下渠道各有侧重,或通过加盟优化、直营提级深耕一二线并渗透三四线,或布局高端家居卖场、打造体验定制化超级体验店,或联动新零售渠道探索高端消费场景,线上均覆盖主流电商平台且抖音等内容渠道成为重要增量,同时部分企业重点布局海外市场,孚日集团、真爱美家以海外为核心,深耕中东、北非、美国等市场并拓展新区域,慕思股份、众望布艺则构建覆盖全球多国的销售网络,形成国内全域布局、海外差异化拓展的整体布局特征。


床上用品产业上市公司财务指标对比
——企业间盈利能力分化显著
从2025年Q1-3中国床上用品上市公司ROE来看,企业间盈利回报能力差距悬殊,行业内股东回报率差异较大,其中真爱美家以16.38%的ROE位居行业首位,是唯一超15%的企业,慕思股份10.45%、罗莱生活8.30%、水星家纺7.76%依次位列其后,处于行业较高区间;太湖雪6.88%、孚日集团6.57%处于行业中游水平;众望布艺3.65%、富安娜4.34%表现偏低,梦洁家纺则以2.16%的ROE成为行业内该指标最低的企业。

——真爱美家以12.16%的ROA大幅领先于行业其他企业
从2025年Q1-3中国床上用品上市公司ROA来看,真爱美家以12.16%的ROA大幅领先于行业其他企业,成为该指标表现最优的企业;慕思股份7.17%、水星家纺7.13%紧随其后,二者数值相近,处于行业资产回报率的较高区间;孚日集团6.26%、罗莱生活6.13%、太湖雪6.12%三者数值相差无几,位居行业中游水平;富安娜4.39%、众望布艺3.13%的资产回报率表现偏低,而梦洁家纺以1.60%的ROA成为行业内该指标表现最差的企业。

——真爱美家以1.6的EPS数值大幅领跑行业
从2025年Q1-3中国床上用品上市公司EPS来看,真爱美家以1.6的EPS数值大幅领跑行业,是该指标表现最突出的企业;慕思股份1.08、水星家纺0.87紧随其后,二者处于行业EPS较高区间,与真爱美家共同构成第一梯队;众望布艺0.48、罗莱生活0.409、太湖雪0.34、孚日集团0.31依次位列其后,处于行业中游水平;富安娜0.19的EPS表现偏低,梦洁家纺则0.03的EPS成为行业内该指标数值最低的企业。

床上用品产业上市公司业务规划对比
中国床上用品产业上市公司均以科技创新为核心驱动力,结合自身品类与品牌定位打造差异化的床上用品业务发展布局,围绕产品功能化、品质化、特色化升级持续深耕,同时通过产业链整合、技术赋能、跨界合作等方式夯实核心竞争力,其中罗莱生活以超柔科技为核心,深化与新疆棉的全产业链协同并推行大单品爆品战略,依托智慧产业园提升供应链运营效率;富安娜聚焦年轻消费群体的睡眠需求,与京东联合推出专供功能床品系列,以高端品质中端定价的策略实现品效销一体化。具体情况如下所示:

更多本行业研究分析详见前瞻产业研究院《中国床上用品行业市场前瞻与投资战略规划分析报告》。
同时前瞻产业研究院还提供产业大数据、产业研究报告、产业规划、园区规划、产业招商、产业图谱、智慧招商系统、行业地位证明、IPO咨询/募投可研、IPO工作底稿咨询等解决方案。在招股说明书、公司年度报告等任何公开信息披露中引用本篇文章内容,需要获取前瞻产业研究院的正规授权。
更多深度行业分析尽在【前瞻经济学人APP】,还可以与500+经济学家/资深行业研究员交流互动。
广告、内容合作请点这里:寻求合作
咨询·服务
