投资成都 | 一文看懂成都市氢能产业发展现状与投资机会前瞻(附氢能产业现状、空间布局、投资机会分析等)
成都市氢能产业政策环境
——成都市氢能产业重点政策梳理
成都市已构建起一套目标明确、层次清晰的氢能政策体系。《成都市优化产业结构促进城市绿色低碳发展行动方案》将氢能纳入建圈强链重点领域,确立2025年绿色低碳产业规模超3000亿元目标;《成都市推动氢燃料电池商用车产业发展及推广应用行动方案(2024—2026年)》作为三年行动纲领,系统推进商用车应用、加氢站布局与产业链协同,同步出台申报指南落实资金支持。通过年度政策覆盖制氢、储运、加注、应用全链条15类方向,2025年最新通知进一步强化绿电制氢补贴,对70MPa加氢站、制氢加氢一体站给予最高1000万元补贴。各级政策衔接有序,共同驱动成都加快建设“绿氢之都”。

——成都市氢能产业各区域政策
成都市各区域围绕全市氢能发展总目标,结合自身资源禀赋出台专项政策,形成协同并进的政策支撑格局。其中,郫都区作为“绿色氢都”核心承载地,以《绿色氢能产业发展专班工作方案》为统领,通过“12345”攻坚行动构建覆盖“制-储-运-加-用”全链条的政策支持体系;新都区则立足制造强区定位,在《推进新型工业化加快建设制造强区的若干政策措施》中将氢能与储能纳入高精尖产业培育方向,以重大专项资金配套机制精准支持氢能装备制造核心技术攻关与产业化落地。两区政策各有侧重、功能互补,共同为成都建设“绿氢之都”提供有力支撑。

2、成都市氢能产业链图谱
——成都市氢能产业链图谱
成都市氢能产业链涵盖上游制氢、中游储运与分销、下游应用三大环节。从企业分布来看,上游制氢环节最为发达,电解水制氢与可再生能源制氢企业集聚明显,占据产业链主体;中游储运分销环节相对集中,氢加注企业形成一定规模;下游应用环节呈现明显分化,发电领域企业布局较为积极,氢燃料电池企业集聚度较高。

注:统计时间:2026/2/4。
——成都市氢能产业链图谱(按区域维度)
成都市氢能呈现明显的"双核驱动"发展格局:昆山市在电子信息制造和互联网应用领域占据绝对主导地位,成都工业园区则在大数据、人工智能和云计算等技术基础领域形成核心优势;吴江区、吴中区等地区在部分环节形成有效补充,而姑苏区、太仓市等区域产业发展相对薄弱,整体呈现显著的区域不平衡特征。

注:1)统计时间:2026/2/4,2)上述数据仅列举成都各地区企业数量前四的环节。
3、成都市氢能产业发展规模
——成都市氢能产业发展规模
数据显示,2024年,成都市氢能产业迈入规模化发展阶段,全产业链产值突破150亿元,同比增长15%,产业规模位居全国前列。这一增长标志着成都已构建起涵盖“制-储-运-加-用”的完整产业链,并在车载储氢、加注设备等环节形成全国比较优势。随着“绿氢之都”建设的深入推进,成都正成为我国西部氢能产业集聚和技术创新的重要引擎。

——成都市氢能产业各区发展现状
截至2025年,成都市已形成“源头供给—装备制造—技术研发—场景应用”协同发力的区域发展格局。其中,彭州市依托化工产业基础成为全市最大绿氢供应基地,筑牢氢源保障根基;新都区聚焦电解槽、加氢站装备等核心环节,氢能装备产值快速增长,展现制造硬实力;郫都区以加氢站网络和燃料电池汽车推广为牵引,成为氢能示范应用先行区;成都高新区与四川天府新区则分别在企业集聚与前沿技术研发上发力,为产业注入创新动能。各区域立足资源禀赋、分工明确,共同支撑起成都氢能产业“制储运加用”全链条的协同发展。

4、成都市氢能产业企业布局分析
——成都市氢能产业企业空间布局
2023年,成都市氢能示范企业清单共评选出35家企业,这些企业广泛分布在成都各县级市和区,包括吴江区、虎丘区、成都工业园区、吴中区、太仓市、昆山市、常熟市、相城区、张家港市、姑苏区等,体现了成都氢能产业在全市范围的集聚与发展。其中,成都工业园区和吴中区在榜单中企业数量较为突出。从行业领域来看,这批企业涵盖了智能制造、工业互联网、大数据、人工智能等多个前沿方向,充分展现了成都在推动氢能与实体经济深度融合,尤其是在促进制造业智能化改造和数字化转型方面取得的成果。

——成都市氢能产业载体空间布局
成都市已构建起链群协同的氢能产业载体空间布局。其中,郫都区作为“绿色氢都”,凭借郫都高新技术产业园区和东方氢能产业园,展现出在氢能研发、制造、检测、应用全产业链的全面引领优势;彭州市则以“成都氢谷”为定位,依托成都智荟港智能制造产业基地和诚盛绿色能源装备研发生产基地,强化绿氢制备、氢源保障及氢能装备制造等基础环节。其他区域则实现错位发展,形成多个特色增长极:武侯区聚焦氢能总部经济与核心技术生态产业链,龙泉驿区深耕氢能应用与氢燃料电池汽车示范,新都区发力氢能装备制造与大功率燃料电池系统。全域通过雄川氢能西部总部产业园、西部氢能产业园、厚普氢能装备产业园等特色专业载体的密集布局,共同构成了覆盖技术研发、装备制造、氢源保障、终端应用等链条完整、功能互补且深度融合的氢能产业生态体系。

5、成都市氢能产业融资分析
——成都市氢能产业融资现状分析
2023年至2025年,厚普清洁能源作为行业龙头,于2023年9月和2025年10月先后完成两轮IPO上市后融资,累计募资6.37亿元,持续巩固其在清洁能源加注装备领域的领先地位。四川新工绿氢表现尤为抢眼,在2024年11月至2025年8月不足一年内密集完成三轮战略融资,累计金额超2.18亿元,彰显资本市场对高端电氢装备赛道的高度认可。成都科力深传感于2025年2月完成约3000万元Pre-A轮融资,专注科里奥利质量流量计国产化替代;中氢冶控则在2024年3月完成约2000万元A轮融资,切入冶金设备氢能应用场景。

统计时间:2026年2月5日。
——成都市氢能产业融资区域分布
截至2025年,成都市氢能企业的融资活动呈现出高度集中的区域分布特征。其中,高新区以6起融资事件占据绝对核心地位,占全市融资总量的三分之二,充分彰显其作为成都氢能产业创新策源地和资本聚集中心的引领作用;郫都区以2起融资位列第二,依托东方电气等链主企业,在氢燃料电池等领域形成资本关注度;龙泉驿区完成1起融资,在氢能传感技术等细分赛道实现资本破局。

统计时间:2026年2月5日。
6、成都市氢能产业投资机会分析
——成都市各区氢能产业发展规划
成都市氢能产业呈现"差异化定位、协同联动"格局:新都区聚焦氢能交通产品规模化,打造"氢马儿"研发制造策源地,计划2026年落地氢能共享单车1.5万—3万台;成华区主攻氢燃料商用车,目标2026年产业规模突破50亿元,构建"一核一港两园"空间布局。两区分别侧重消费端与制造端,形成错位发展态势。

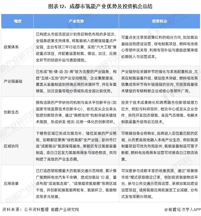
——成都市氢能产业优势及投资机会总结
成都市氢能产业依托系统完善的多层次政策体系与雄厚的装备制造基础,通过各区域在绿氢制备、氢能装备、燃料电池及场景应用等领域的错位协同布局,构建了覆盖“制-储-运-加-用”全链条的产业生态与活跃的产学研用创新体系,为投资者在绿氢制备技术突破、储运装备国产替代、加氢网络建设运营及多场景示范应用落地等领域提供了多元化的战略机遇。

更多本行业研究分析详见前瞻产业研究院《全球氢能源行业市场调研与发展前景预测分析报告》。
同时前瞻产业研究院还提供产业新赛道研究、投资可行性研究、产业规划、园区规划、产业招商、产业图谱、产业大数据、智慧招商系统、行业地位证明、IPO咨询与募投可研、专精特新小巨人申报、十五五规划等解决方案。如需转载引用本篇文章内容,请注明资料来源(前瞻产业研究院)。
更多深度行业分析尽在【前瞻经济学人APP】,还可以与500+经济学家与资深行业研究员交流互动。更多企业数据、企业资讯、企业发展情况尽在【企查猫APP】,性价比最高功能最全的企业查询平台。
广告、内容合作请点这里:寻求合作
咨询·服务

