2026年中国储能电池行业技术环境分析:以锂电为代表的储能电池技术进入成熟期,钠离子电池、固态电池等是储能电池下一代技术发展方向
行业主要上市公司:宁德时代(300750.SZ);亿纬锂能(300014.SZ);瑞浦兰钧(0666.HK);比亚迪(002594.SZ);国轩高科(002074.SZ);鹏辉能源(300438.SZ)等
本文核心数据:专利申请数;企业在研项目
1、2025年中国储能电池行业专利申请及授权数量首次下滑,储能电池行业技术已从成长期进入成熟期
中国储能电池行业的创新活动极其活跃,专利申请与授权量均保持高速增长。自2014年以来,行业年度专利申请量从千余项攀升至2024年的超过8000项,授权量同步快速增长。2024年储能电池专利授权量达到9244项,历史上首次超过同年的申请量,授权比例高达105%,这标志着大量前期申请进入授权高峰期,行业技术积累正加速转化为受法律保护的创新成果。2025年,中国储能电池行业专利申请及授权数量均出现下滑。这一趋势凸显了储能电池领域的技术竞争已进入以高质量专利为核心的实质阶段。

从中国储能电池行业技术生命周期上看,2016-2024年,我国储能电池行业专利申请人数量及专利申请量整体呈逐年递增趋势。2025年首次回落,表明我国储能电池行业技术已从成长期进入成熟期。

2、中国储能电池行业的热门技术高度集中于系统集成与应用层面
专利数据显示,涉及电力网络与电能存储系统的H02J类专利占比高达32.49%,遥遥领先;紧随其后的是电池本体技术的H01M类,占比19.78%。这两大核心类别合计占比过半,清晰地表明行业技术创新已超越单纯的材料或电芯研发,重点聚焦于储能电池在真实电力系统中的大规模集成、智能管理、安全控制与经济运行。与之配套的光伏、电测量、数据处理及消防安全等相关技术也占据相当比重,共同构成了一个以解决实际应用难题为导向的完整技术生态体系。

3、钠离子电池、固态电池等是储能电池下一代技术发展方向
近年来,国际能源格局正在发生重大变革,能源系统从化石能源绝对主导向低碳多能融合方向转变的趋势已经不可逆转。储能技术创新是践行和落实能源革命的关键环节,其目的在于解决风能和太阳能等可再生能源大规模接入、多能互补耦合利用、终端用能深度电气化、智慧能源网络建设等重大战略问题。这些战略问题的突破,需要实现跨时间、跨地域管理,以及调配各种形式的能源,也需要各种规模的储能(电)技术作为支撑。
其中,电化学储能技术不受地理地形环境的限制,可以对电能直接进行存储和释放,因而引起新兴市场和科研领域的广泛关切,储能电池成为热点。储能电池技术在未来能源格局中的具体功能包括:①在发电侧,解决风能、太阳能等可再生能源发电不连续、不可控的问题,保障其可控并网和按需输配;②在输配电侧,解决电网的调峰调频、削峰填谷、智能化供电、分布式供能问题,提高多能耦合效率,实现节能减排;③在用电侧,支撑汽车等用能终端的电气化,进一步实现其低碳化、智能化等目标。以储能技术为先导,在发电侧、输配电侧和用电侧实现能源的可控调度,保障可再生能源大规模应用,提高常规电力系统和区域能源系统效率,驱动电动汽车等终端用电技术发展,建立“安全、经济、高效、低碳、共享”的能源体系,成为未来20年我国落实“能源革命”战略的必由之路。

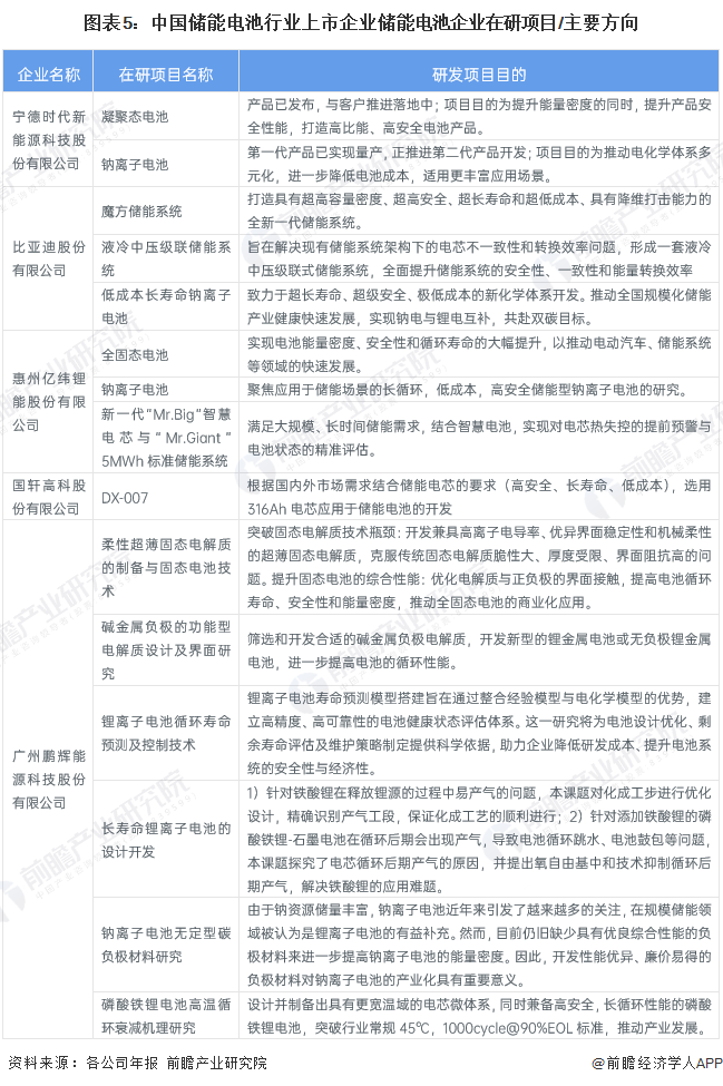
短期上看,在研项目反映了储能电池企业当前技术研发的重点与方向。从储能电池上市企业的研发内容来看,中国储能电池企业的研发方向清晰指向提升性能、保障安全和降低成本三大核心目标,并呈现出多元化技术路线并进的格局。
一方面,行业正全力攻克下一代电池技术,包括宁德时代、亿纬锂能等多家企业布局的全固态电池,旨在从根本上提升能量密度与安全性;比亚迪的魔方系统、亿纬锂能的智慧电芯则致力于通过系统结构创新优化集成效率与智能管理。另一方面,为应对资源与成本挑战,钠离子电池成为几乎所有头部企业的共同研发焦点,旨在开辟低成本、高安全的新路径。同时,对现有磷酸铁锂体系进行深度挖潜,通过补锂技术、衰减机理研究等实现长寿命与高可靠,仍是研发的坚实基础。这些项目共同描绘出行业向更高能量、更长寿期、更优经济性演进的清晰技术蓝图。

更多本行业研究分析详见前瞻产业研究院《中国储能电池行业市场前瞻与投资战略规划分析报告》。
同时前瞻产业研究院还提供产业大数据、产业研究报告、产业规划、园区规划、产业招商、产业图谱、智慧招商系统、IPO募投可研、IPO业务与技术撰写、IPO工作底稿咨询等解决方案。
在招股说明书、公司年度报告等任何公开信息披露中引用本篇文章内容,需要获取前瞻产业研究院的正规授权。如有IPO业务合作需求请直接联系前瞻产业研究院IPO团队,联系方式:400-068-7188。
更多深度行业分析尽在【前瞻经济学人APP】,还可以与500+经济学家/资深行业研究员交流互动。
广告、内容合作请点这里:寻求合作
咨询·服务

