投资成都 | 一文看懂成都市体育产业发展现状与投资机会前瞻(附体育产业现状、空间布局、投资机会分析等)
1、成都市体育产业政策环境
——成都市体育产业重点政策梳理
成都市已构建起一套目标明确、层次清晰的体育政策体系,以《成都市体育发展条例》为顶层法律纲领,为世界赛事名城建设提供根本法治保障。在此蓝图下,《成都市支持体育产业高质量发展二十条政策》作为核心产业激励文件,通过七大方面20条措施,系统推动体育产业总规模向1500亿元目标迈进。围绕该核心政策,年度《申报指南》确保财政扶持精准落地。同时,政策体系兼顾青少年体育与基层服务:通过《学校体育工作实施方案》《青少年阳光体育活动方案》深化体教融合,借世运会进校园活动营造赛事氛围;通过《支持市级体育社会组织参与社区体育服务的若干意见》激发基层活力。各级政策目标明确、层次清晰、衔接有序,共同驱动成都加快建设“世界赛事名城”。

——成都市体育产业各区域政策
成都市各区域围绕全市体育发展总目标,结合自身资源禀赋出台专项政策,形成错位发展、协同并进的政策支撑格局。其中,青羊区聚焦文体旅全链条发展,以“真金白银”阶梯式现金奖励精准支持企业引育与赛事落地,对新落户体育企业给予最高30万元落地奖励;金牛区突出产业融合与创新驱动,同时布局体育装备制造、电竞产业与体育服务综合体,推动体育与数字经济深度融合;锦江区则紧扣首发经济,以文商旅体展深度融合为核心,重点吸引国内外知名体育品牌首店、旗舰店落户,打造“锦江味”体育消费新场景。各区政策目标明确、路径清晰、互为补充,共同支撑成都加快建设“世界赛事名城”。

2、成都市体育产业链图谱
——成都市体育产业链图谱
成都市体育产业链包括上游场地/装备、中游运营/传播和下游营销/消费等环节。在成都市,企业分布呈现下游营销/消费环节高度集中,健身服务与体育零售尤为发达,而上游场地建设和体育装备生产以及部分核心赛事运营环节则相对薄弱。

注:统计时间:2026/2/6。
——成都市体育产业链图谱(按区域维度)
成都市体育呈现明显的"中心集聚、新区领跑"发展格局:天府新区(成都片区)在健身服务领域占据绝对主导地位,企业数量超过1500家;武侯区、双流区则在体育消费服务和综合运营领域形成核心优势,健身服务企业均突破600家;锦江区、金牛区、成华区等中心城区在体育旅游、赛事运营、营销经纪等细分领域形成有效补充,与其"国际消费中心""赛事承办中心"等功能定位高度契合;而温江区、青羊区、金牛区及远郊区县产业发展相对薄弱,企业规模明显偏小,整体呈现显著的"核心—外围"梯度分化特征。

注:1)统计时间:2026/2/6,2)上述数据仅列举成都各地区企业数量前四的环节。
3、成都市体育产业发展规模
——成都市体育产业发展规模
2021-2025年,成都多策并举大力发展体育产业。出台《关于加快建设世界赛事名城赋能体育产业高质量发展的实施意见》《成都市支持体育产业高质量发展二十条政策》等一系列政策措施,引领体育产业高质量发展,促进体育消费规模不断壮大。因表现优异,成都成功入选国家体育消费试点城市、国家首批促进体育消费和赛事经济试点城市。2022年,体育产业迈上千亿台阶;2023年,体育产业列入全市重点产业链,成为城市发展新动能。2024年成都市体育产业总规模达1306.8亿元,2025年预计达1500亿元。

——成都市体育产业各区发展规模
截至2025年,成都市体育产业发展呈现出“赛事引领、场景驱动、产城融合”的强劲态势。金牛区依托凤凰山体育公园的“赛演融合”模式,2023年带动“体育+”产业联动70亿元,成为全市体育产业核心引擎;龙泉驿区以“东安湖+”模式实现赛事流量高效转化,2025年单场大型活动即带动综合消费超55亿元;双流区通过承办大型单项赛事,2025年“五一”假期拉动“旅游+体育”综合收入超8亿元;高新区以高额政策激励赛事经济与科技创新,锦江区则将体育消费深度融入春熙路千亿商圈,计划到2027年体育产业总规模年均增长6%以上。总体来看,体育产业不仅是各区经济增长的新引擎,更通过大型场馆运营、赛事经济转化与消费场景创新,共同构成成都建设“世界赛事名城”的高质量发展新格局。

4、成都市体育产业企业布局分析
——成都市体育产业企业总数
近年来,成都体育产业新注册企业数量呈现波动回升态势。2020年新增4773家,2021年回落至2956家,随后逐步反弹,2023年恢复至4422家,2024年达4689家,显示出成都体育市场活力的持续释放。整体来看,成都作为体育产业发展高地,企业注册数量的回升趋势反映出市场信心的恢复与产业政策的积极效应,为成都建设国际赛事名城和体育消费中心城市奠定了坚实的市场主体基础。

注:查询关键词为“体育”;统计时间截至2026年2月6日。
——成都市体育产业企业空间布局
2025年,成都市体育产业代表性企业广泛分布在成都各区(市)县,包括锦江区、青羊区、金牛区、武侯区、成华区、温江区、新都区、双流区、青白江区等,体现了成都体育产业在全市范围的集聚与发展。其中,金牛区和武侯区在企业数量和类型丰富度上较为突出。
从行业领域来看,这批企业涵盖了体育场馆运营、体育赛事策划、体育文化传播、体育设施建设、体育培训服务等多个细分方向,充分展现了成都在推动体育产业多元化发展,尤其是在促进体育与文化旅游、城市建设深度融合方面取得的成果。核心城区依托优质场馆资源和商业配套,重点发展赛事经济、体育消费和总部经济;外围区域则聚焦体育工程、设施建设和专业化服务,形成了功能互补、协同发展的产业生态。

——成都市体育产业载体空间布局
成都市已构建起一个“双核引领、特色集聚、全域协同”的体育产业载体空间布局。其中,武侯区与金牛区作为核心引擎,分别依托华西坝健康谷、武侯电商产业功能区,以及凤凰山体育公园、成都国际商贸城,展现出在运动康复、电竞产业与大型赛事运营、体育用品贸易等领域的全面引领优势;而其他区域则错位发展,形成多个特色增长极——都江堰市与大邑县聚焦冰雪运动与山地户外,龙泉驿区深耕汽车运动与体旅融合,东部新区与双流区分别发力水上运动、航空运动与未来体育科创。全域通过天府奥体公园、融创雪世界、西岭雪山滑雪场等标志性载体,以及春熙路商圈、东郊记忆等文商旅体融合空间,共同构成了覆盖广泛、业态多元、链条完整的体育产业生态体系。


5、成都市体育产业融资分析
——成都市体育产业融资现状分析
截至2026年成都市体育产业融资呈现以下特征:融资时间跨度从2015年至2022年,累计发生15起融资事件,披露总金额约3.6亿元人民币。从融资轮次看,以天使轮和战略投资为主,合计占比超66%,反映出体育产业早期项目活跃且成熟企业持续获得资本加持。从细分领域看,体育服务、体育游戏、体育科技是资本关注重点,其中体育竞技游戏开发商乐曼多科技获腾讯约1亿元战略投资,青少年体育服务商吾同体育累计融资约1.3亿元。整体而言,成都体育产业资本布局呈现早期孵化与战略加码并重、新兴赛道持续涌现的发展态势。

统计时间:2026年2月5日。
——成都市体育产业融资区域分布
根据成都市体育企业融资数据,武侯区以10起融资事件遥遥领先,占三区融资总量的66.7%,是全市体育产业资本集聚的绝对核心;锦江区与高新区分别以3起和2起紧随其后,共同构成重要支撑。整体而言,成都体育产业的资本聚集效应明显,形成了以武侯区为引领、锦江区与高新区协同支撑的发展格局。

统计时间:2026年2月5日。
6、成都市体育产业投资机会分析
——成都市各区体育产业发展规划
成都市各区立足自身资源禀赋与发展定位,形成了特色鲜明、协同互补的体育产业发展格局。成华区以工业遗存活化改造为特色,依托东郊记忆等载体打造时尚运动与户外休闲场景,深耕大众体育与社区体育服务;金牛区凭借凤凰山体育公园等顶级场馆优势,聚焦大型赛事承办与体育消费聚集,推动文体旅商深度融合;锦江区紧扣国际消费中心城市核心区建设,重点布局高端体育消费、品牌首店与时尚运动体验,锚定稳定增长目标;青羊区则着力发展体育总部经济与专业服务,同时通过“五大行动”完善全民健身公共服务体系,多维发力夯实产业基础。各区差异化布局既激活了区域特色潜力,又共同构筑起成都体育产业多元协同、全面发展的坚实支撑。

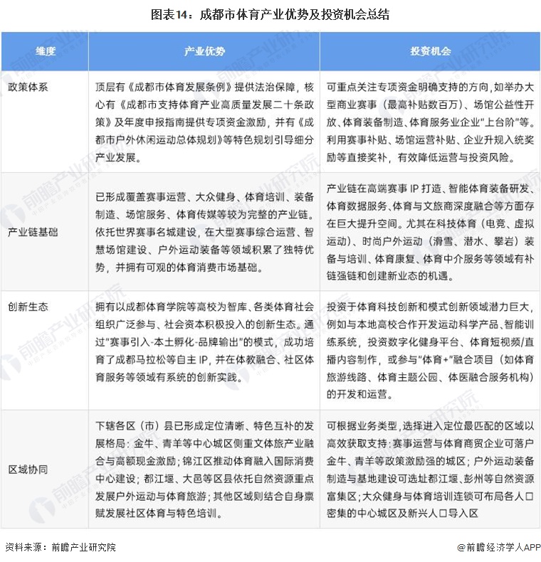
——成都市体育产业优势及投资机会总结
成都市体育产业凭借多层次政策体系筑牢发展根基,依托完整的赛事运营、装备制造、健身服务等产业链基础与活跃的产学研创新生态,叠加各区域定位清晰的协同发展格局,构建起“政策护航+产业筑基+创新赋能+区域互补”的综合优势。这为投资者在大型商业赛事运营、智能体育装备研发、“体育+文旅商/体医”融合项目、科技体育新业态等领域,提供了政策红利叠加市场潜力的多元化战略机遇。

更多本行业研究分析详见前瞻产业研究院《中国体育产业发展前景预测与投资战略规划分析报告》。
同时前瞻产业研究院还提供产业新赛道研究、投资可行性研究、产业规划、园区规划、产业招商、产业图谱、产业大数据、智慧招商系统、行业地位证明、IPO咨询与募投可研、专精特新小巨人申报、十五五规划等解决方案。如需转载引用本篇文章内容,请注明资料来源(前瞻产业研究院)。
更多深度行业分析尽在【前瞻经济学人APP】,还可以与500+经济学家与资深行业研究员交流互动。更多企业数据、企业资讯、企业发展情况尽在【企查猫APP】,性价比最高功能最全的企业查询平台。
广告、内容合作请点这里:寻求合作
咨询·服务

