2026年中国智慧水利技术专利分析 2025年专利申请量过百项【组图】
以下数据及分析来自于前瞻产业研究院智慧水利研究小组发布的《中国智慧水利行业市场前瞻与投资战略规划分析报告》
行业主要上市公司:和达科技(688296)、大禹节水(300021)、浪潮信息(000977)等
本文核心数据:中国智慧水利专利申请量;中国智慧水利专利公开量
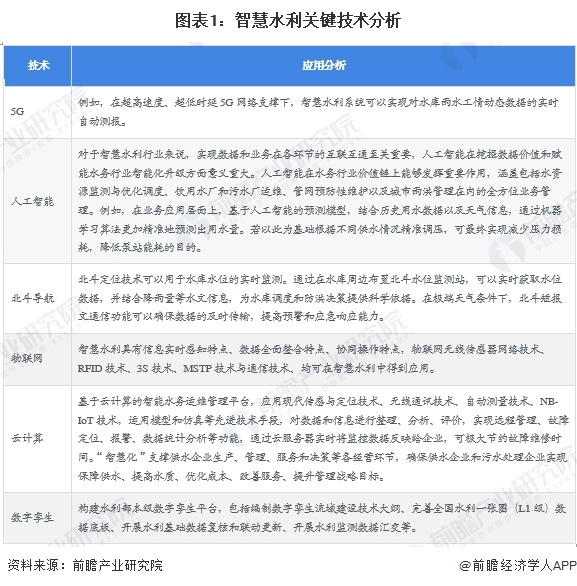
智慧水利关键技术分析
水利部提出,智慧水利建设的总体目标是按照“需求牵引、应用至上、数字赋能、提升能力”要求,以数字化、网络化、智能化为主线,以数字化场景、智慧化模拟、精准化决策为路径,以构建数字孪生流域为核心,全面推进算据、算法、算力建设,加快构建具有预报、预警、预演、预案(以下简称“四预”)功能的智慧水利体系。为实现该目标,智慧水利涉及到了人工智能、数字孪生、北斗导航、物联网等诸多技术。

智慧水利领域专利数量呈上升趋势
2014-2025年,中国智慧水利领域专利申请数量和公开数量呈现上升趋势,2025年申请数量和公开数量达到高峰,分别为104项和119项。

物联网在智慧水利中应用
智慧水利具有信息实时感知特点、数据全面整合特点、协同操作特点,物联网无线传感器网络技术、RFID技术、3S技术、MSTP技术与通信技术、均可在智慧水利中得到应用。

人工智能在智慧水利中的应用
整体来看,虽然人工智能技术在计算机视觉和自然语言处理等方向有显著的成果,但是在水利管理中尚未得到广泛的使用,其应用方式还处于探索之中。目前人工智能技术在智慧水利领域的代表性应用案例如下:

云计算在智慧水利中的应用
通过对云计算的合理运用,除了可以解决传统工作中的问题之外,还能够让各部门实现良好的交流,有效共享资源,同时还能把各级水利部门的软件资源和硬件资源整合为一体,进一步强化各系统之间的联系,以坚实的基础助推工程顺利施工。这样,能够在加强水利工程质量的基础上,全面推进信息化建设。

更多本行业研究分析详见前瞻产业研究院《中国智慧水利行业市场前瞻与投资战略规划分析报告》。
同时前瞻产业研究院还提供产业大数据、产业研究报告、产业规划、园区规划、产业招商、产业图谱、智慧招商系统、行业地位证明、IPO咨询/募投可研、IPO工作底稿咨询等解决方案。在招股说明书、公司年度报告等任何公开信息披露中引用本篇文章内容,需要获取前瞻产业研究院的正规授权。
更多深度行业分析尽在【前瞻经济学人APP】,还可以与500+经济学家/资深行业研究员交流互动。
广告、内容合作请点这里:寻求合作
咨询·服务

