2026年全球越野车行业市场现状及发展前景分析 2031年达465亿美元【组图】
以下数据及分析来自于前瞻产业研究院越野车研究小组发布的《全球及中国越野车(ORV)行业发展前景展望与投资机遇分析报告》
行业主要上市公司:比亚迪(002594)、长城汽车(601633)、东风股份(600006)等
本文核心数据:全球越野车市场规模;细分区域格局
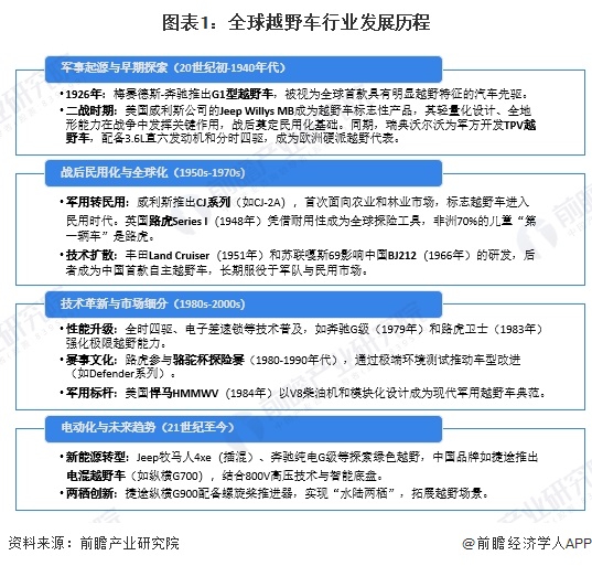
全球越野车行业历史悠久
全球越野车的发展历程是一部融合军事需求、技术创新与民用普及的壮阔史诗,从战场利器演变为探索自然的象征。越野车从军事工具发展为兼具实用与情怀的全球现象,技术主线从机械可靠性转向智能化与环保。未来,电动化与全地形技术的融合将重塑越野边界,而经典车型(如BJ212、卫士)的文化价值仍在延续。

全球越野车区域格局:美国位居全球第一
越野车销量分国家来看美国、印度、中国为越野车的主要市场。基于MARKLINES 公布的数据,初步核算2025年,美国越野车市场规模占全球比重为35%,中国市场份额约18%,印度市场份额为13%。此外,东南亚和俄罗斯的市场份额均为5%。

全球越野车企业布局情况
全球越野车市场竞争激烈,各车企纷纷布局。美国的Jeep以牧马人和大切诺基等硬派越野车为主,2023-2025年在中国推出全新大切诺基4xe电动车型。德国的奔驰推出纯电G级,搭载先进技术和高涉水深度。英国的路虎以揽胜运动版和卫士系列为主,后者主打硬派越野。日本的丰田拥有4Runner、Fortuner和普拉多等经典越野车,普拉多2024年换代后回归中国市场。美国的福特以F-150猛禽和Bronco为主,后者2023年进入中国市场。。

全球越野车市场规模达294亿美元
近年来越野探险运动和休闲活动的日益普及刺激了全球市场对越野车的需求,而随着越野车在运动和越野骑行等休闲活动中的普及度不断提高,推动其市场规模发展。根据Grand View Research数据显示,2022年全球硬派越野车(ORV)市场规模为220.9亿美元,2025年市场规模约294亿美元。

注:此处统计口径仅包含硬派越野车。
全球越野车市场规模:到2031年达465亿美元
凭借优异的通过性和适应性,越野车需求前景良好。同时,随着消费者对电动汽车的偏好日益增长,电池驱动越野车的研发力度不断加大,预计未来将继续推动市场增长。Grand View Research数据显示,预计2031年全球硬派越野车市场规模将超过465亿美元。

更多本行业研究分析详见前瞻产业研究院《全球及中国越野车(ORV)行业发展前景展望与投资机遇分析报告》。
同时前瞻产业研究院还提供产业大数据、产业研究报告、产业规划、园区规划、产业招商、产业图谱、智慧招商系统、行业地位证明、IPO咨询/募投可研、IPO工作底稿咨询等解决方案。在招股说明书、公司年度报告等任何公开信息披露中引用本篇文章内容,需要获取前瞻产业研究院的正规授权。
更多深度行业分析尽在【前瞻经济学人APP】,还可以与500+经济学家/资深行业研究员交流互动。
广告、内容合作请点这里:寻求合作
咨询·服务

