重磅!2026年中国及31省市新能源汽车电子行业政策汇总及解读(全)
以下数据及分析来自于前瞻产业研究院新能源汽车电子研究小组发布的《中国新能源汽车电子行业发展前景预测与投资战略规划分析报告》。
行业主要上市公司:经纬恒润(603265)、均胜电子(600699)、华阳集团(002906)、奥联电子(300585)、东风科技(600081)、德赛西威(002920)、华域汽车(600741)、科博达(603786)等。
本文核心数据:新能源汽车电子政策汇总、政策解读
1、政策历程图
智能驾驶、车联网为代表的新能源汽车电子产品是我国智慧交通建设的重要组成部分,2015年以来,国家主管部门相继推出了多项规划,推动车联网、智能驾驶技术的落地。“十五五”规划建议中国家明确提出了要“加快新能源、新材料、航空航天、低空经济等战略性新兴产业集群发展。”这些政策促进了新能源汽车电子行业的发展。

2、国家层面政策汇总及解读
——国家层面新能源汽车电子行业政策汇总
随着我国新能源汽车的快速发展,行业主管部门出台了一系列涉及智能制造、新能源汽车领域产业引导、消费刺激的有关政策,为新能源汽车电子相关产业的发展提供了良好的政策环境和强有力的政策支持。截至2026年1月我国新能源汽车电子行业重点政策如下:



——中国新能源汽车电子行业“十五五”展望
“十五五”规划建议中未单独重点提及新能源汽车电子,但国家明确提出了要“加快新能源、新材料、航空航天、低空经济等战略性新兴产业集群发展。”新能源仍属于“战略性新兴产业”,新能源汽车电子是新能源产业的重要组成部分,必将会得到国家的支持和发展。中国新能源汽车电子行业“十五五”展望主要内容如下:

3、各省市层面的政策汇总及解读
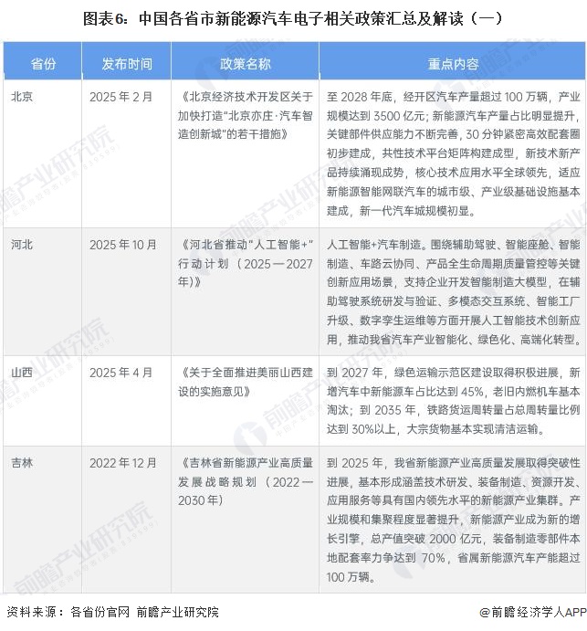
——31省市新能源汽车电子行业政策汇总
目前,我国主要省市新能源汽车电子相关政策如下表所示:



——31省市新能源汽车电子行业发展目标解读
各省新能源汽车电子行业政策发展目标如下:

更多本行业研究分析详见前瞻产业研究院《中国新能源汽车电子行业发展前景预测与投资战略规划分析报告》。
同时前瞻产业研究院还提供产业大数据、产业研究报告、产业规划、园区规划、产业招商、产业图谱、智慧招商系统、行业地位证明、IPO咨询/募投可研、专精特新小巨人申报等解决方案。在招股说明书、公司年度报告等任何公开信息披露中引用本篇文章内容,需要获取前瞻产业研究院的正规授权。
更多深度行业分析尽在【前瞻经济学人APP】,还可以与500+经济学家/资深行业研究员交流互动。更多企业数据、企业资讯、企业发展情况尽在【企查猫APP】,性价比最高功能最全的企业查询平台。
广告、内容合作请点这里:寻求合作
咨询·服务

