投资贵州 | 一文看懂贵州省大数据产业发展现状与投资机会前瞻(附大数据产业现状、空间布局、投资机会分析等)
1、贵州省大数据产业政策环境
——贵州省大数据产业重点政策梳理
为打造“做标注,到贵州”品牌,推动数据产业高质量发展,贵州省在2024至2025年间出台了一系列重磅政策,核心是通过高强度的资金与政策杠杆,构建从“数聚”到“算效”、再到“数用”的完整产业生态。这些政策以数亿元级的专项资金和普惠算力券为牵引,重奖企业落户、人才引进和产品创新,重点扶持数据标注、人工智能、算力基础设施等关键领域,并大力支持数据资源开发利用,以激活数据要素市场,形成了“招引企业—支持基建—激励应用—培育市场”的全链条政策支持体系。

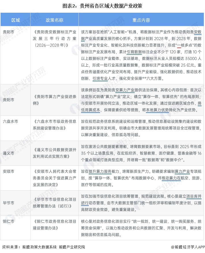
——贵州省大数据产业各区域政策
贵州省各市州大数据产业政策呈现清晰的分层发展格局:作为核心的贵阳市(含贵安新区),正通过数据标注行动方案和算力产业立法,以打造国家级产业集群为目标引领全省;作为协同者的安顺市与贵阳协同发展算力产业;作为特色探索者的遵义市重点培育数据要素市场;而六盘水、毕节、铜仁等地,当前工作重心则集中于统筹政务信息化建设、打破数据孤岛、夯实数字化治理基础,为后续发展铺路。

2、贵州省大数据产业链图谱
——贵州省大数据产业链图谱
贵州省大数据产业链清晰覆盖上游基础支持、中游大数据、下游应用三大环节,各环节形成从基础硬件、设备软件到数据处理、场景应用的完整布局,上游筑牢产业发展硬件与基础服务根基,中游聚焦数据全流程处理核心环节,下游落地工业、商业、农业、金融、医疗、政务等多元应用场景。
企业数量在产业链各环节呈现显著的不均衡分布特征,上游环节中基础设备的企业规模远高于硬件设备,硬件设备内部不同品类数量差距明显;中游是整个产业链的核心集聚环节,数据采集领域企业数量占据绝对优势,数据分析及挖掘领域同样形成大规模集聚,数据存储领域内不同品类企业数量差异较大,整体规模远低于数据采集与分析环节;下游应用环节企业数量整体偏少,仅工业大数据形成一定规模集聚,其余商业及各类民生、政务相关应用领域的企业数量均处于极低水平。

注:统计时间:2026/1/29。
——贵州省大数据产业链图谱(按区域维度)
贵州省大数据产业链呈现“贵阳单极突出,多中心梯次发展”的格局。贵阳市在几乎全部产业链环节的企业数量上均显著领先于其他市州,尤其是软件服务、物联网及互联网等核心领域。以遵义市、黔南州为代表的部分市州在电力设备、物联网等领域形成了一定的次级集聚规模,而六盘水、铜仁等地则普遍偏弱,仅在少数特定环节存在零星布局。整体上,产业链资源高度集中于省会,区域发展不平衡现象明显。

注:1)统计时间:2026/1/29,2)上述数据仅列举贵州各地区企业数量前四的环节。
3、贵州省大数据产业发展规模
——贵州省大数据产业发展规模
截至2025年6月,贵州省算力基础设施优势突出,拥有49个重点数据中心,超80 Eflops(占全国约1/5),且超过85%的智能算力基于国产化技术;围绕算力已形成完整的产业生态,集聚了42家服务商,算力交易额累计超170亿元,并通过“贵州算力券”有力带动了产业发展;该产业已形成显著的社会经济效益,直接和间接的数字产业相关人才总量约63.8万人,为贵州数字经济发展提供了坚实支撑。

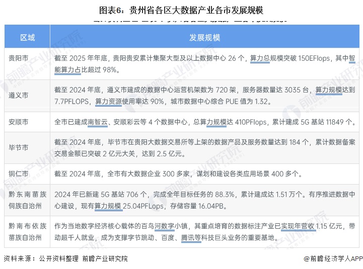
——贵州省大数据产业各区发展规模
贵州省各市州大数据产业发展规模呈现“核心引领、多点成势、梯次差异”的态势。作为绝对核心的贵阳市(含贵安)规模最大,拥有全国领先的数据中心和算力资源(算力超150 EFlops,智能算力占比超98%);安顺、遵义、黔东南等地初步构建了本地的算力(数十至数百 PFlops)和通信(5G基站过万)基础能力;毕节、铜仁、黔南则找到了差异化的发展路径,分别在数据交易(交易额2.5亿)、应用场景(400多个场景)、数据标注(年营收1.15亿)等细分领域形成了特色和突破,共同构成了全省从基础算力到前沿应用的多层次产业版图。

4、贵州省大数据产业空间布局分析
——贵州省大数据产业企业空间布局
根据贵州省大数据发展促进会数据显示,贵州大数据企业50强”在空间分布上呈现出“一核引领、多点支撑”的格局。其中,省会贵阳市凭借42家上榜企业(占总数的84%),是绝对的核心集聚区,尤其是贵阳国家高新区聚集了30%的省内龙头。同时,产业辐射效应初步显现,遵义市、贵安新区各有3家企业上榜,而六盘水市和黔东南州也各有1家企业入选,形成了以贵阳为核心、逐步向周边地区扩散的产业空间布局。

——贵州省大数据产业园区空间布局
贵州省大数据产业已形成以贵阳贵安为核心枢纽的“两地三中心”布局,并正向以贵阳贵安“一核” 带动、黔西南为补充、黔东南等地区特色发展为支撑的空间格局演进。其中,三个省级“数智产业园” ——聚焦数据标注的贵阳大数据科创城、侧重数据安全的贵阳大数据安全产业示范区、深耕数字内容的贵阳数字内容产业园,构成了核心区的专业分工与集群高地。同时,黔东南等地区正积极布局数据标注等特色产业,承接溢出效应,通过龙头企业合作,打造区域数字品牌,使得全省产业布局呈现出“核心突破、特色补充、梯次联动”的协同发展态势。

5、贵州省大数据产业融资分析
——贵州省大数据产业融资事件汇总
贵州省大数据产业的融资活动呈现显著的长期性、本地化和政府主导特征。自2012年以来,融资事件持续发生,尤其在2021至2023年达到高峰。从资金来源看,投资高度集中在贵州创新赋能大数据投资基金和贵州文投等省级国有资本平台,凸显了政府在产业培育中的核心驱动作用。在产业布局上,融资高度集中于贵阳市,主要流向计算机技术、新兴信息技术等基础领域,同时也覆盖了垂直行业的“大数据+”应用,如智慧煤炭(贵煤数据)、工业安全(烽台科技)等。总体而言,贵州省已建立起一套以省级资本为牵引、以贵阳为核心、持续支持本土大数据企业从早期到成熟期发展的系统性融资生态。截至2026年1月贵州省大数据产业融资事件汇总如下:


统计时间:2026年1月29日。
——贵州省大数据产业融资区域分布
截至2026年1月,贵州省大数据企业的融资事件在地域分布上呈现极端高度集中的特征。在统计到的全部24起融资事件中,有23起发生在贵阳市,占比高达95.8%,其余1起发生在黔南布依族苗族自治州。这清晰地表明,贵阳市作为全省大数据产业的核心引擎和资本高地,其地位极为突出,其他市州在获得产业资本关注和通过股权融资促进产业发展方面仍有巨大差距,区域发展极不均衡。

统计时间:2026年1月29日。
6、贵州省大数据产业投资机会分析
——贵州省各区大数据产业发展规划
贵州省各市州正结合自身定位和资源禀赋,差异化推进大数据产业发展。省会贵阳市(含贵安新区)定位为全省的产业核心与引擎,其政策最具雄心,从宏观的算力产业立法到微观的数据标注产业发展,都旨在构建完整的产业生态,并辐射带动周边。安顺市作为贵阳的紧密协同者,与之协同立法发展算力产业,体现了区域一体化的思路。遵义市则扮演着数据要素市场化探索者的角色,聚焦于激活公共数据价值,培育数据要素市场。而六盘水、毕节、铜仁等地,目前阶段的重点更侧重于夯实数字化治理的“地基”,通过加强政务信息化项目的统筹管理,旨在打破数据孤岛、实现集约化建设,为未来更深度的数据应用打好基础。整体来看,形成了“核心引领突破、周边协同配套、各地夯实基础”的分层协同发展格局。

——贵州省大数据产业优势及投资机会
贵州省大数据产业已构建起以系统性强力政策为引领、以完整产业链与领先算力规模为基础、以“核心引领、梯次协同”空间布局为载体、以政府资本深度驱动的特色发展体系,为投资者在政策重点赛道、产业链关键环节、区域协同节点及本土创新企业等领域提供了明确而多元的机遇。

更多本行业研究分析详见前瞻产业研究院《中国大数据产业发展前景与投资战略规划分析报告》。
同时前瞻产业研究院还提供产业新赛道研究、投资可行性研究、产业规划、园区规划、产业招商、产业图谱、产业大数据、智慧招商系统、行业地位证明、IPO咨询与募投可研、专精特新小巨人申报、十五五规划等解决方案。如需转载引用本篇文章内容,请注明资料来源(前瞻产业研究院)。
更多深度行业分析尽在【前瞻经济学人APP】,还可以与500+经济学家与资深行业研究员交流互动。更多企业数据、企业资讯、企业发展情况尽在【企查猫APP】,性价比最高功能最全的企业查询平台。
广告、内容合作请点这里:寻求合作
咨询·服务

