【干货】水性涂料产业链全景梳理及区域热力地图
以下数据及分析来自于前瞻产业研究院水性涂料研究小组发布的《中国水性涂料行业市场需求与投资规划分析报告》。
行业主要上市公司:美佳新材(831053)、北新建材(000786)、三棵树(603737)、集泰股份(002909)、三和精化(00301.HK)、四方威凯(831524)、松井新材(688157)、飞鹿股份(300665)、亚士创能(603378)、麦加芯彩(603062)、金力泰(300225)、东来技术(688129)、华谊集团(600623)、传化智联(002010)、三峡油漆(000565)等。
本文核心数据:水性涂料产业链生态图谱、区域分布
水性涂料产业链全景梳理
水性涂料的产业链上游是原材料以及相关生产设备,原材料包括助剂、树脂等等,设备一般指生产设备和涂装设备;中游行业包括水性环氧树脂涂料、水性聚氨酯涂料、水性丙烯酸树脂涂料、水性醇酸树脂涂料等等,下游行业指水性涂料的应用领域,包括建筑、建材、家装、汽车等等。

我国水性涂料产业链企业众多。中游水性涂料代表性生产企业包括三棵树、东方雨虹、湘江涂料、嘉宝莉、亚士创能、广信材料、金力泰、东来技术、三峡油漆等;上游原材料则是各类精细化工材料制备的企业,包括神剑股份、安纳达、龙佰集团、中核钛白等。

水性涂料产业链区域热力地图:长三角、珠三角地区分布最集中
水性涂料企业分布主要集中在长三角、珠三角等地区,显示出明显的水性涂料产业集聚特征,其余地区企业分布数量较少。

从水性涂料产业链代表性企业分布情况来看,广东、上海、江苏、浙江等地代表性企业较多。其中,广东有三棵树、美涂士、宜伟、巴德士、艾伦斯、展辰、德威、中山大桥等企业;上海有立邦、亚士创能、麦加芯彩、浩力森、紫荆花、中涂化工、宝山涂料、金力泰等企业;江苏有赛文材料、金刚化工、兰陵、久诺、武进聚光金属涂料、常州光辉、金陵特种、依艺新材料等企业。

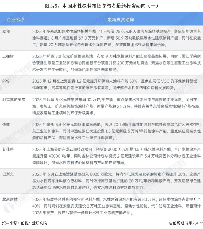
中国水性涂料市场参与者最新投资动向
当前,国内外主流涂料企业均加大中国水性涂料市场投资布局,立邦、三棵树、北新建材等本土企业多基地加码产能,涵盖水性建筑涂料、新能源汽车涂料等领域,同时部分企业推进产学研合作强化技术研发。


更多本行业研究分析详见前瞻产业研究院《中国水性涂料行业市场需求与投资规划分析报告》。
同时前瞻产业研究院还提供产业大数据、产业研究报告、产业规划、园区规划、产业招商、产业图谱、智慧招商系统、行业地位证明、IPO咨询/募投可研、专精特新小巨人申报等解决方案。在招股说明书、公司年度报告等任何公开信息披露中引用本篇文章内容,需要获取前瞻产业研究院的正规授权。
更多深度行业分析尽在【前瞻经济学人APP】,还可以与500+经济学家/资深行业研究员交流互动。更多企业数据、企业资讯、企业发展情况尽在【企查猫APP】,性价比最高功能最全的企业查询平台。
广告、内容合作请点这里:寻求合作
咨询·服务

