【产业图谱】重磅!2025年无锡市第三代半导体产业全景洞察(附产业政策、产业分布图谱、产业发展现状、企业发展现状、配套产业发展、产业发展规划)
行业主要上市公司:天岳先进、三安光电、赛微电子、扬杰科技等
本文核心数据:第三代半导体重大项目、第三代半导体代表企业
无锡市第三代半导体产业政策环境
第三代半导体具有禁带宽度大、击穿电场强度高、抗辐射能力强等优点,一直被视为“后摩尔时代”实现芯片性能突破的关键技术之一。2024年2月,无锡出台《市政府关于加快培育发展未来产业的实施意见》,其中提到要创新一批第三代半导体高价值产品,打造面向全国、放眼全球的第三代半导体产业新高地。

无锡市第三代半导体产业分布图谱
——中国第三代半导体产业热力图谱
第三代半导体是支撑新能源汽车、5G 通讯、物联网、航空航天等新兴产业发展的关键材料。当前中国第三代半导体产业链企业聚集区域为江苏、浙江、广东等地,这三个地区是我国集成电路产业起步早、基础好、发展快的地区,为第三代半导体产业的发展奠定了良好的基础。

——无锡市第三代半导体产业链强弱图谱
前瞻智慧招商系统对无锡市第三代半导体产业链进行梳理,并对各个产业链环节优势企业进行梳理分析得到,当前无锡市第三代半导体产业强势、优势、薄弱、缺失产业链环节信息。
当前无锡市第三代半导体产业链还需进一步完善,有4个强势产业链环节,有1个优势产业链环节、1个薄弱产业链环节及9个缺失产业链环节。具体看,中下游产业链布局完善,中游第三代半导体芯片制造以及下游微波射频器件、IGBT功率器件、MOSFET功率器件领域为强势产业链。

无锡市第三代半导体产业发展现状
——第三代半导体发展优势
2024年8月,江苏省发展改革委发布了“未来产业先行集聚发展试点”清单,旨在瞄准高水平建设一批具有核心竞争力的未来产业集群。其中,无锡高新区(新吴区)第三代半导体产业入选江苏省未来产业先行集聚发展试点。无锡高新区(新吴区)作为全国集成电路产业的孕育之地,是全国唯一同时拥有“908工程”“909工程”等项目重要承担者的集成电路产业重地。

——第三代半导体基金
2024年9月,江苏无锡集成电路产业专项母基金(有限合伙)成立,执行事务合伙人为无锡战新私募基金管理有限公司,出资额50亿人民币。基金以促进无锡市集成电路产业高质量发展,助力打造无锡具有核心竞争力和国际影响力的集成电路产业集群为目标,对无锡市域内集成电路半导体产业结构进一步优化,补充支撑配套,重点培育产业链上中下游核心技术企业,提升无锡地方集成电路产业链价值。

——第三代半导体重大项目情况
2025年1月,江苏省发展和改革委员会发布《2025年江苏省重大项目名单》和《2025年江苏省民间投资重点产业项目名单》,其中有关无锡地区第三代半导体重大项目如下所示:

无锡市第三代半导体企业发展现状
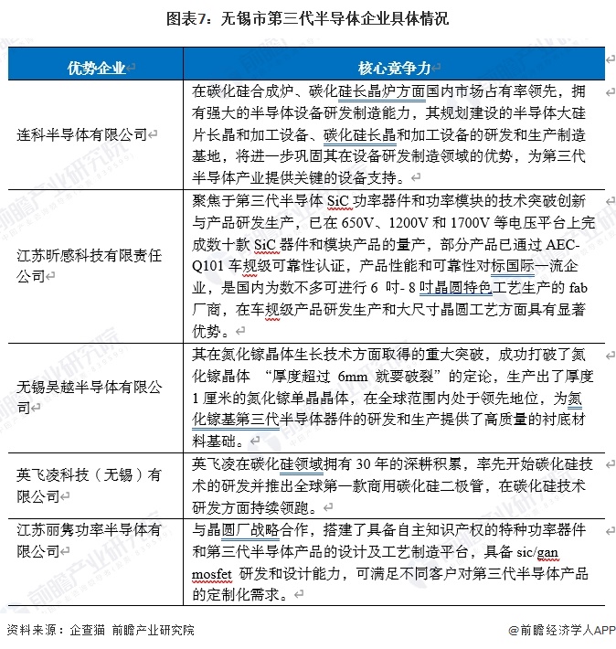
——第三代半导体优势企业
无锡市第三代半导体优势企业主要有连科半导体有限公司江苏昕感科技有限责任公司、无锡吴越半导体有限公司、英飞凌科技(无锡)有限公司等,其在第三代半导体产业的核心竞争力如下所示:

——重点企业影响力事件
无锡市第三代半导体重点企业影响力事件较多,如英飞凌无锡基地投资15.5亿元进行扩产并引进第三代功率半导体器件产品;先为科技自主研发的首台BrillMO系列GaN MOCVD设备正式交付国内头部化合物半导体企业。重点企业在技术上的突破和创新,激励了其他企业加大研发投入,积极探索新技术、新产品,营造了良好的创新氛围,提高了无锡市第三代半导体产业的整体创新能力。

无锡市第三代半导体产业配套现状
无锡市第三代半导体相关协会组织有无锡市半导体行业协会、长三角国际学者创“芯”联盟等,相关重点实验室有国家集成电路特色工艺及封装测试创新中心、无锡光子芯片联合研究中心等。

无锡市第三代半导体产业规划
无锡市紧跟科技创新发展趋势,把握重大创新成果,立足“465”现代产业集群5大未来产业,细分发展赛道,拓展发展方向,构建无锡市未来产业“5+X”特色发展体系,加速推进新型工业化,打造未来产业高地。在第三代半导体领域,无锡市产业发展规划如下所示:

更多本行业研究分析详见前瞻产业研究院《全球及中国半导体测试设备(封测)行业发展前景展望与投资战略规划分析报告》,同时前瞻产业研究院还提供产业大数据、产业研究、政策研究、产业链咨询、产业图谱、产业规划、园区规划、产业招商引资、IPO募投可研、IPO业务与技术撰写、IPO工作底稿咨询等解决方案。
更多深度行业分析尽在【前瞻经济学人APP】,还可以与500+经济学家/资深行业研究员交流互动。
广告、内容合作请点这里:寻求合作
咨询·服务

