2025年中国干电池行业细分碱性锌猛电池市场分析 2031年市场规模有望达280亿元【组图】
以下数据及分析来自于前瞻产业研究院干电池研究小组发布的《中国干电池制造行业产销需求与投资预测分析报告》
行业主要上市公司:安孚科技(603031)、野马电池(605378)、浙江恒威(301222)、长虹能源(920239)等
本文核心数据:中国碱性锌猛电池市场规模;
干电池细分市场结构分析
根据南孚电池母公司安孚科技披露的数据,2021年中国干电池制造市场主要由锌锰电池占据,而锌锰电池中碱性电池占56.7%的市场份额,与国内相对的是,发达国家碱性电池市场占有率普遍超过80%,因此国内碱性电池还有较大的成长空间。
结合行业代表性企业近年来碱性电池发展状况,前瞻初步统计2024年碱性锌锰电池占干电池市场比重为60%,碳性锌锰电池占比35%。

2024年中国碱性锌锰电池市场规模约199亿元
基于碳性锌锰电池产量占比进行核算,2020-2024年中国碱性锌锰电池市场规模波动上升,2024年约199亿元,同比增长7.8%。

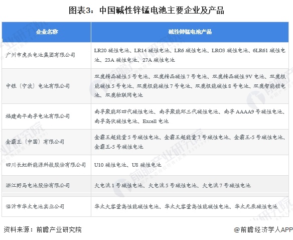
中国碱性锌锰电池竞争激烈
中国碱性锌锰电池主要企业有虎头电池、中银(宁波)电池、南孚电池、金霸王电池等,碱性锌锰电池行业具有一定技术壁垒,行业集中度较高。目前各企业碱性锌锰电池产品性能存在一定差异,老牌企业市场占有率较为稳定。整体而言,碱性锌锰电池行业竞争激烈程度暂时不及碳性电池领域,但随着各家企业技术升级,加大研发力度,竞争状况将愈发激烈。

2024年碱性锌锰电池出口超164亿只
据中国化学与物理电源行业协会统计数据显示,我国碱性电池出口量自2010年以来总体保持攀升态势, 2024年,中国碱性电池出口量约164.60亿只。

碱性锌锰电池需求前景:到2031年约达280亿元
由于碱性电池的整体性能优于碳性电池,近年来锌锰电池行业呈现出“碱性化”发展趋势。随着人们环保意识的提高,各类新型电子产品的出现以及人们对环境保护要求的提高,既推动了锌锰电池技术的更新换代,也大大扩展了环保锌锰电池的市场需求量并改变了环保锌锰电池的需求结构。因此锌锰电池将向高能化、高功率、轻量化、单元化、长寿化以及系统和智能化的方向发展。我国锌锰电池的规模化与自动化水平将逐渐与国际先进水平差距缩小,自主创新能力逐渐增强,实现技术水平与世界先进水平差距缩小,企业将向多元化、规模化发展。到2031年,中国碱性锌锰电池需求规模有望达280亿元。

更多本行业研究分析详见前瞻产业研究院《中国干电池制造行业产销需求与投资预测分析报告》。
同时前瞻产业研究院还提供产业大数据、产业研究报告、产业规划、园区规划、产业招商、产业图谱、智慧招商系统、行业地位证明、IPO咨询/募投可研、IPO工作底稿咨询等解决方案。在招股说明书、公司年度报告等任何公开信息披露中引用本篇文章内容,需要获取前瞻产业研究院的正规授权。
更多深度行业分析尽在【前瞻经济学人APP】,还可以与500+经济学家/资深行业研究员交流互动。
广告、内容合作请点这里:寻求合作
咨询·服务

