【行业深度】洞察2026:中国智慧水利行业竞争格局及市场份额(附市场集中度、市场份额等)
以下数据及分析来自于前瞻产业研究院智慧水利研究小组发布的《中国智慧水利行业市场前瞻与投资战略规划分析报告》
行业主要上市公司:和达科技(688296)、大禹节水(300021)、浪潮信息(000977)等
本文核心数据:智慧水利企业竞争格局;智慧水利市场集中度
1、中国智慧水利行业竞争梯队
根据智慧水利业务规模不同,产业可划分为三个竞争梯队。第一梯队企业的慧图科技、浪潮信息、中水三立智慧水利业务规模超过3亿元,第一梯队企业具有较强的技术实力和丰富的落地经验,业务能力处于领先水平;第二梯队企业的业务收入规模在5000万元-3亿元之间,代表性企业有山脉科技、飞渡科技、艾力泰尔等,该梯队企业同样具有较强的核心竞争力;第三梯队企业的智慧水利业务年收入不超过5000万元,代表性企业有超图软件、中科星图、和达科技、大禹节水、广联达、三川智慧等。

2、中国智慧水利行业区域竞争分析
根据企查猫以“信息传输、软件和信息技术服务业”为选定行业,以“智慧水利”为关键词进行精确搜索,智慧水利产业链企业主要分布在广东省,以及浙江、江苏、上海等华东地区。截至2026年1月,广东省共有相关智慧水利企业数42家。
)
注:企查猫数据截止到2026年1月19日。
从智慧水利产业链代表性企业区域分布情况来看,中国智慧水利竞争者主要分布在北京、广东省和长三角地区,北京有艾力泰尔、超图软件、中科星图、广联达等;广东有软通智慧、华为、中星微等;长三角地区有威派格、科大讯飞、和达科技、中水三立等。中国智慧水利头部企业浪潮信息位于山东省。

3、中国智慧水利行业业务收入排名
按智慧水利业务收入规模来看,2024年,慧图科技、浪潮信息、中水三立等企业智慧水利业务收入规模分别为3.89亿元、3.68亿元、3.38亿元,处于行业领先水平;山脉科技、和达科技和艾力泰尔业务收入分别达2.56亿元、1.66亿元和1.23亿元。

注:上图业务收入统计时间为2024年。
4、中国智慧水利行业市场份额
基于IDC公布的数据,前瞻初步核算2025年中国智慧水利市场中,市场份额最大的企业是慧图科技,市场份额约4.13%;其次,浪潮信息市场份额约3.82%;中水三立和山脉科技的市场份额分别约2.30%和1.52%,位居第三和第四。

5、中国智慧水利行业市场集中度
基于各公司市场份额,2025年我国智慧水利产业的市场集中度CR3为10.25%, CR7为14.77%。整体来看,中国智慧水利行业集中度较低,市场充分竞争。

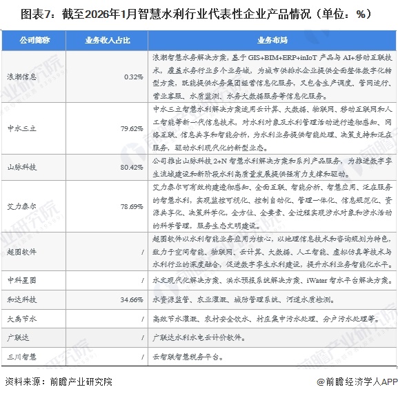
6、中国智慧水利行业企业布局
中国智慧水利行业代表性企业智慧水利业务收入占比及业务布局等指标对其竞争力进行评价如下:

7、中国智慧水利行业竞争状态总结
我国智慧水利行业企业数量相对稳定且市场集中度较低,行业保持稳定增长势头,且存在较高的进入/退出门槛。因此,智慧水利行业现有竞争者激烈程度一般。我国智慧水利行业产业链的上游供应商主要为各类硬件设备、通用软件供应商,上游供给充足,供应商议价能力一般。我国智慧水利行业的主要客户为水利主管部门,下游议价能力较强。当前我国智慧水利行业壁垒较高,有竞争能力的新入竞争者大多依托有较大影响的母公司成立,可见进入壁垒较高。此外,行业存在较好的发展潜力,对潜在进入者具备一定的吸引力。综合来看,我国智慧水利行业潜在进入者威胁一般。目前,在国家大力推进智慧水利建设,可判断智慧水利替代品风险非常低。
根据以上分析,对各方面的竞争情况进行量化,5代表最大,0代表最小,目前我国智慧水利行业五力竞争总结如下:

更多本行业研究分析详见前瞻产业研究院《中国智慧水利行业市场前瞻与投资战略规划分析报告》。
同时前瞻产业研究院还提供产业大数据、产业研究报告、产业规划、园区规划、产业招商、产业图谱、智慧招商系统、行业地位证明、IPO咨询/募投可研、IPO工作底稿咨询等解决方案。在招股说明书、公司年度报告等任何公开信息披露中引用本篇文章内容,需要获取前瞻产业研究院的正规授权。
更多深度行业分析尽在【前瞻经济学人APP】,还可以与500+经济学家/资深行业研究员交流互动。
广告、内容合作请点这里:寻求合作
咨询·服务

