2026年中国越野车行业细分新能源越野车市场分析 2031年销量有望达88万辆【组图】
以下数据及分析来自于前瞻产业研究院越野车研究小组发布的《2025-2030年全球及中国越野车(ORV)行业发展前景展望与投资机遇分析报告》
行业主要上市公司:比亚迪(002594)、长城汽车(601633)、东风股份(600006)等
本文核心数据:中国新能源越野车销量
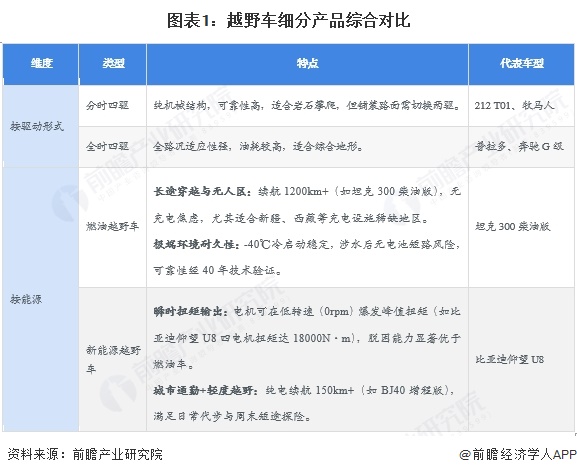
越野车细分产品对比
按驱动形式,越野车可以分为分时四驱越野车、全时四驱越野车等;按能源,越野车可以分为燃油越野车、新能源越野车。

新能源越野车概述
新能源越野车是指采用新能源动力系统的越野车辆,近年来在越野车市场中的地位越来越重要。

新能源越野车代表性产品
中国新能源越野车代表性企业及其产品如下:

2025年新能源越野车销量达44.7万辆
近年来众多车企推出新能源技术平台,如长城汽车的Hi4/Hi4-Z/Hi4-T架构,实现新能源越野SUV 全品类覆盖;比亚迪的易四方、DMO平台和云辇- P技术,颠覆传统认知;哈弗的第二代Hi4智能四驱技术,将新能源四驱技术从“豪华专属”向“全民普惠”推进,通过双电机前后轴分布式布置,降低成本和重量,提升性能和安全性。
根据易车公布的数据,2025年一季度中国硬派越野车销量中,新能源越野车销量占比达48.6%。按50%的渗透率来核算,2025年中国新能源越野车销量约44.7万辆。

2031年中国新能源越野车销量有望达88万辆
随着消费者环保意识的增强、对新能源汽车接受度的提高,以及自驾短途旅行、“越野 + 露营” 等市场的爆发性增长,消费者对于新能源越野车的需求逐渐释放。新能源越野车相比同级别城市 SUV,在空间、动力、越野安全性方面更优;相较传统燃油越野,能耗成本降低60%以上,还有税费补贴优惠。到2031年,中国新能源越野车销量有望达88万辆,2026-2031年均复合增速为12%。

更多本行业研究分析详见前瞻产业研究院《全球及中国越野车(ORV)行业发展前景展望与投资机遇分析报告》
同时前瞻产业研究院还提供产业新赛道研究、投资可行性研究、产业规划、园区规划、产业招商、产业图谱、产业大数据、智慧招商系统、行业地位证明、IPO咨询/募投可研、专精特新小巨人申报、十五五规划等解决方案。如需转载引用本篇文章内容,请注明资料来源(前瞻产业研究院)。
更多深度行业分析尽在【前瞻经济学人APP】,还可以与500+经济学家/资深行业研究员交流互动。更多企业数据、企业资讯、企业发展情况尽在【企查猫APP】,性价比最高功能最全的企业查询平台。
广告、内容合作请点这里:寻求合作
咨询·服务

