投资贵州 | 一文看懂贵州省茶产业发展现状与投资机会前瞻(附茶产业现状、空间布局、投资机会分析等)
1、贵州省茶产业政策环境
——贵州省茶产业重点政策梳理
2021至2025年,贵州省茶产业政策形成了从顶层设计到新兴增长点布局的完整体系:以《“十四五”规划》设定产值与规模的总体目标,以《条例(2024年修正)》为全产业链提供“生态优先、品质保障”的法规基石,最终聚焦于《新茶饮发展意见》,旨在通过科技创新、品牌塑造与产业集群,将“新茶饮”打造为面向未来、迎合新消费趋势的核心增长极,系统推动产业从传统生产向高附加值转型。

——贵州省茶产业各区域政策
贵州各区域茶产业政策立足本地资源禀赋,实施差异化发展路径:六盘水市以“万元田”为核心,通过全产业链提质增效聚焦品牌打造与市场突破;黔南州则以专项营销“十五条措施”强力推动“都匀毛尖”品牌与市场升级;而铜仁市独辟蹊径,通过“抹茶三年行动”锁定“梵净抹茶”这一细分品类,目标直指建设“中国抹茶之都”,三者共同勾勒出省内茶产业“区域深耕、错位竞争”的清晰格局。

2、贵州省茶产业链图谱
——贵州省茶产业链图谱
贵州省茶产业链涵盖上游茶种培育、茶园种植及农资供应,中游茶叶的粗加工与深加工,以及下游多元化的销售渠道。从企业数量分布来看,产业链呈现“种植基础庞大、加工环节集中、销售网络广泛”的格局:上游的茶园种植企业数量极为可观,构成了产业的坚实基础;中游的粗加工企业数量显著,是连接种植与市场的重要环节,而深加工企业则相对精专;下游销售终端类型丰富、覆盖面广,形成了密集的流通网络。整体产业链条完整,各环节企业规模差异明显,体现出以规模化种植支撑加工转化,并通过多渠道销售的市场化体系。

注:统计时间:2026/1/29。
——贵州省茶产业链图谱(按区域维度)
贵州省茶产业链呈明显的原料地与加工区聚集分布。上游茶园种植高度集中于铜仁市、黔南州和遵义市;中游的茶叶粗加工企业同样在遵义市高度集中,同时在黔西南州和黔南州也形成显著规模,而贵阳市在上游育种、农资供应及中游深加工等细分环节则体现出综合性服务与精加工职能。整体形成了以遵义、铜仁和黔南为核心原料基地,并由遵义主导初加工、贵阳发挥精深加工与科技服务优势的产业地理格局。

注:1)统计时间:2026/1/29,2)上述数据仅列举贵州各地区企业数量前四的环节。
3、贵州省茶产业发展规模
——贵州省茶产业发展规模
截至2025年底,贵州省茶产业已发展成规模领先、品牌彰显的支柱产业,全省茶园面积稳定在700万亩,茶叶产量达32.6万吨稳居全国前列,并实现综合产值突破1000亿元;产业以“贵州绿茶”、“遵义红”等公共品牌为引领,形成了以都匀毛尖、湄潭翠芽、遵义红茶、凤冈锌硒茶、雷山银球茶等为代表,涵盖多品类、多香型的“名茶矩阵”,其中都匀毛尖品牌价值超55亿元,遵义红茶出口均价全国第一,标志着产业在实现“量”的稳固基础上,正向“质”的品牌化与高价值方向成功转型。

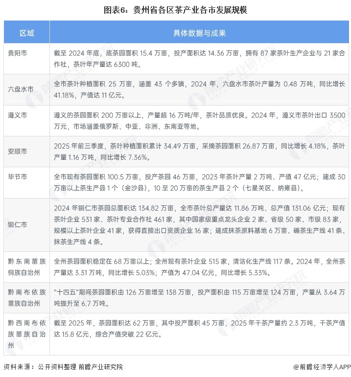
——贵州省茶产业各区发展规模
贵州省茶产业发展呈现“一超多强”的梯队格局:遵义市以超200万亩的茶园面积和超16万吨的年产量,是全省茶业规模与产能的绝对核心;铜仁市与黔南州紧随其后,茶园面积均超130万亩,其中铜仁市产值已突破130亿元并建成国内领先的抹茶产业链;毕节市、黔东南州、安顺市和黔西南州构成稳固的第三梯队,茶园面积在60至100万亩之间;而贵阳市与六盘水市的产业则更侧重于本地市场与特色开发。整体上,各地依据自身资源禀赋形成了规模化、专业化和特色化并存的发展态势。

4、贵州省茶产业空间布局分析
——贵州省茶产业企业空间布局
2024年,农业农村部公布的第八批农业产业化国家重点龙头企业名单中,茶行业共有101家企业入选,覆盖15个省份,产业集中度与地域代表性凸显。其中,贵州省以11家入选企业位居全国前列,充分展现了其作为中国茶产业核心省份的强大实力。从省内分布看,龙头企业呈现“高度集聚、多点支撑” 的格局:遵义市作为绝对核心,独占6席(如贵州贵茶集团、凤冈黔风有机茶业等),印证了其在全省茶业中的领军地位;黔西南州(2家)、铜仁市、毕节市和黔南州各贡献1家,共同构成了支撑全省茶产业高质量发展的骨干企业网络。

——贵州省茶产业资源空间布局
贵州省主要茶园资源在省内各市州呈现差异化聚集分布:安顺市以山京农牧场等6个茶场居首,构成主要聚集区;黔西南州、遵义市、黔东南州及贵阳市紧随其后,分别拥有4个和3个重要茶场,形成次级分布带;而铜仁市与黔南州则各有2个茶场,共同构成了全省“一核引领、多点支撑、全域分布”的茶园空间格局。

5、贵州省茶产业融资分析
——贵州省茶产业融资事件汇总
贵州省茶产业的融资活动整体较为稀疏且间隔较长,主要集中在2016至2023年间。所有融资轮次均为A轮,显示出资本主要投向已具备一定基础的成长阶段企业。投资方以贵鑫瑞和及省内国有背景的产业基金为主导,聚焦于茶叶种植、加工及品牌类企业,反映了资本对本省茶产业规范化、品牌化发展的支持意图。截至2026年1月贵州省茶产业融资事件汇总如下:

——贵州省茶产业融资区域分布
截至2026年1月,贵州省茶企业融资事件在区域分布上高度集中,绝大多数融资活动发生在遵义市,其数量领先于其他地区;铜仁市也吸引了部分融资,而毕节市仅有个别案例。这表明资本市场对贵州茶产业的投资明显聚焦于以遵义为核心的黔北优势产区,区域集中度非常高。

统计时间:2026年1月29日。
6、贵州省茶产业投资机会分析
——贵州省各区茶产业发展规划
根据《贵州省“十四五”茶产业发展规划(2021—2025年)》,贵州省茶产业规划构建了五大特色鲜明的区域产业带,通过精准定位实现差异化发展:黔中主攻名优绿茶与出口加工,黔东聚焦抹茶出口,黔北打造绿茶红茶出口基地,黔西北发展高山有机茶,黔西南则发挥气候优势培育古树茶与早茶,形成了覆盖全省、优势互补、各具核心竞争力的“一带一特色”产业格局。

——贵州省茶产业优势及投资机会
贵州茶产业依托其规模化生态茶园和多样化的优质产品矩阵,在资源与规模上具备坚实基础;受益于清晰的政策规划和差异化的区域发展路径,产业引导方向明确;加之从种植到销售的完整产业链与广阔的国内外市场潜力,为投资者在生态茶园管理、新茶饮与深加工产业集群、以及品牌化与国际化供应链建设等领域,提供了系统性的高价值投资机遇。

更多本行业研究分析详见前瞻产业研究院《中国茶产业市场前瞻与投资战略规划分析报告》
同时前瞻产业研究院还提供产业新赛道研究、投资可行性研究、产业规划、园区规划、产业招商、产业图谱、产业大数据、智慧招商系统、行业地位证明、IPO咨询/募投可研、专精特新小巨人申报、十五五规划等解决方案。如需转载引用本篇文章内容,请注明资料来源(前瞻产业研究院)。
更多深度行业分析尽在【前瞻经济学人APP】,还可以与500+经济学家/资深行业研究员交流互动。更多企业数据、企业资讯、企业发展情况尽在【企查猫APP】,性价比最高功能最全的企业查询平台。
广告、内容合作请点这里:寻求合作
咨询·服务

