【最全】2026年锂电池正极材料行业上市公司全方位对比(附业务布局汇总、业绩对比、业务规划等)
以下数据及分析来自于前瞻产业研究院锂电池正极材料研究小组发布的《中国锂电池正极材料行业市场前瞻与投资战略规划分析报告》。
行业主要上市公司:光华科技(002741)、厦门钨业(600549)、杉杉股份(600884)、容百科技(688005)、科恒股份(300340)、当升科技(300073)、长远锂科(688779)、振华新材(688707)、德方纳米(300769)、贝特瑞(835185)、华友钴业(603799)、国轩高科(002704)等。
本文核心数据:锂电池正极材料行业上市公司汇总;业务布局;业绩对比;业务规划。
1、锂电池正极材料行业上市公司汇总
锂电池正极材料是锂电池产业链上游最重要的材料之一,布局企业众多。锂电池正极材料产业链上游为生产正极材料的基础原料,下游为各类锂电池。
锂电池正极材料的基础原料主要包括三元前驱体与各类基础锂盐,代表企业有格林美、天齐锂业和赣锋锂业;目前主流的锂电池正极材料主要包括磷酸铁锂、锰酸锂、钴酸锂与三元材料,各主要企业布局重点不一,代表企业主要有厦门钨业、杉杉股份、容百科技、当升科技、振华新材与德方纳米等;华友钴业和国轩高科等亦是行业龙头企业,二者业务布局涵盖锂电正极材料产业链各环节,实现从基础原料、中间原料到正极材料的自产自销。


我国锂电池正极材料行业的上市公司中,2024年,万华化学是营业收入最高的,营业收入高达1820.69亿元。其次是龙佰集团,2024年营业收入为275.39亿元。


从区域分布来看,中国锂电池正极材料代表性上市企业主要集中在中南、华南等地区。广东省的锂电池正极材料上市企业最多,代表性公司有格林美、德方纳米、贝特瑞等;浙江省的杉杉股份、容百科技与华友钴业在锂电池正极材料领域有着较强的竞争力;四川省与福建省作为我国锂电池正极材料产业园聚集地,也诞生了如厦门钨业、富临精工、天齐锂业等行业龙头企业。

2、锂电池正极材料行业上市公司业务布局对比
业务布局方面,由于主流锂电池所用正极材料包括锰酸锂、钴酸锂、磷酸铁锂与三元材料等多种,因此各企业在业务布局方面各有侧重点,例如光华科技主要布局三元材料与磷酸铁锂、杉杉股份主要布局钴酸锂和三元材料、德方纳米则核心布局磷酸铁锂产品。从重点布局区域来看,代表企业重点布局区域是在国内。


3、锂电池正极材料行业上市公司锂电池正极材料业务业绩对比
2024年,厦门钨业锂电池正极材料领域营业收入最多,为285.95亿元;其次为格林美,锂电池正极材料营业收入为257.63亿元。

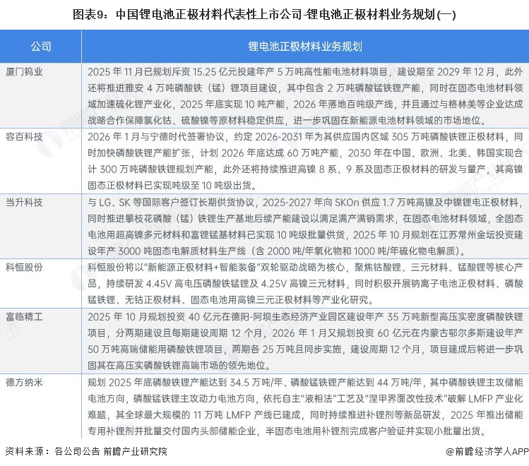
4、锂电池正极材料行业上市公司锂电池正极材料业务规划对比
中国锂电池正极材料上市公司的锂电池正极材料企业普遍围绕高镍三元、磷酸铁锂、磷酸锰铁锂等主流技术路线加大产能投放与项目投资,同时将固态电池材料、钠离子电池正极、补锂剂等前沿领域作为重要研发与产业化方向。未来,中国锂电池正极材料代表性上市公司锂电池正极材料业务规划如下:


更多本行业研究分析详见前瞻产业研究院《中国锂电池正极材料行业市场前瞻与投资战略规划分析报告》
同时前瞻产业研究院还提供产业新赛道研究、投资可行性研究、产业规划、园区规划、产业招商、产业图谱、产业大数据、智慧招商系统、行业地位证明、IPO咨询/募投可研、专精特新小巨人申报、十五五规划等解决方案。如需转载引用本篇文章内容,请注明资料来源(前瞻产业研究院)。
更多深度行业分析尽在【前瞻经济学人APP】,还可以与500+经济学家/资深行业研究员交流互动。更多企业数据、企业资讯、企业发展情况尽在【企查猫APP】,性价比最高功能最全的企业查询平台。
广告、内容合作请点这里:寻求合作
咨询·服务

