【干货】无人机产业链全景梳理及区域热力地图
以下数据及分析来自于前瞻产业研究院无人机研究小组发布的《中国无人机行业市场前瞻与投资战略规划分析报告》。
行业主要上市公司:北方导航(600435)、洪都航空(600316)、航天电子(600879)、中国卫星(600118)、纵横股份(688070)、观典防务(688287)、航天彩虹(002389)等
本文核心数据:无人机产业链;无人机产业链区域热力图;无人机代表性企业等
无人机产业链全景梳理:产业链较长且各环节联系紧密
从产业链环节来看,无人机产业链上游为无人机设计研发及关键原材料的生产,其中关键原材料包括金属材料和复合材料两大类。中游无人机整机制造包括飞行系统、地面系统、任务载荷系统三个方面,是无人机制造的核心部分,其中飞行系统包含动力系统、导航系统、飞控系统、通信系统和机体制造等,是无人机完成起飞、空中飞行、执行任务和返场回收等整个飞行过程的核心系统。下游应用场景主要包括军用侦察、军用攻击、航空拍摄、灯光表演、农林植保、灾难救援、物流运输、电力巡检等领域。

从无人机产业链各环节代表性企业来看,上游主要包括炼石航空、宝钛股份、中国航天、泰和新材、会通股份等原材料厂商。中游飞行系统主要包括威海广泰、零度智控等飞控系统企业,欣旺达、德赛电池、鹏辉能源等动力系统企业,易瓦特、中海达、观典防务等导航通信系统企业,以及中信海直、博云新材等机体结构件企业;任务载荷系统主要包括高德红外、华测导航、中海达等企业;地面系统主要包括大疆、华科尔、易瓦特等企业。无人机整机制造环节主要包括中航沈飞、航天彩虹、洪都航空等军用无人机代表性企业,以及大疆、极飞科技、零度智控等民用无人机代表性企业。

无人机产业链区域热力地图:广东、江苏企业密度最高
根据企查猫查询数据显示,目前中国无人机相关企业分布较为分散,主要分布在我国中东部地区,尤其是在广东、江苏、山东等地,其他省市产业链企业分布相对较少。

从代表性企业的区域分布来看,我国无人机行业代表性企业主要分布在北京、广东、江苏、四川以及东部地区部分省份。其中,军用无人机行业龙头航天彩虹、中无人机分别分布在浙江和四川,广东省无人机公司分布最为密集,但大部分是以民用无人机为主。

无人机产业代表性企业销售业绩情况
从无人机代表企业的业绩情况来看,大部分企业的营收规模都较小,洪都航空、航天彩虹营业收入相对较高,但从无人机业务毛利率来看,洪都航空远低于航天彩虹。此外,纵横股份营收规模较小,但无人机业务毛利率最高,超50%。

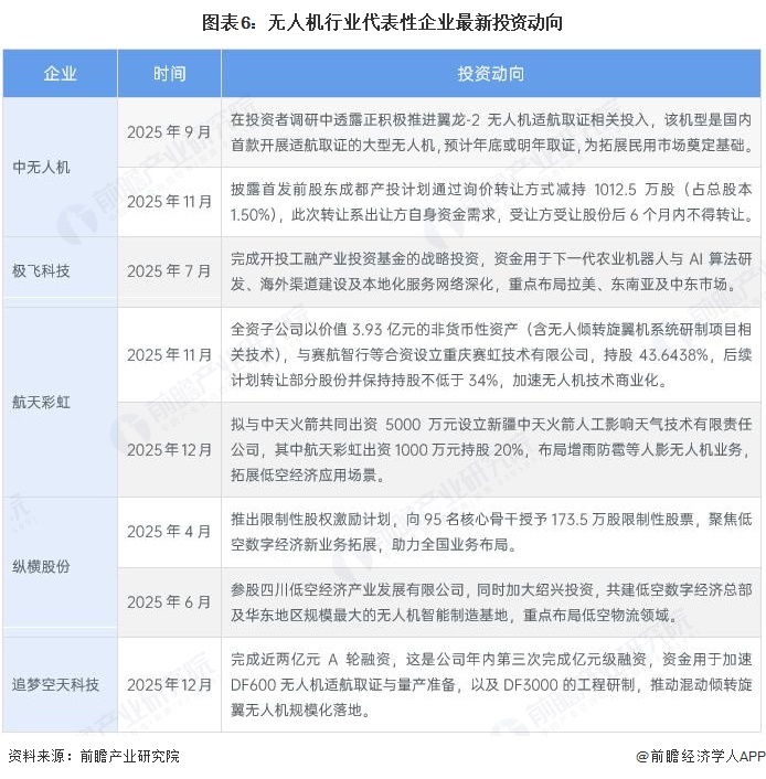
无人机产业代表性企业最新投资动向
从投资动向来看,无人机产业代表性企业的投资动向主要包括收购公司拓展业务、通过对子公司增资的方式投资无人机项目等。无人机产业代表性企业最新投资动向汇总如下:

更多本行业研究分析详见前瞻产业研究院《中国无人机行业市场前瞻与投资战略规划分析报告》
同时前瞻产业研究院还提供产业新赛道研究、投资可行性研究、产业规划、园区规划、产业招商、产业图谱、产业大数据、智慧招商系统、行业地位证明、IPO咨询/募投可研、专精特新小巨人申报、十五五规划等解决方案。如需转载引用本篇文章内容,请注明资料来源(前瞻产业研究院)。
更多深度行业分析尽在【前瞻经济学人APP】,还可以与500+经济学家/资深行业研究员交流互动。更多企业数据、企业资讯、企业发展情况尽在【企查猫APP】,性价比最高功能最全的企业查询平台。
广告、内容合作请点这里:寻求合作
咨询·服务

