【干货】宠物医疗行业产业链全景梳理及区域热力地图
行业主要上市公司:瑞普生物(300119.SZ);普莱柯(603566.SH);海正药业(600267.SH);奕瑞科技(688301.SH);康众医疗(688607.SH)等
本文核心数据:产业链全景图、区域热力地图、代表企业布局情况、兼并重组动向
宠物医疗产业产业链全景梳理:宠物医院和宠物用药品为关键环节
从产业链环节来看,宠物医疗行业上游包括宠物用药品、宠物医疗器械设备以及宠物医疗耗材,中游包括宠物医院、宠物诊所和第三方检测机构,下游包括第三方在线问诊平台、宠物主和宠物医疗保险。
当前,中国宠物医疗产业链逐步完善,但与较为成熟的美日市场相比仍有差距。宠物医疗产业链关键环节为宠物医院和宠物用药品,国内的宠物医院目前已形成一定规模,部分经济发达区域竞争激烈,未来连锁型宠物医院将成为主流;在宠物药品领域,国产品牌刚刚起步,过往主要面向经济型动物(猪、牛、鸡等养殖动物)的动物保健公司正在加速布局宠物药品。

从宠物医疗行业参与者来看,产业链上游缺乏规模效应、集中度低,目前宠物用药品领域国际品牌占据主导地位,代表性企业包括Zoetis(硕腾)、MSD(默沙东)、Boehringer Ingelheim(勃林格殷格翰)、BAYER(拜耳集团)、Elanco(礼蓝)、小宠、瑞普生物等;在宠物医疗设备、耗材领域,国产品牌异军突起,包括迈瑞动物医疗、万德康、谛宝诚、康众医疗等,国外品牌有西门子医疗、IDEXX(爱德士)、奥林巴斯等。
产业链中游竞争相对激烈,宠物医院向连锁化方向发展,行业内品牌整合日益加剧,代表性企业有新瑞鹏宠物、瑞派宠物、芭比堂宠物医院、宠颐生、美联众合动物医院等;第三方检测机构则以拓瑞检测、联宠检测中心等为主。
产业链下游第三方在线问诊平台参与者包括波奇宠物、爱宠iCHONG、京东宠物健康等,宠物医疗保险参与者主要有太平洋保险、中国人保、平安保险等。

宠物医疗产业产业链区域热力地图:企业主要集中在北京上海
从代表性企业分布情况来看,北京、上海的代表性企业数量较多,北京市分布有芭比堂、宠颐生、美联众合、宠爱等企业;上海市分布有多家国际动物保健企业,如勃林格殷格翰(中国)、默沙东(中国)等。此外,广东、天津、江苏、湖北等地均有代表性企业分布。

宠物医疗行业上市公司业务布局对比
2024年,中国宠物医疗上市公司的业务布局呈现出鲜明的结构性分化与战略侧重。从营收贡献看,瑞普生物宠物医疗业务已超过20%;海正药业、普莱柯等公司的宠物业务当前占比不高,但凭借明星单品和渠道扩张正实现高速增长,处于快速成长期;其余多数公司仍将宠物业务作为长期战略布局。市场覆盖高度集中于国内,瑞普、普莱柯等通过深度线下网络实现全国渗透,奕瑞、迈瑞等设备供应链企业则国内外市场并重。竞争焦点清晰集中于猫三联疫苗和驱虫药两大核心赛道,各企业通过自主研发、国际合作或技术迁移,加速进口替代并布局下一代技术(如mRNA疫苗)。

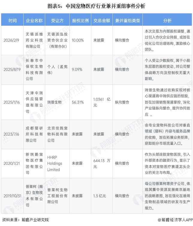
宠物医疗产业代表性企业兼并与重组动向
中国宠物医疗行业兼并重组主要呈现产业链纵向整合与细分领域横向拓展两大方向,企业通过控股渠道、增资研发、并购垂直品牌等方式优化资源配置。这表明行业正从分散走向集约,市场竞争已由单一产品/服务竞争升级为“产业链+资本”的综合能力较量。

更多本行业研究分析详见前瞻产业研究院《中国宠物行业(宠物经济)市场前景预测与投资战略规划分析报告》
同时前瞻产业研究院还提供产业新赛道研究、投资可行性研究、产业规划、园区规划、产业招商、产业图谱、产业大数据、智慧招商系统、行业地位证明、IPO咨询/募投可研、专精特新小巨人申报、十五五规划等解决方案。如需转载引用本篇文章内容,请注明资料来源(前瞻产业研究院)。
更多深度行业分析尽在【前瞻经济学人APP】,还可以与500+经济学家/资深行业研究员交流互动。更多企业数据、企业资讯、企业发展情况尽在【企查猫APP】,性价比最高功能最全的企业查询平台。
广告、内容合作请点这里:寻求合作
咨询·服务

