【全网最全】2025年啤酒行业上市公司全方位对比(附业务布局汇总、业绩对比、业务规划等)
以下数据及分析来自于前瞻产业研究院啤酒研究小组发布的《中国啤酒行业品牌竞争与消费需求投资预测分析报告》
行业主要上市公司:华润啤酒(00291.HK);青岛啤酒(600600);百威亚太(01876.HK);重庆啤酒(600132);燕京啤酒(000729)等
本文核心数据:营业收入;业务占比;产销量;产能等
1、啤酒产业上市公司汇总
啤酒是我国酒精饮料行业重要组成部分,中国的啤酒生产量和销售量均领跑全球。目前,我国啤酒产业的上市公司数量较多,分布在各产业链环节。其中,涉及啤酒生产的上市公司包括:华润啤酒、百威亚太、青岛啤酒等等。





2、啤酒行业上市公司基本信息对比
从啤酒行业的上市企业布局和已有信息分析,成立时间最早的企业为华润啤酒和香港生力啤,均成立于上个世纪60年代,专利信息最多的是青岛啤酒,招投标信息最多的则是珠江啤酒。

从啤酒行业的上市企业专利分布及人员情况来看,行业上市公司申请专利类别主要为发明公布和外观申请;员工总数最多的是青岛啤酒,2024年企业员工总数为29870人;生产人员最多的同样是青岛啤酒。


3、啤酒行业上市公司业务布局对比
啤酒行业的上市公司中,百威亚太、华润啤酒以及青岛啤酒的营收规模位于中国啤酒市场的第一梯队,销售区域覆盖中国全域。

4、啤酒行业上市公司业务发展对比
目前,我国啤酒行业的龙头上市公司是华润啤酒、百威亚太、青岛啤酒、重庆啤酒、燕京啤酒、珠江啤酒,以上几家公司2024年啤酒销量均突破百万千升。其中百威亚太销量超过八百万千升,华润啤酒销量突破千万千升。

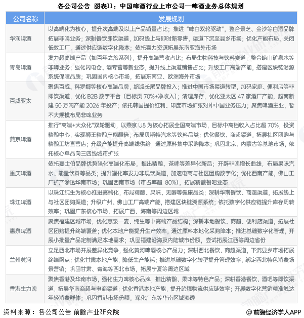
5、啤酒行业上市公司业务规划对比
面对未来啤酒市场发展,中国啤酒公司均对公司均提出了新的规划,多家公司目前集中在高端转型战略以及数字化发展战略上。

更多本行业研究分析详见前瞻产业研究院《中国啤酒行业品牌竞争与消费需求投资预测分析报告》
同时前瞻产业研究院还提供产业新赛道研究、投资可行性研究、产业规划、园区规划、产业招商、产业图谱、产业大数据、智慧招商系统、行业地位证明、IPO咨询/募投可研、专精特新小巨人申报、十五五规划等解决方案。如需转载引用本篇文章内容,请注明资料来源(前瞻产业研究院)。
更多深度行业分析尽在【前瞻经济学人APP】,还可以与500+经济学家/资深行业研究员交流互动。更多企业数据、企业资讯、企业发展情况尽在【企查猫APP】,性价比最高功能最全的企业查询平台。
广告、内容合作请点这里:寻求合作
咨询·服务

