投资贵州 | 一文看懂贵州省白酒产业发展现状与投资机会前瞻(附白酒产业现状、空间布局、投资机会分析等)
1、贵州省白酒产业政策环境
——贵州省白酒产业重点政策梳理
贵州省近年来发布的白酒产业政策,围绕“高质量发展”和“高水平保护” 两大核心,形成了“规划-保护-整治-销售”的全链条政策闭环。初期以《产业集群规划》和《赤水河保护条例》明确产区的战略框架与生态红线;中期通过《整改方案》与《整治工作方案》严厉打击生态破坏与市场乱象,净化发展环境;近期则以《销售若干措施》和“十四五”规划建议为抓手,重点从拓展销售场景、优化产品结构、实施“黔酒出海”等角度,推动产业从规模扩张向品牌引领和价值提升转型。

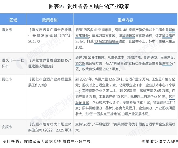
——贵州省白酒产业各区域政策
贵州省内各区域白酒产业政策呈现分层聚焦、差异化发展的特点:作为核心的遵义市及其仁怀市,政策以最高规格谋求世界级产业集群与全产业链高质量发展,通过顶级规划、巨额资金支持及深度“酒文旅融合”,旨在巩固其全球酱香白酒中心地位;而铜仁市和安顺市的政策则更具务实与追赶特征,前者以清晰量化的阶段性目标(如产能、产值、企业数量)推动产业从无到有、从小到大的体系化建设,后者则主要通过培育市场主体来扶持本地领军品牌,共同构成了全省白酒产业“核心引领、多点支撑”的区域政策格局。

2、贵州省白酒产业链图谱
——贵州省白酒产业链图谱
贵州省白酒产业链涵盖上游原材料与包装材料供应、中游白酒生产制造以及下游多元销售渠道。从企业数量分布来看,产业链呈现出明显的“中间大、两头专”的特征:中游生产环节企业数量极为庞大,是产业链的绝对核心;上游原材料企业数量众多但集中于特定品类,包装材料企业则相对精专;下游销售渠道广泛覆盖各类终端,网络密集。整体形成了以大规模生产制造为枢纽,带动上游专业化供应与下游广泛渠道分销的完整产业体系。

注:统计时间:2026/1/29。
——贵州省白酒产业链图谱(按区域维度)
从区域维度看,贵州省白酒产业链呈现高度集中的不均衡分布,上游关键原料如高粱、小麦和大米的生产主要集中在遵义市、毕节市和黔东南州,玉米则在多个地区有广泛种植但六盘水市和毕节市更为突出;中游白酒生产制造环节则极度集中于毕节市和遵义市,两地企业数量远超包括贵阳市在内的其他地区;而包装材料等配套产业零星分布,仅在贵阳市有一定聚集。整体形成了以毕节和遵义为核心产区、其他地区提供原料与有限配套的产业地理格局。

注:1)统计时间:2026/1/29,2)上述数据仅列举贵州各地区企业数量前四的环节。
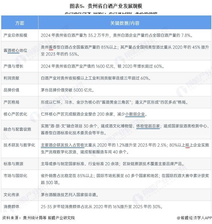
3、贵州省白酒产业发展规模
——贵州省白酒产业发展规模
2024年,贵州省白酒产业以35.2万千升产量(约占全国7.8%)和约1600亿元产值(较2020年增长超60%),展现了强大规模。其核心支柱地位凸显:酱香型白酒以占全国85%以上的产量占据绝对主导,并对全省规上工业利润贡献率连续三年超60%,以仁怀、习水、金沙为核心的“酱酒黄金三角”产区格局持续优化。产业正从规模扩张转向高质量发展,表现为产区整合(仁怀整合200余家企业)、技术升级(80%规上企业数字化改造)、标准建设(主导制定标准20余项)、文化融合(建成超百家酒文化体验馆)以及市场拓展(国际市场覆盖60多国,年轻消费群体占比升至30%),整体向着世界级产业集群稳步迈进。

——贵州省白酒产业各区发展规模
贵州省白酒产业发展呈现“一超引领,多点支撑”的格局。2024年遵义市以千亿产值(1408.2亿元)和近30万千升的产量(占全省绝对多数)成为无可争议的核心引擎;贵阳市虽基数较小但增速迅猛(产量增长53.7%);毕节市与黔西南州产值均达到80亿元量级,其中毕节市酒旅融合成效显著;铜仁市则通过多个重点项目落地,实现了2万吨产能的规模化突破。

4、贵州省白酒产业空间布局分析
——贵州省白酒产业企业空间布局
贵州省白酒企业高度集中于以遵义市为核心的赤水河流域酱香型白酒黄金产区。遵义市以18个品牌(包括茅台、习酒等)占据绝对主导地位,是产业的核心引擎。其次,毕节市、铜仁市和贵阳市作为传统优势区域,各有3-5个知名品牌,形成了重要的次级支撑点。而黔东南、黔南、黔西南三个自治州以及六盘水市的品牌数量较少,各有1-3个品牌,呈现点状分布的特征,共同构成了全省白酒产业“众星拱月”式的企业空间分布图。

——贵州省白酒产业产区空间布局
贵州白酒产业已形成以赤水河流域为核心、以酱香型白酒为主导的“一核引领、两翼支撑、多点特色”高度集聚化空间格局。其中,遵义市是绝对核心,不仅囊括了仁怀(茅台镇)、习水、汇川(董酒)、赤水四大产区,更以18个品牌占据全省半壁江山;毕节市的金沙产区与习水产区共同构成核心两翼。其余市州如贵阳、铜仁、安顺等则作为传统或特色产区点状分布。这一格局深刻体现了“水(赤水河)、土(独特生态)、气(微生物群落)、生(红缨子高粱)”浑然天成的产区依赖性,以及“龙头引领、集群发展”的产业路径。

5、贵州省白酒产业融资分析
——贵州省白酒产业融资事件汇总
近年来贵州省白酒产业吸引了多元化的资本关注。其中,国台酒业融资历程最为持续且轮次完整,从早期天使轮直至后期的战略融资均有涉及;头部企业如习酒等也获得国资背景的战略投资。整体来看,行业融资活跃于2018至2022年间,投资方涵盖国有资本、市场化基金及产业资本等多类主体,显示出资本市场对贵州白酒品牌化、规模化发展的持续信心。截至2026年1月贵州省白酒产业融资事件汇总如下:

统计时间:2026年1月29日。
——贵州省白酒产业融资区域分布
截至2026年1月,贵州省白酒企业融资事件在区域分布上高度集中,绝大多数融资活动发生在遵义市,其数量遥遥领先于其他地区;贵阳市作为省会虽有一定数量的融资事件,但远不及遵义;毕节市和安顺市等地仅有零星融资记录。这清晰地表明,资本市场对贵州白酒产业的投资重心高度聚焦于以遵义为核心的核心产区,区域集聚效应非常显著。

统计时间:2026年1月29日。
6、贵州省白酒产业投资机会分析
——贵州省各区白酒产业发展规划
遵义市(含仁怀)作为绝对核心,其规划目标是通过“酒文旅”深度融合和全产业链建设,打造世界级的产业集群与标杆;而铜仁市和安顺市则分别扮演追赶者和特色培育者的角色,前者以量化目标体系化构建产业基地,后者则聚焦于扶持本地领军品牌以激活市场,共同构成了全省白酒产业多层次、互补式的发展战略格局。

——贵州省白酒产业优势及投资机会
贵州白酒产业在政策、产区和市场三大维度具备坚实基础与明确机遇。政策层面已构建闭环体系,为绿色、智能及酒旅融合投资提供清晰指引;产区格局成熟且集群化,为参与核心区整合或新兴产区建设带来机会;市场正值品牌化、年轻化与国际化转型窗口,适合布局品牌创新、新品开发及国际渠道拓展。

更多本行业研究分析详见前瞻产业研究院《中国白酒行业市场需求与投资战略规划分析报告》
同时前瞻产业研究院还提供产业新赛道研究、投资可行性研究、产业规划、园区规划、产业招商、产业图谱、产业大数据、智慧招商系统、行业地位证明、IPO咨询/募投可研、专精特新小巨人申报、十五五规划等解决方案。如需转载引用本篇文章内容,请注明资料来源(前瞻产业研究院)。
更多深度行业分析尽在【前瞻经济学人APP】,还可以与500+经济学家/资深行业研究员交流互动。更多企业数据、企业资讯、企业发展情况尽在【企查猫APP】,性价比最高功能最全的企业查询平台。
广告、内容合作请点这里:寻求合作
咨询·服务

