【产业图谱】重磅!2025年无锡市特色新材料产业全景洞察(附产业政策、产业分布图谱、产业发展现状、企业发展现状、配套产业发展、产业发展规划)
无锡市特色新材料产业政策环境
为推进新材料产业的快速发展,无锡市出台了各类推进扶持政策,2021年12月,无锡市人民政策出台《无锡市“十四五”制造业高质量发展规划》,对特色新材料产业的发展提出方向和目标。

无锡市特色新材料产业分布图谱
——中国特色新材料产业热力图谱
新材料产业的研发水平及产业化规模正成为衡量一个国家经济社会发展、科技进步和国防实力的重要标志,在发展高技术、改造和提升传统产业、增强综合国力和国防实力方面起着重要的作用。中国特色新材料产业链企业主要聚集在江苏、广东等地,江苏在碳纤维、纳米材料、石墨烯、膜材料等领域全国领先,广东新材料产业拥有集基础研究、产业技术研究和产业转化的全链条模式,为新材料的研发提供了先进的科研条件。

——无锡市特色新材料产业链强弱图谱
前瞻智慧招商系统对无锡市特色新材料产业链进行梳理,并对各个产业链环节优势企业进行梳理分析得到,当前无锡市特色新材料产业强势、优势、薄弱、缺失产业链环节信息。
当前无锡市特色新材料产业链需进一步完善,共有3个强势产业链环节、4个优势产业链环节、11个薄弱产业链环节及10个缺失产业链环节。具体看,上游强势产业链环节丰富,以上游钢铁、铝材等为强势产业链环节。目前中游覆铜板、光刻胶等为薄弱产业链环节。

无锡市特色新材料产业发展现状
——新材料产业营收分析
无锡的特色新材料产业主要涵盖金属材料、高分子材料、复合材料等领域。在金属材料方面,特殊钢材、铜材、铝材等具有一定的规模和市场份额;高分子材料和复合材料作为新兴的产业领域,也在不断发展壮大。2024年,无锡市新材料产业规上营收超3000亿元。

——新材料产业重大项目情况
2025年1月,江苏省发展和改革委员会发布《2025年江苏省重大项目名单》和《2025年江苏省民间投资重点产业项目名单》,其中有关无锡地区新材料重大项目如下所示:

——特色新材料产业发展格局
以江阴市、宜兴市、锡山区为重点区域,依托江阴市高新技术开发区、江阴临港开发区、江阴临港化工园区、宜兴新材料产业园、宜兴经济技术开发区、锡山经济开发区新材料产业园等核心载体发展无锡市特色新材料产业。

无锡市特色新材料企业发展现状
——新增注册企业波动增长
根据企查猫查询数据显示,截至2025年11月,无锡市特色新材料产业注册企业为3032家,2019年以来无锡市特色新材料产业新增注册企业数量呈上升趋势,2024年新注册企业411家。2025年1-11月,新注册企业345家。

注:以上为存续/在业企业统计,行业范围“制造业”
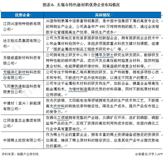
——特色新材料优势企业布局
无锡特色新材料产业经过这几年的快速发展,培育出一批拥有自主知识产权,在国内具有一定竞争能力的大企业。在一些重点前沿新材料领域,形成了一批产品具有特色、企业知名度高、竞争力强、行业影响力大的企业,如江阴兴澄特钢是全国特钢行业龙头,江阴法尔胜是国内最大的高档金属制品和光纤预制棒生产企业。
同时,一批掌握核心技术、创新能力强、高成长性的中小企业也在茁壮成长。以产业骨干企业为龙头,加快应用产品开发企业的培育,整合产业资源,延伸产业链,形成以龙头企业引领、产业链下游骨干企业支撑、中小企业配套的产业格局。

——重点企业代表性事件
无锡市特色新材料重点企业的发展对该产业具有多方面的积极促进作用。例如,江阴兴澄特种钢铁有限公司在高精密工业母机滚珠丝杠用钢和低温韧性超高强海洋工程用钢F690的研究与应用方面取得显著成果,不仅填补了国内空白,还提升了无锡市在特钢领域的国际竞争力,推动了整个特钢产业的技术升级。

无锡市特色新材料产业配套现状
无锡市在特色新材料产业配套方面,协会组织与重点实验室协同发展,为产业提供了有力支撑。无锡市新材料产业联合会等协会组织积极发挥作用,促进了企业间的合作,提升无锡新材料产业的整体竞争力。同时,无锡市的重点实验室,如无锡市生物材料临床应用重点实验室等,聚焦于生物材料临床应用等特色领域,开展应用基础研究和共性技术研究,为无锡市特色新材料产业的技术创新提供了重要的技术支撑。

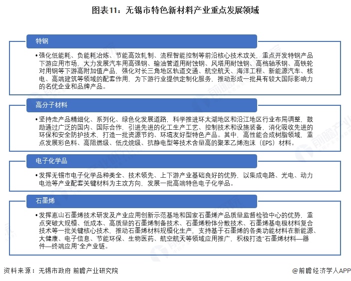
无锡市特色新材料产业发展前景
无锡市特色新材料产业未来将聚焦特钢、高分子材料、电子化学品、石墨烯等特色细分产业,重点攻关零缺陷低应力高温合金铸锭制备技术、单层超厚高导热人工石墨膜产品研制、纳米材料规模化量产稳定制备技术、多层高强铝合金复合板材制备技术、新型连铸技术、材料的超纯净度、高强韧性及超致密性技术等。

更多本行业研究分析详见前瞻产业研究院《全球化工新材料行业市场调研与发展前景预测分析报告》
同时前瞻产业研究院还提供产业新赛道研究、投资可行性研究、产业规划、园区规划、产业招商、产业图谱、产业大数据、智慧招商系统、行业地位证明、IPO咨询/募投可研、专精特新小巨人申报、十五五规划等解决方案。如需转载引用本篇文章内容,请注明资料来源(前瞻产业研究院)。
更多深度行业分析尽在【前瞻经济学人APP】,还可以与500+经济学家/资深行业研究员交流互动。更多企业数据、企业资讯、企业发展情况尽在【企查猫APP】,性价比最高功能最全的企业查询平台。
广告、内容合作请点这里:寻求合作
咨询·服务

