重磅!2025年中国及31省市智能电表行业政策汇总及解读(全)
以下数据及分析来自于前瞻产业研究院智能电表研究小组发布的《中国智能电表行业发展前景与投资战略规划分析报告》
行业主要上市公司:新天科技(300259)、科陆电子(002121)、林洋能源(601222)、迦南智能(300880)、万胜智能(300882)、西力科技(688616)、煜邦电力(688597)等。
本文核心数据:国家层面政策、31省政策等。
1、政策历程图
智能电表行业是我国电力信息化领域的重点行业。近年来,我国智能电表行业政策不断丰富,政策体系的不断完善推动行业规范化发展,进而提升行业整体的竞争力,引导行业内企业持续健康发展。从行业规划历程来看:“九五”时期,提出了积极研究和应用输变电技术;“十五”、“十一五”和“十二五”时期,提出加强城乡电网建设和改造,深化电力体制改革;“十三五”和“十四五”时期,重点提到加快智能电网建设,提高电网与发电侧、需求侧交互响应能力等;“十五五”时期,重点提及加快智能电网和微电网建设。

2、国家层面政策汇总及解读
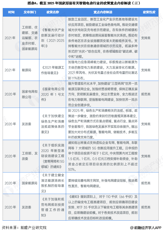
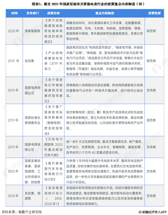
——国家层面智能电表行业政策汇总
智能电表行业是国家发展智能电网的前沿行业,受到国家政策大力支持,政策主要以支持类为主。截至2025年12月我国智能电表行业重点政策如下:





——国家层面智能电表行业发展目标解读
近年来国家层面智能电表行业不断出台,政策以基础设施建设为主,包括《加快农村能源转型发展助力乡村振兴的实施意见》、《关于推进以县城为重要载体的城镇化建设的意见》等。“我国智能电表相关发展政策如下:

3、各省市层面的政策汇总及解读
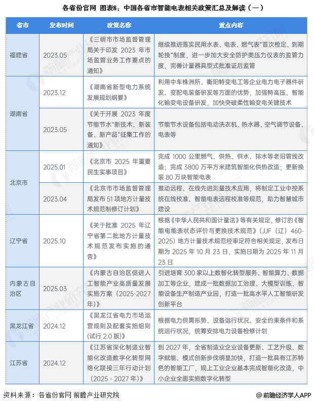
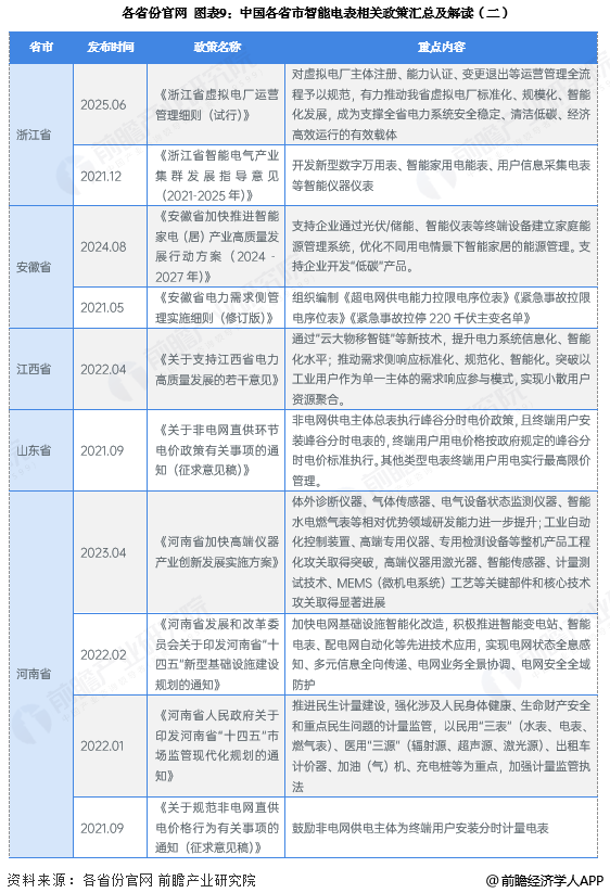
——31省市智能电表行业政策汇总
目前,我国主要省市智能电表相关政策如下表所示:



——31省市智能电表行业发展目标解读
“十四五”期间,我国主要省份也提出了智能电表行业的发展目标,如黑龙江、辽宁、广东积极推进智能电表的普及;北京、浙江等省市支持智能电表设备发展;其他省市也在智能电表建设等方面做出规划:

更多本行业研究分析详见前瞻产业研究院《中国智能电表行业发展前景与投资战略规划分析报告》
同时前瞻产业研究院还提供产业新赛道研究、投资可行性研究、产业规划、园区规划、产业招商、产业图谱、产业大数据、智慧招商系统、行业地位证明、IPO咨询/募投可研、专精特新小巨人申报、十五五规划等解决方案。如需转载引用本篇文章内容,请注明资料来源(前瞻产业研究院)。
更多深度行业分析尽在【前瞻经济学人APP】,还可以与500+经济学家/资深行业研究员交流互动。更多企业数据、企业资讯、企业发展情况尽在【企查猫APP】,性价比最高功能最全的企业查询平台。
广告、内容合作请点这里:寻求合作
咨询·服务

