重磅!2025年中国及31省市激光雷达行业政策汇总及解读(全)
以下数据及分析来自于前瞻产业研究院激光雷达研究小组发布的《中国激光雷达(LiDAR)行业市场前瞻与投资战略规划分析报告》
行业主要上市公司:万集科技(300552)、中海达(300177)、永新光学(603297)、炬光科技(688167)、禾赛(HSAI)等。
1、政策历程图
我国激光雷达相关政策,随激光雷达产业下游应用的发展而发展。1960 年,世界上第一台激光器诞生,随着激光技术的发展,激光雷达相关政策开始登上舞台。2000年以前,激光雷达主要用于科研及测绘项目,进行气象探测以及针对海洋、森林、地表的地形测绘。2000年后随着国际商用产品如激光测距仪开始起步,我国开始发展智能仪表,与智能传感器。2016年,在汽车产业“电气化、共享化、网联化、智能化”的“新四化”驱动下,我国激光雷达相关政策开始逐渐转向汽车电子领域。2017年,工信部发布《智能传感器产业三年行动指南(2017-2019)》,明确指出面向消费电子、汽车电子、工业控制、健康医疗等重点行业领域,开展智能传感器应用示范。同年发布的《促进新一代人工智能产业发展三年行动计划(2018-2020)》,设定了激光雷达设计、生产工艺达到国际领先水平的目标。2019年随着人工智能、5G等新兴产业的快速发展,我国开始发展激光雷达在智能网联汽车、自动驾驶等方向的应用。2025年《智能网联汽车组合驾驶辅助系统安全要求》发布,首次将激光雷达纳入智能网联汽车组合驾驶辅助系统的强制国标体系,对于激光雷达在车联网领域的应用关注力度不断加大。

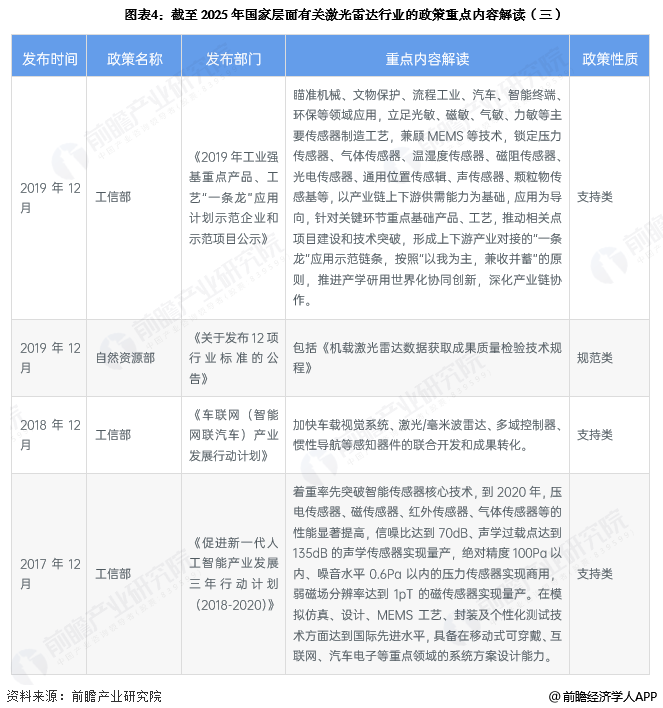
2、国家层面政策汇总及解读
——国家层面激光雷达行业政策汇总
自2013年以来,国务院、国家发改委、国家能源局等多部门都陆续印发了支持、规范激光雷达行业的发展政策,内容涉及激光雷达发展技术路线、激光雷达参数规范等。截至2025年11月我国激光雷达行业重点政策如下:



——国家层面激光雷达行业发展目标解读
目前我国暂未制定激光雷达具体发展目标,但在激光雷达下游应用,如车联网方面制定的发展目标,间接地为激光雷达行业的发展指明了发展方向。2020年11月11日,由北京市人民政府、工业和信息化部、公安部、交通运输部、中国科学技术协会共同主办的2020世界智能网联汽车大会召开。会上发布了《智能网联汽车技术路线图(2.0版)》。跟据技术线路图制定的目标,2020-2025年PA、CA级智能网联车销量占总销量超过50%。HA级智能网联车开始进入市场。2026-2030年PA、CA级智能网联车销量占总销量超过70%。HA级智能网联车占比达20%。C-V2X终端新车装配率基本普及。2031-2035年各类网联式高度自动驾驶车辆广泛运行于中国广大地区。未来车联网的快速普及将为激光雷达提供大量需求,从而促进行业发展。

3、各省市层面的政策汇总及解读
——31省市激光雷达行业政策汇总
目前,我国主要省市激光雷达相关政策如下表所示:



——31省市激光雷达行业发展目标解读
我国主要省份也提出了激光雷达行业的发展目标。各省市近期发布的激光雷达相关政策主要集中于三方面:汽车电子、测绘以及低空经济方面。各省市激光雷达政策如下:

更多本行业研究分析详见前瞻产业研究院《中国激光雷达(LiDAR)行业市场前瞻与投资战略规划分析报告》
同时前瞻产业研究院还提供产业新赛道研究、投资可行性研究、产业规划、园区规划、产业招商、产业图谱、产业大数据、智慧招商系统、行业地位证明、IPO咨询/募投可研、专精特新小巨人申报、十五五规划等解决方案。如需转载引用本篇文章内容,请注明资料来源(前瞻产业研究院)。
更多深度行业分析尽在【前瞻经济学人APP】,还可以与500+经济学家/资深行业研究员交流互动。更多企业数据、企业资讯、企业发展情况尽在【企查猫APP】,性价比最高功能最全的企业查询平台。
广告、内容合作请点这里:寻求合作
咨询·服务

