【产业洞察】全面!2025年无锡市优势产业布局全景图谱(附产业政策、产业空间布局、产业发展现状、产业发展规划)
行业主要上市公司:国瓷材料、中材科技、光威复材、比亚迪、上汽集团、三一重工、中联重工、北方华创等
本文核心数据:优势产业政策;优势产业规模;优势产业企业;优势产业发展规划
无锡市优势产业地位梳理
——无锡市优势产业布局
2023年2月15日,无锡市人民政府发布《无锡加快构建“465”现代产业体系》规划,无锡市在优势产业领域主要布局行业为高端装备、高端纺织服装、节能环保、特色新材料、新能源、汽车及零部件。

——无锡市优势产业重要性
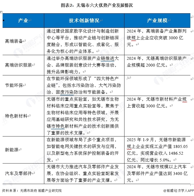
无锡市的高端装备、高端纺织服装、节能环保、特色新材料、新能源、汽车及零部件产业在区域经济发展中具有重要地位,这六大产业是无锡市“465”现代产业体系的重要组成部分,是推动经济高质量发展的核心力量。2024年,高端装备产业集群列统规上企业应收突破3000亿元。
无锡市还特别注重技术创新和智能化改造。例如,在高端装备领域,无锡通过建设国家数字化设计与制造创新中心等平台,推动产业链与创新链深度融合,形成以智能化、成套化、服务化为核心的产业体系。此外,无锡还通过产学研合作,加速科技成果的转化,进一步提升产业的技术水平。

无锡市优势产业政策环境
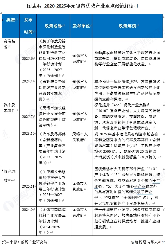
相较于其他产业,无锡市高端纺织服装产业政策体系较为薄弱。2019年-2025年11月,无锡市级层面仅有6条相关政策公布,且主要集中在2020年。无锡市汽车及零部件产业政策体系较完善,2019年-2025年11月共颁布相关政策98条。

注:查询时间截至2025年11月。


无锡市优势产业空间布局
——无锡市优势产业代表性企业地图
从各产业的代表性企业分布地图来看,目前无锡市江阴市高端纺织服装、特色新材料、新能源、汽车及零部件、高端装备、节能环保六条产业均有优势企业分布。

——无锡市优势产业各区布局情况
从产业布局重点分布来看,宜兴市、江阴市为优势产业的主要发展区域,锡山区、新吴区、惠山区等区域协同发展,基于不同开发区发展优势,发展不同类型优势产业。

无锡市优势产业发展现状
——产业代表性企业具有引领作用
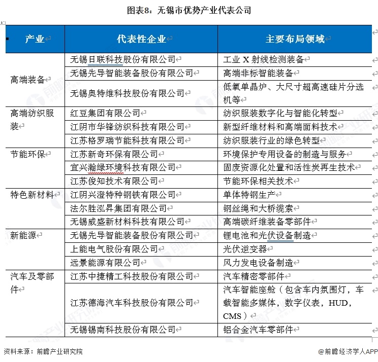
无锡在高端装备、高端纺织服装、节能环保、特色新材料、新能源、汽车及零部件等多个产业领域成果丰硕。在高端装备领域,日联科技专注工业X射线检测装备,先导智能布局高端非标智能装备与锂电池、光伏设备,奥特维研发低氧单晶炉等设备。高端纺织服装板块,红豆集团与雅鹿集团推动行业数字化、智能化转型,华锋纺织聚焦新型纤维与高端面料,格罗瑞助力行业绿色转型。

——新增注册企业波动增长
根据企查猫查询数据显示,2019-2025年11月,无锡市高端装备企业新注册数量最多,达到2065家,2024年新注册企业数量404家;高端纺织服装企业新注册数量较少,2024年仅有43家注册。

注:以上为存续/在业企业统计,查询时间截至2025年11月。
无锡市优势产业发展前景及规划
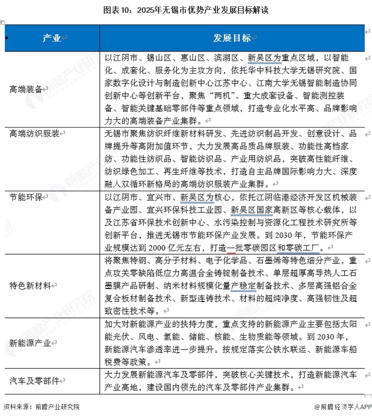
无锡围绕高端装备、高端纺织服装、节能环保、特色新材料、新能源和汽车及零部件六大产业,制定了清晰的发展目标。在高端装备产业,以多个区域为重点,借助创新平台,向智能化、成套化、服务化迈进,打造产业集群;高端纺织服装产业聚焦高附加值环节,突破关键技术,提升自主品牌国际影响力;节能环保产业依托特定区域与创新平台推进发展;特色新材料产业则针对细分领域,攻关多项前沿技术;新能源产业加大扶持力度,覆盖太阳能光伏等多个领域;汽车及零部件产业着重发展新能源汽车及零部件,突破核心技术,打造国内领先的产业集群。

更多本行业研究分析详见前瞻产业研究院《无锡市5G产业大数据招商指南(两链两图两库两清单)》
同时前瞻产业研究院还提供产业新赛道研究、投资可行性研究、产业规划、园区规划、产业招商、产业图谱、产业大数据、智慧招商系统、行业地位证明、IPO咨询/募投可研、专精特新小巨人申报、十五五规划等解决方案。如需转载引用本篇文章内容,请注明资料来源(前瞻产业研究院)。
更多深度行业分析尽在【前瞻经济学人APP】,还可以与500+经济学家/资深行业研究员交流互动。更多企业数据、企业资讯、企业发展情况尽在【企查猫APP】,性价比最高功能最全的企业查询平台。
相关深度报告
广告、内容合作请点这里:寻求合作
咨询·服务

