【干货】固态电池产业链全景梳理及区域热力地图
以下数据及分析来自于前瞻产业研究院固态电池研究小组发布的《中国固态电池行业市场前瞻与投资战略规划分析报告》
行业主要上市公司:比亚迪(002594.SZ)、上汽集团(600104.SH)、蔚来汽车(NIO)、宁德时代(300750.SZ)、孚能科技(688567.SH)、国轩高科(002074.SZ)等
本文核心数据:固态电池产业链;固态电池产业全景图谱;最新投资布局;
固态电池产业链全景梳理
固态电池产业链与液态锂电池大致相似,上游包括原料矿产、机械设备以及基础材料,两者主要的区别在于负极材料和电解质的种类,正极材料方面几乎一致。产业链中游为电池包的加工制备过程,产业链下游应用领域包括新能源汽车、储能系统、消费电子等。

分析中国固态电池行业生态图谱可知,固态电池生产商垂直一体化能力强。电池芯材料制备环节厂商包括杉杉股份、天齐锂业、赣锋锂业、天丰新材等新能源材料生产商,也有宁德时代、清陶能源等动力电池生产企业,还包括丰田等车企,企业类型多样,切入方向多元。

固态电池主要企业/机构区域热力地图
国内全固态电池仍处于基础性研究阶段。主要两部分机构在做相关研究,国内知名高校及科研院所,具有代表性的团队有:清华大学南策文院士团队、中南大学刘业祥院士团队、中科院物理所陈立泉院士团队、中科院宁波材料所许晓雄团队、中科院青岛能源所崔光磊教授团队等。国内锂电池产业链上优秀企业,比如宁德时代、赣锋锂业、中航锂电、贝特瑞、力神、台湾辉能等等。

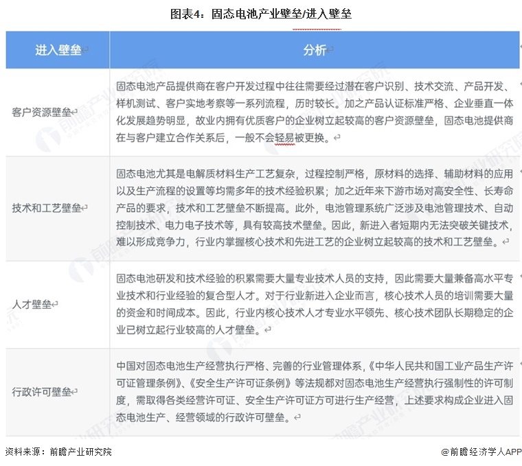
固态电池产业进入壁垒
中国固态电池行业存在客户资源、技术工艺、人才、行政许可四重高准入壁垒,具体表现为:客户合作需经历长周期的识别、测试、认证流程,优质客户合作粘性强且不易被替代;固态电池电解质等核心环节生产工艺复杂、过程控制严苛,电池管理系统涉及多领域技术,需长期技术经验积累,新进入者短期内难以突破;行业发展需要大量兼备专业技术与行业经验的复合型人才,新企业培育核心技术团队的资金与时间成本较高;同时企业还需取得生产、安全等多项行政许可,完善的行业监管体系进一步抬高了准入门槛。

固态电池上市公司经营情况
从中国固态电池产业代表性企业经营情况来看,整车及电池一体化企业比亚迪以5662.7亿元营收领跑,毛利率17.87%,依托垂直整合优势布局固态电池技术路线;传统车企上汽集团营收4689.9亿元但毛利率仅8.56%;造车新势力蔚来汽车营收452.8亿元,毛利率11.06%。电池制造领域,宁德时代以2830.7亿元营收和25.31%毛利率彰显龙头地位,国轩高科营收295.1亿元、毛利率16.82%,孚能科技营收65.6亿元、毛利率10.51%,三者均在固态/半固态电池技术研发与产业化方面持续推进。锂资源企业中,天齐锂业凭借38.98%的高毛利率成为盈利能力最强者,营收74.0亿元;赣锋锂业营收146.3亿元,毛利率13.46%,两家企业为固态电池产业链提供关键原材料保障。

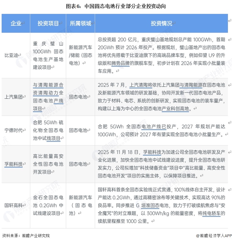
固态电池行业代表性上市企业最新投资布局
从中国固态电池产业代表性企业的对外投资来看,比亚迪投资超200亿元建设重庆璧山100GWh固态电池生产基地,首期20GWh预计2026年投产,产品优先搭载仰望、腾势等高端品牌车型并计划当年小批量装车;上汽集团与清陶能源合资推进清陶动力全固态电池产线项目,依托双方研发基础协同开发新一代固态电池,致力于构建以上海为中心的全固态电池产业科创高地并实现装车量产。具体情况如下所示:

更多本行业研究分析详见前瞻产业研究院《中国固态电池行业市场前瞻与投资战略规划分析报告》
同时前瞻产业研究院还提供产业新赛道研究、投资可行性研究、产业规划、园区规划、产业招商、产业图谱、产业大数据、智慧招商系统、行业地位证明、IPO咨询/募投可研、专精特新小巨人申报、十五五规划等解决方案。如需转载引用本篇文章内容,请注明资料来源(前瞻产业研究院)。
更多深度行业分析尽在【前瞻经济学人APP】,还可以与500+经济学家/资深行业研究员交流互动。更多企业数据、企业资讯、企业发展情况尽在【企查猫APP】,性价比最高功能最全的企业查询平台。
广告、内容合作请点这里:寻求合作
咨询·服务

