2026年全球建筑垃圾处理行业市场发展现状 全球建筑垃圾处理市场规模超2300亿美元【组图】
以下数据及分析来自于前瞻产业研究院建筑垃圾处理研究小组发布的《中国建筑垃圾处理行业发展前景与投资战略规划分析报告》。
行业主要上市公司:中国天楹(000035)、高能环境(603588)、上海环境(601200)、伟明环保(603568)、瀚蓝环境(600323)、绿色动力(601330)、旺能环境(002034)等。
本文核心数据:全球建筑垃圾处理市场规模分析;市场规模预测;
1、 全球建筑垃圾处理市场规模持续增长
根据Fortune Business Insight数据库数据显示,2018-2024年全球建筑垃圾处理市场规模呈现逐年上涨的态势。各国对建筑垃圾资源化重视程度提升,各国家出台了多项政策推动大宗固体废弃物综合利用,有力促进了建筑垃圾处理市场发展。由2018年1450亿美元上涨至2024年的2321亿美元。

2、国内外建筑垃圾处理排放量对比
据统计,2023年世界上主要国家建筑垃圾排放量日本为0.37亿吨,德国为0.26亿吨,英国为0.25亿吨,意大利为0.23亿吨,美国为3.25亿吨,法国为0.24亿吨。通过对比,发现我国的建筑垃圾排放总量超过西方发达国家排放量的总和。

注:该数据为2023年数据,仅供参考。
3、国内外建筑垃圾处理资源化率对比
目前,2024年中国建筑垃圾处理资源化率仅约11%,而一些发达国家的建筑垃圾再生利用率已经达到90%以上。我国建筑垃圾处理资源化率远远低于韩国、日本、德国等国家;且美国、日本、欧盟等发达国家和地区基本已经实现建筑垃圾减量化、无害化、资源化和产业化。我国建筑垃圾资源化利用率低主要有两个原因,一是我国垃圾源头端产量巨大;二是因为重视程度不足、处理随意,且行业内缺乏龙头企业的带动。

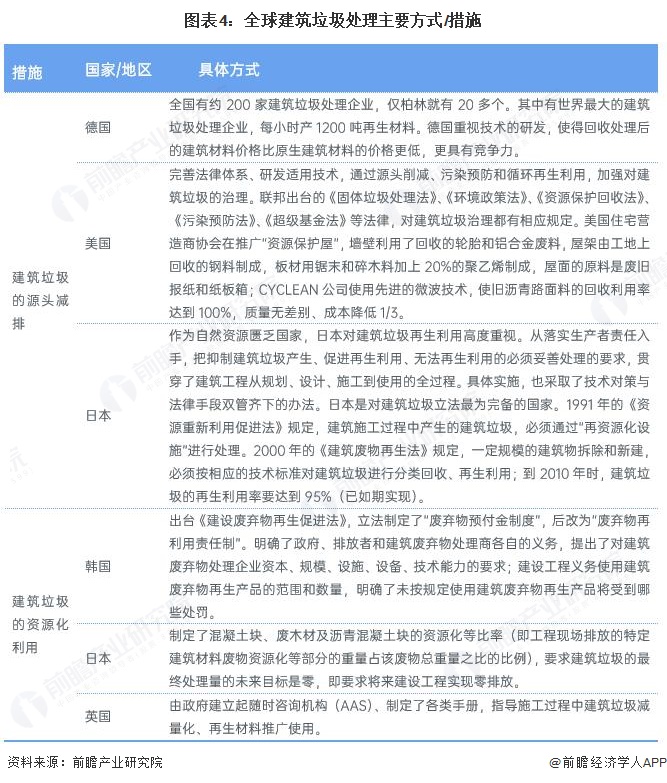
4、全球建筑垃圾处理主要方式/措施
发达国家较早开始探索建筑垃圾的源头治理与施工管理,以提高建筑工程中的资源利用效率与减少建筑垃圾产出。其中,德国重视技术的研发,拥有世界最大的建筑垃圾处理企业,每小时产1200吨再生材料;美国除了制定系列政策规范建筑垃圾治理以外,研发先进的技术,提升建材的回收利用率;日本制定了混凝土块、废木材及沥青混凝土块的资源化等比率,要求建设工程实现零排放。

5、全球建筑垃圾处理市场发展前景
前瞻预测,2025-2030年全球建筑垃圾处理市场规模继续呈现逐年上涨的态势。由2025年约2442亿美元上涨至2030年的约3146亿美元,年复合增长率为5.2%。

更多本行业研究分析详见前瞻产业研究院《中国建筑垃圾处理行业发展前景与投资战略规划分析报告》
同时前瞻产业研究院还提供产业新赛道研究、投资可行性研究、产业规划、园区规划、产业招商、产业图谱、产业大数据、智慧招商系统、行业地位证明、IPO咨询/募投可研、专精特新小巨人申报、十五五规划等解决方案。如需转载引用本篇文章内容,请注明资料来源(前瞻产业研究院)。
更多深度行业分析尽在【前瞻经济学人APP】,还可以与500+经济学家/资深行业研究员交流互动。更多企业数据、企业资讯、企业发展情况尽在【企查猫APP】,性价比最高功能最全的企业查询平台。
广告、内容合作请点这里:寻求合作
咨询·服务

