【产业洞察】全面!2025年无锡市地标产业布局全景图谱(附产业政策、产业空间布局、产业发展现状、产业发展规划)
行业主要上市公司:中国软件、东华软件、浪潮信息、宝信软件、中芯国际、华虹半导体、移远通信、高鸿股份、康泰生物、天坛生物等
本文核心数据:地标产业政策;地标产业规模;地标产业企业;地标产业发展规划
无锡市地标产业地位梳理
——无锡市地标产业布局
根据无锡市政府2023年2月印发的《无锡市现代产业布局规划》来看,无锡市在地标产业领域主要布局行业为物联网、生物医药、集成电路和软件与信息技术服务行业。

——无锡市地标产业重要性
无锡市的地标产业,包括物联网、集成电路、生物医药和软件与信息技术服务,已成为其经济增长的核心动力。2022-2024年,无锡市地标产业规模都呈现增长趋势,2024年无锡市软件与信息技术服务产业规模达到2243亿元,同比增长7.72%、集成电路产业规模达到2512亿元,同比增长9.3%、物联网产业规模达到5000亿元,同比增长10.83%、生物医药产业规模达到2074亿元,同比增长3.70%。
同时,无锡市通过出台专项政策和规划,如《关于加快建设具有国际影响力的集成电路地标产业的若干政策》,加大对地标产业的支持力度,推动其高质量发展。无锡市还前瞻布局人工智能、元宇宙、量子科技等未来产业,为地标产业的持续发展提供新的增长点。

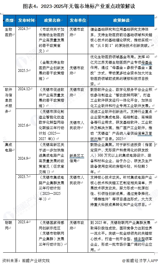
无锡市地标产业政策环境
相较于其他产业,无锡市生物医药产业政策体系较为薄弱。2019年-2025年11月,无锡市级层面仅有16条相关政策公布,且主要集中在2019年;2021年-2024年,无锡市级层面相关政策较少,2024年仅有2条政策分布。

注:查询时间截至2025年11月。

无锡市地标产业空间布局
——无锡市地标产业代表性企业地图
从各产业的代表性企业分布地图来看,目前无锡市新吴区、滨湖区软件与信息技术服务产业、物联网产业、集成电路产业、生物医药产业均有代表性企业分布。

——无锡市地标产业各区布局情况
从产业布局空间分布来看,无锡市的地标产业布局仍旧以无锡市新吴区为核心,针对不同开发区的发展特点、区域优势和产业定位,分别发展不同类型地标产业。

无锡市地标产业发展现状
——产业代表性企业具有引领作用
在生物医药领域,无锡臻和生物科技有限公司与江苏海莱新创医疗科技有限公司等在产业链中各司其职,形成了从研发、生产到流通的完整生态体系。在软件与信息技术服务领域,永中软件、神探电子等在产业链中分别布局于办公软件、无线信号监测、工业控制和工业软件等领域,体现了各自的技术优势和市场定位。

——新增注册企业波动增长
根据企查猫查询数据显示,2019-2025年11月,无锡市物联网企业新注册数量最多,达到17803家,2024年新注册企业数量2985家;生物医药企业新注册数量最少,2024年仅有4家注册。

注:以上为存续/在业企业统计,查询时间截至2025年11月。
无锡市地标产业发展前景及规划
——无锡市地标产业发展前景
到2027年,无锡在软件与信息技术服务领域,规上工业企业完成智能化改造升级全覆盖,形成企业、产业链、重点园区“点线面”数字化转型合力,数字化综合服务能力大幅提升,智能制造新模式加快发展;到2025年,在集成电路领域,无锡高新区培育上市企业超8家、集成电路企业超800家;在物联网领域,产业集群发展取得阶段性成效,国际竞争力达世界一流水平,突破关键核心技术,打造领军企业,形成行业应用;在生物医药领域,主动融入全球创新网络,培育细分赛道高成长企业,打造完整且优质的产业生态系统。

——无锡市地标产业发展规划
根据无锡市颁布的相关政策,力争到2025年,无锡市物联网产业规模突破5000亿元、无锡高新区集成电路培育上市企业超过8家。到2027年,无锡软件与信息技术服务产业累计培育5000家引领“465”现代产业集群发展的智能工厂,人工智能技术广泛赋能制造业,推广300个“AI+先进制造”典型应用场景。

更多本行业研究分析详见前瞻产业研究院《无锡市人工智能产业大数据招商指南(两链两图两库两清单)》
同时前瞻产业研究院还提供产业新赛道研究、投资可行性研究、产业规划、园区规划、产业招商、产业图谱、产业大数据、智慧招商系统、行业地位证明、IPO咨询/募投可研、专精特新小巨人申报、十五五规划等解决方案。如需转载引用本篇文章内容,请注明资料来源(前瞻产业研究院)。
更多深度行业分析尽在【前瞻经济学人APP】,还可以与500+经济学家/资深行业研究员交流互动。更多企业数据、企业资讯、企业发展情况尽在【企查猫APP】,性价比最高功能最全的企业查询平台。
相关深度报告
广告、内容合作请点这里:寻求合作
咨询·服务

