【商用烘焙设备】行业市场规模:2024年全球商用烘焙设备行业市场规模约130亿美元 亚太地区市场占比约38%
行业主要上市公司:银都股份(603277.SH)、新麦企业(1580.TWO)等;
本文核心数据:全球商用烘焙设备行业市场规模
2024年全球商用烘焙设备行业市场规模约130亿美元
商用烘焙设备是指用于规模化生产面包、蛋糕、披萨、中式糕点等各类烘焙食品的机械设备以及相关展示设备。这类设备以满足商业场景中的高效生产、标准化品控和多样化需求为核心目标,广泛应用于面包店、中式糕点店、超市卖场、便利店、酒店、西餐厅、快餐店、茶饮咖啡店等餐饮零售场所,以及中央烘焙工厂、中央厨房、食品烹饪培训学校等非零售场所。中国商用烘焙设备行业的发展历经历了从引入国际技术、初步发展、规模扩张到转型升级的全过程,展现了行业的技术进步、市场需求变化以及政策导向的影响。2024年全球商用烘焙设备行业市场规模约130亿美元,近两年行业复合增速5.80%。

区域市场
得益于可支配收入的增长、饮食习惯的转变以及食品加工行业的快速工业化,亚太地区目前是全球领先的区域市场。欧洲和北美仍然是重要的市场区域,而拉丁美洲则是先进烘焙技术的新兴市场。根据数据显示,2024年亚太地区市场和北美地区市场占比分别达到38%和27%。

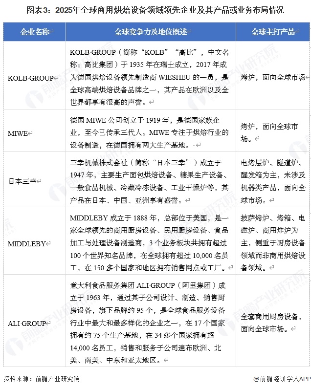
产业竞争
全球市场上,既有历史悠久、以烤炉著称的老牌企业如Kolb、MIWE等,也有知名海外上市公司如Middleby、Rational等,也有以并购著称的Ali Group,还有财富500强ITW的食品设备制造部门,另外也有日本企业和中国台湾地区背景的企业参与全球竞争。企业具体布局情况如下:

更多本行业研究分析详见前瞻产业研究院《全球及中国商用烘焙设备行业发展前景展望与投资机遇分析报告》
同时前瞻产业研究院还提供产业新赛道研究、投资可行性研究、产业规划、园区规划、产业招商、产业图谱、产业大数据、智慧招商系统、行业地位证明、IPO咨询/募投可研、专精特新小巨人申报、十五五规划等解决方案。如需转载引用本篇文章内容,请注明资料来源(前瞻产业研究院)。
更多深度行业分析尽在【前瞻经济学人APP】,还可以与500+经济学家/资深行业研究员交流互动。更多企业数据、企业资讯、企业发展情况尽在【企查猫APP】,性价比最高功能最全的企业查询平台。
广告、内容合作请点这里:寻求合作
咨询·服务

