投资苏州丨一文看懂苏州市元宇宙产业发展现状与投资机会前瞻(附元宇宙产业现状、空间布局、投资机会分析等)
1、苏州市元宇宙产业政策环境
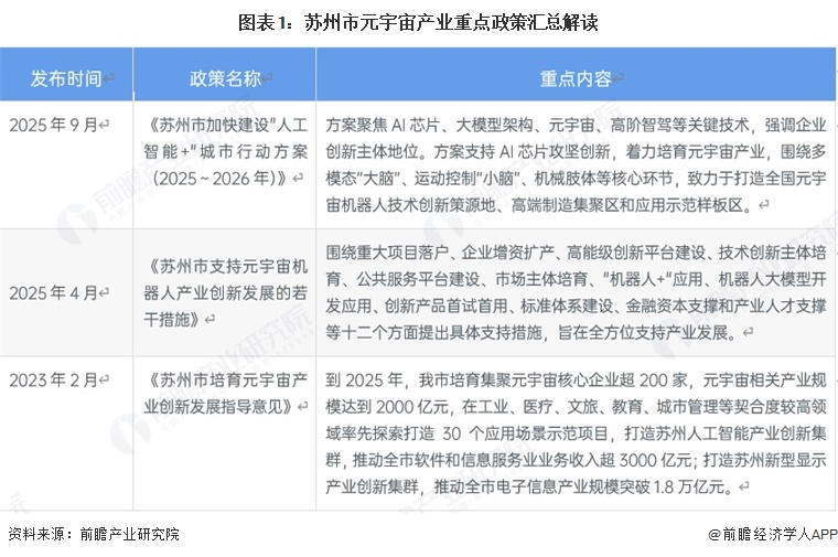
——苏州市元宇宙产业重点政策梳理
苏州市元宇宙产业政策以打造全国元宇宙机器人创新策源地为目标,通过2025年发布的《人工智能+城市行动方案》和《支持元宇宙机器人产业发展的若干措施》,系统布局AI芯片、大模型等关键技术,并从项目落户、平台建设、应用推广、金融人才等12个方面提供全方位支持,构建覆盖技术创新与产业生态的完整政策体系。

——苏州市元宇宙产业各市区域政策
苏州市在元宇宙产业领域已形成清晰的区域分工:苏州工业园区作为核心策源地,系统布局整机、关键技术及核心部件,并设定了明确的产业规模目标;吴中区则聚焦应用生态培育,通过平台建设、场景开放与资金补助等方式强化产业支撑,两者共同构建起从技术研发到市场应用的协同发展格局。

2、苏州市元宇宙产业链图谱
——苏州市元宇宙产业链图谱
苏州已构建起涵盖上游技术层支撑、中游平台与内容层以及下游应用与终端层的元宇宙完整产业链。从企业分布来看,产业链基础极为雄厚,上游在芯片、通信和云计算等技术支撑领域形成了显著的集群优势;中游在元宇宙平台(140家)和内容创作工具(232家)方面已具备相当规模,为生态构建提供了核心动力,而下游则覆盖了从游戏娱乐到数字孪生等多元化的应用生态,展现出从技术底座到行业应用的全面布局和强大潜力。

注:统计时间:2025/11/7。
——苏州市元宇宙产业链图谱(按区域维度)
根据企业分布数据,苏州元宇宙产业链呈现"技术引领、多极发展"的格局:苏州工业园区在云计算和区块链基础设施领域占据绝对优势;昆山市在芯片设计和元宇宙平台环节领先;吴江区在芯片领域表现突出;姑苏区在通信技术方面实力显著,整体形成以核心技术为支撑、各区域优势互补的产业生态体系。

注:1)统计时间:2025/11/7,2)上述数据仅列举苏州各地区企业数量前四的环节。
3、苏州市元宇宙产业发展现状
——苏州市元宇宙产业各区发展规模
截至2025年,苏州市元宇宙产业呈现区域协同发展态势:昆山市作为产业集聚高地,已引进相关企业超100家、产值突破100亿元;吴中区则深耕工业垂直领域,集聚52家核心企业并形成154亿元产业规模,共同构建了分工明晰的元宇宙产业生态。

——苏州市元宇宙重大应用场景需求
2024年苏州市发布的30项元宇宙重大应用场景需求呈现出以工业领域为核心(占比超三分之一),并向智慧城市、文旅、医疗、教育等多领域拓展的显著特征。其中,工业元宇宙聚焦数字孪生工厂、设备虚拟验证等智能制造环节;文旅元宇宙深度挖掘本地文化IP,开发沉浸式体验项目;整体布局清晰体现了“元宇宙+”战略,旨在通过技术赋能实体经济与城市治理,构建虚实融合的产业创新生态。

4、苏州市元宇宙产业企业布局分析
——苏州市元宇宙产业企业空间布局
2024年苏州市元宇宙重大应用场景呈现出以工业元宇宙为核心主导,文旅元宇宙多点开花,并逐步向智慧城市、医疗、教育、建筑等多领域渗透的全面发展格局。其中,苏州工业园区作为产业高地,集聚了多家聚焦工业元宇宙的企业;虎丘区则展现出显著的多元化特色,其应用广泛覆盖医疗、工业、建筑、文旅及教育等多个垂直领域;同时,相城区、吴江区等区域也依托自身产业基础,在智慧城市、农业等特色场景中积极布局,共同构建了全市协同并进的元宇宙生态体系。

——苏州市元宇宙产业载体空间布局
苏州市元宇宙产业载体空间分布呈现出“区域协同、错位发展” 的鲜明特征。昆山市凭借其强大的制造业基础,致力于打造硬件、软件、内容、应用贯通的全产业链生态;吴中区则聚焦于“工业元宇宙”这一细分赛道,推动元宇宙技术与实体经济深度融合;而姑苏区则巧妙地将元宇宙技术与自身的古城保护和文化传承相结合,开拓了独特的应用场景。

5、苏州市元宇宙产业融资分析
——苏州市元宇宙产业融资现状分析
截至2025年,苏州市元宇宙产业融资事件主要集中在2022-2024年,涉及三体智慧、剧游宇宙、海赛未来三家企业。其中剧游宇宙融资最为活跃,分别于2022年5月获数百万人民币战略投资、2023年2月获未透露金额战略投资;海赛未来于2022年4月获数千万人民币Pre-A轮融资;三体智慧则在2024年8月完成未透露金额的天使轮融资,整体融资呈现早期轮次为主、融资节奏平稳的特点。

统计时间:2025年11月14日。
——苏州市元宇宙产业融资区域分布
截至2025年,苏州市元宇宙企业融资区域分布呈现“集中化与差异化并存”的特征,姑苏区以2家融资企业成为该领域资本关注的核心区域,苏州工业园区与昆山市各有1家企业获得融资。这一分布既契合苏州元宇宙产业“园区引领、多点布局”的发展格局,也与姑苏区在数字文旅、场景应用的探索,以及工业园区、昆山市在技术研发、产业生态构建的优势相匹配,反映出资本对不同区域元宇宙产业特色化发展路径的认可。

统计时间:2025年11月14日。
6、苏州市元宇宙产业投资机会分析
——苏州市各区元宇宙产业发展规划
苏州市元宇宙产业已形成区域协同、错位发展的清晰格局:常熟市聚焦“元宇宙+户外运动”的细分领域,致力打造数字融合的产业闭环;吴中区则体系化推进“工业元宇宙”,通过资金补助与空间规划夯实硬基础、优化软生态;而昆山市志在打造千亿级产业规模和辐射全国的元宇宙总部基地,构建覆盖硬件、软件、内容、应用的全产业链生态。

——苏州市元宇宙产业优势及投资机会
苏州市元宇宙产业拥有从完善政策体系、完整产业链到清晰区域分工的系统性优势:一方面已构建起覆盖硬件、平台到应用的完整产业生态,并与人工智能等技术深度融合,在工业、文旅等丰富场景中奠定坚实基础;另一方面,各区域错位发展形成协同格局。未来投资可重点关注产业链关键环节的强链补链、元宇宙与AI等技术的融合创新,以及匹配区域定位的垂直领域应用落地与运营。

更多本行业研究分析详见前瞻产业研究院《中国元宇宙行业发展前景预测与投资战略规划分析报告》
同时前瞻产业研究院还提供产业新赛道研究、投资可行性研究、产业规划、园区规划、产业招商、产业图谱、产业大数据、智慧招商系统、行业地位证明、IPO咨询/募投可研、专精特新小巨人申报、十五五规划等解决方案。如需转载引用本篇文章内容,请注明资料来源(前瞻产业研究院)。
更多深度行业分析尽在【前瞻经济学人APP】,还可以与500+经济学家/资深行业研究员交流互动。更多企业数据、企业资讯、企业发展情况尽在【企查猫APP】,性价比最高功能最全的企业查询平台。
广告、内容合作请点这里:寻求合作
咨询·服务

