投资杭州 | 一文看懂杭州市人工智能发展现状与投资机会前瞻(附人工智能产业现状、空间布局、投资机会分析等)
1、杭州市人工智能产业政策环境
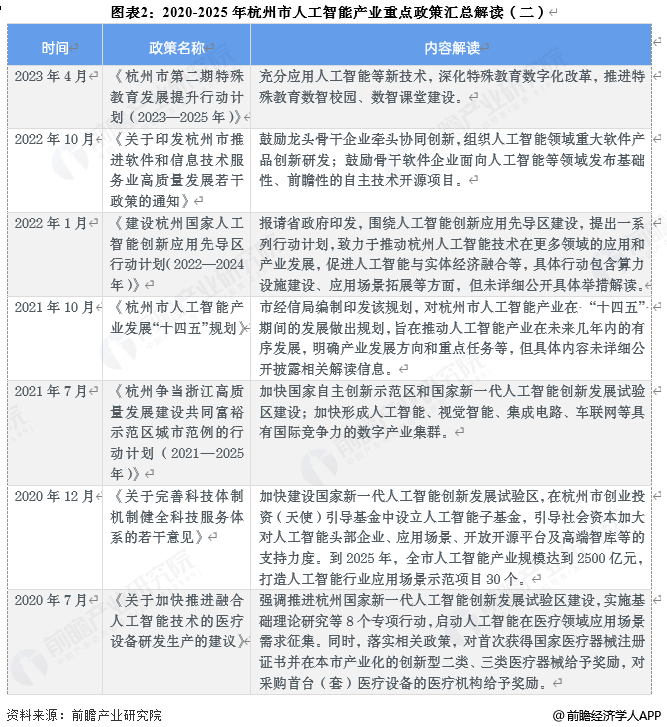
——杭州市人工智能产业重点政策梳理
杭州作为中国改革开放的标杆城市,其政策红利的持续释放与创新迭代,使其成为全球投资者不可忽视的战略高地。杭州从“政策红利”向“产业红利”转型的核心抓手是科技创新,始终以产业需求为导向,推动产业结构向高端化、智能化跃迁。
作为全球和中国人工智能产业的核心阵地,杭州的政策红利的精准性、系统性和前瞻性,使其成为资本与技术汇聚的“超级磁场”。
近年来,杭州市出台多项鼓励性政策,不断加大对人工智能产业的支持力度。2025年3月,杭州出台《杭州市加快打造人工智能先锋城市行动计划(2025-2026年)》,计划到2026年,杭州要形成“场景应用最开放、算力供给最普惠、产业生态最健全、创新创业最便捷”的产业发展环境。


——杭州市人工智能产业各市区域政策
截至2025年3月,杭州市余杭区、西湖区、上城区、萧山区等均围绕人工智能出台了一系列产业政策,通过资金补贴、技术研发奖励、算力支持、鼓励人才领域等方式,推动人工智能产业发展。

2、杭州市人工智能产业链图谱
——杭州市人工智能产业链图谱
随着一系列政策红利的持续赋能,杭州的产业链得以迅速壮大并做优做强,上下游企业紧密协作,形成了具有强大竞争力的产业集群,为杭州的经济社会发展注入了强劲动力。
目前,杭州已构建覆盖“上游基础层-中游技术层-下游应用层”的全产业链条产业体系:
上游基础层:杭州是全球人工智能发展的领先地区,汇聚了中国乃至全球最密集的AI基础层供应商,包括芯片企业(华为技术、深科技等)以及传感器企业(安培龙、国民技术等)。
中游技术层:杭州在人工智能技术层方面位于全国领先地位,在计算框架领域企业有科迪新汇等,计算机视觉领域企业有奥比中光等,知识图谱企业有广道高新等,语音识别企业有友杰智新等。
下游应用层:杭州人工智能应用领域广泛,包括智慧无人机(赛为智能、蜉飞科技等)、智慧金融(怡亚通、优博讯等)、智慧物流(智莱科技、丰巢科技等)等场景,推动人工智能应用场景不断增加。

注:统计时间截至2025年6月12日,下同。
——杭州市人工智能产业链图谱(按区域维度)
从区级企业数量分布来看,杭州市人工智能产业链企业主要分布在余杭、滨江、萧山和西湖区等,其中余杭区人工智能产业链企业数量最多,拥有芯片企业115家、传感器企业46家、计算框架企业2家、计算机视觉企业52家、知识图谱企业161家、语音识别企业26家、人工智能应用企业87家;其次是滨江区,共拥有人工智能产业链企业345家。

3、杭州市人工智能产业发展规模
——杭州市人工智能产业规模现状
目前,杭州是国内人工智能产业最主要的集聚地之一,近年来,产业规模呈现逐步扩大的趋势、根据杭州市人工智能协会披露的数据显示,2023年杭州市人工智能产业总产值为3000亿元;2024年杭州市人工智能产业总产值达到3990亿元,同比上涨33%。

——杭州市人工智能产业各区规模现状
杭州市人工智能产业发展较好的地区主要为余杭区、滨江区和西湖区。例如,余杭区以“12个区级智能体”为核心载体,落地更多“AI+”实用场景,2024年产业产值达1500亿元,相关企业数量超过500家。滨江区全区已引进培育人工智能企业超过150家,在全市占比近30%。目前,全区基本形成 AIGC全产业链矩阵梯队。


4、杭州市人工智能产业企业布局分析
——杭州市人工智能产业企业总数
杭州作为人工智能产业的聚集地,众多企业在这里扎根成长,形成了独具特色的产业生态。这些企业如何在市场中定位自己,如何依托杭州的资源优势进行布局,以及它们之间的协同合作情况,可以更清晰地看到杭州市人工智能产业的发展脉络和未来趋势。
据《2024年浙江省人工智能产业发展报告》披露的数据显示,2024年杭州市人工智能企业数量为569家,形成了涵盖“基础层-技术层-应用层”的完整产业链条。

截至2025年11月,杭州市已汇聚人工智能上市企业84家,独角兽企业10家,专精特精小巨人企业138家。杭州市人工智能产业竞争力十分强劲。

注:查询关键词为“人工智能”“AI”等;统计时间截至2025年4月8日,下同。
——杭州市人工智能产业企业空间布局
从企业分布来看,杭州市人工智能产业链企业主要分布在余杭区、滨江区、西湖区等地区,其中滨江集聚了大量的人工智能优势企业,包括虹软科技、宇树科技、游戏科学等;近年爆火的深度求索(Deepseek)则坐落于滨江区。

——杭州市人工智能产业载体空间布局
在人工智能相关领域,杭州拥有较为完善的上下游产业链布局。杭州市相继成立了余杭人工智能小镇、杭州人工智能产业园等人工智能产业集聚区,吸引并集聚了一批优秀企业,为人工智能产业的发展提供了重要平台。

5、杭州市人工智能产业融资分析
——杭州市人工智能产业融资现状分析
从人工智能产业融资情况来看,2024-2025年,杭州市人工智能产业融资十分活跃。从融资轮次分布情况来看,A轮及之前轮次融资数量较多,表现出杭州市人工智能产业的朝气,整体发展潜力巨大。


——杭州市人工智能产业融资区域分布
从融资区域分布情况来看,杭州市人工智能产业融资主要分布在滨江区、余杭区和西湖区,其中,滨江区人工智能产业融资最为活跃,作为杭州市人工智能产业的重要集聚地,吸引了大量资本的投资。近年来,滨江区内的人工智能企业频繁获得融资,单笔融资额也相对较高。

6、杭州市人工智能产业投资机会分析
——各区发展前瞻与规划
作为杭州市科技创新的重要领域,人工智能产业不仅承载着推动经济高质量发展的重任,更蕴含着巨大的市场潜力和投资价值。目前,各区根据自身资源禀赋和产业基础,纷纷制定了针对人工智能产业的发展战略和规划,为投资者提供了丰富的选择和广阔的空间。
从杭州市人工智能产业区域功能规划来看,余杭区将打造千亿级人工智能产业链;滨江区则瞄准AIGC打造百亿级产业集群,西湖区则以云计算、基础模型、开源社区为核心,切入生态型产业赛道。

——产业优势及投资机会总结

更多本行业研究分析详见前瞻产业研究院《中国人工智能行业发展前景预测与投资战略规划分析报告》
同时前瞻产业研究院还提供产业新赛道研究、投资可行性研究、产业规划、园区规划、产业招商、产业图谱、产业大数据、智慧招商系统、行业地位证明、IPO咨询/募投可研、专精特新小巨人申报、十五五规划等解决方案。如需转载引用本篇文章内容,请注明资料来源(前瞻产业研究院)。
更多深度行业分析尽在【前瞻经济学人APP】,还可以与500+经济学家/资深行业研究员交流互动。更多企业数据、企业资讯、企业发展情况尽在【企查猫APP】,性价比最高功能最全的企业查询平台。
广告、内容合作请点这里:寻求合作
咨询·服务

