【行业深度】洞察2025:中国全屋智能行业竞争格局及市场份额(附市场竞争派系、区域分布、出海情况、研发能力对比)
以下数据及分析来自于前瞻产业研究院全屋智能研究小组发布的《中国全屋智能行业市场前瞻与投资战略规划分析报告》。
行业主要上市公司:海尔智家(600690)、美的集团(000333)、格力电器(000651)、小米集团(01810)、石头科技(688169)。
本文核心数据:全屋智能行业竞争力评价;全屋智能行业竞争梯队
1、中国全屋智能行业竞争派系
按企业主营业务类型分,我国全屋智能行业竞争派系可分为传统家电企业、互联网企业以及其他企业三派。传统家电企业代表有海尔智家、美的集团、格力电器等,具有供应链和销售渠道,制造能力和品牌优势突出;互联网企业代表有小米集团、百度集团、阿里巴巴、华为等,技术和资金实力雄厚;其他企业主要为萤石网络、欧瑞博等全屋智能专门企业以及其他行业参与者,其中全屋智能专门企业业务类型专一,具有较高的成长性,但多为中小型企业,资金需求较大。

2、中国全屋智能行业竞争者入场进程
从中国全屋智能行业竞争者入场进程来看,格力电器自20世纪90年代以前最早进入全屋智能行业;其他企业布局进入全屋智能行业的时间较多集中在2005年前后。从注册资本规模来看,海康威视和海尔智家注册资本相对较高,均超过90亿元。

注:横轴为公司成立年份,纵轴为公司注册资本规模。
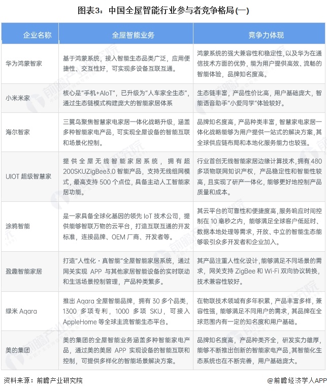
3、中国全屋智能行业竞争格局
中国全屋智能市场竞争格局多元且分层明显。华为鸿蒙智家凭系统与通信优势主打高端,小米米家以生态链和高性价比覆盖大众市场,海尔、美的、格力等依托家电根基布局全场景解决方案。同时,UIOT、绿米 Aqara 深耕技术细分领域,涂鸦智能以开放云平台赋能行业,极米、石头等聚焦单一智能品类打造爆款,好太太则在垂直领域形成特色,整体呈现头部引领、细分突围的竞争态势。


4、中国全屋智能行业区域分布
根据中国企业数据库企查猫,目前中国全屋智能注册企业主要集中在安徽省,此外广东省、江苏省、山东省等也具有不少布局全屋智能业务相关的企业。

5、中国全屋智能行业企业出海情况对比
从代表性企业出海业务比例对比情况来看,石头科技重视出海业务,其海外业务占比较高,达到53.48%,海尔智家排名第二,国外业务占比49.97%。美的集团、长虹美菱、海康威视等海外业务均超过30%。整体来看,对于全屋智能行业相关企业,海外业务是相当重要的市场。

6、中国全屋智能行业研发投入
企业间研发投入差距较大,各家企业的研发投入进逐年增长。其中小米集团的研发投入金额最高,近年来研发投入金额超150亿元,富维股份、继峰股份处于第二梯队,研发投入金额在3-6亿元左右,其他企业的研发投入在1亿元左右或亿元以下。

7、中国全屋智能行业竞争状态总结
潜在进入者威胁较低。行业进入壁垒主要包括高额资金投入、成熟的生态体系搭建以及物联网、AI等核心技术积累。头部企业通过完善的供应链布局、品牌口碑沉淀和用户生态绑定巩固市场地位,新进入者需突破多重门槛,短期内难以撼动现有竞争格局。
替代品威胁有限。全屋智能作为提升生活品质的主流趋势,已形成稳定需求场景,短期内无直接替代形态。虽传统家电或单一智能设备可能分流部分基础需求,但无法实现全屋互联的核心价值。此外,新兴生活方式对需求的间接影响尚未形成规模,对行业的替代风险较小。
下游客户议价能力较强。个人消费者群体分散但选择空间广阔,对产品价格和体验敏感度高;房地产企业、家装公司等B端客户采购批量大,倾向通过长期合作协议压低采购成本。同时,市场产品同质化加剧了客户的议价主动权,进一步压缩企业利润空间。
全屋智能行业供应商议价能力中等偏强。上游核心零部件(如高端芯片、传感器)和关键技术(如专用通信协议)多由少数企业主导,存在一定技术壁垒,其价格波动直接影响行业成本。但随着国内企业规模化采购推进和自主技术突破,对外部供应商的依赖度逐步降低,有效缓解了部分议价压力。
行业内竞争激烈且呈现差异化格局。华为、小米等科技巨头凭借生态优势占据较大市场份额,海尔、美的等传统家电企业依托渠道沉淀快速布局,欧瑞博、绿米联创等垂直企业则深耕细分领域形成特色优势。竞争焦点集中在技术创新、生态兼容性、性价比和渠道拓展,市场集中度虽逐步提升,但整体竞争仍处于白热化阶段。
根据以上分析,对各方面的竞争情况进行量化,5代表最大,0代表最小,全屋智能行业的竞争情况如下图所示:

更多本行业研究分析详见前瞻产业研究院《中国全屋智能行业市场前瞻与投资战略规划分析报告》
同时前瞻产业研究院还提供产业新赛道研究、投资可行性研究、产业规划、园区规划、产业招商、产业图谱、产业大数据、智慧招商系统、行业地位证明、IPO咨询/募投可研、专精特新小巨人申报、十五五规划等解决方案。如需转载引用本篇文章内容,请注明资料来源(前瞻产业研究院)。
更多深度行业分析尽在【前瞻经济学人APP】,还可以与500+经济学家/资深行业研究员交流互动。更多企业数据、企业资讯、企业发展情况尽在【企查猫APP】,性价比最高功能最全的企业查询平台。
广告、内容合作请点这里:寻求合作
咨询·服务

