重磅!2025年中国及31省市液压行业政策汇总及解读(全)
行业主要上市公司:恒立液压(601100);艾迪精密(603638);中航重机(600765);合锻智能(603011)等。
本文核心内容:中国液压行业政策;各省市液压行业政策;政策解读
1、政策历程图
从相关政策历程来看,当前我国液压行业主要以补齐基础零部件及元器件,推动液气密件等核心基础零部件发展为主。“十二五”规划时期,国家重点发展机械基础件,包括高压液压元件和大功率液力元件; “十三五”规划时期,国家重点研究液压元件与系统的先进数字化设计、高端液压件的结构优化设计等,重点发展各个领域的液压力件系统;“十四五”规划时期,国家着力推动加快液气密等基础零部件及元器件的发展,其性能稳定性、质量可靠性、使用寿命等指标均有所提升。

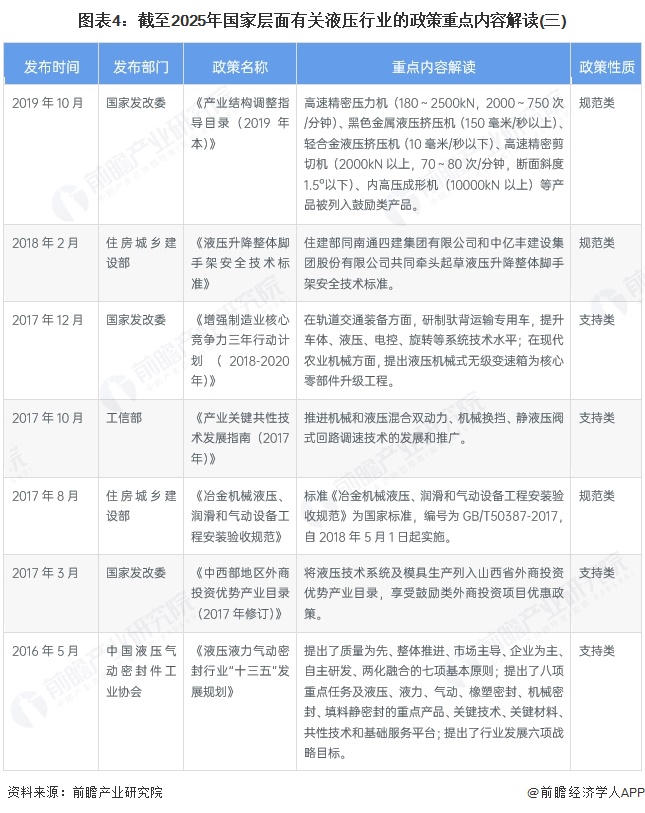
2、国家层面政策汇总及解读
——国家层面液压行业政策汇总
近年来,我国液压、气压动力机械及元件制造行业相关政策主要有《机械工业“十四五”发展纲要》、《液压液力气动密封行业“十四五”发展规划》,这些文件对液压、气压动力机械及元件制造行业做出了详尽的规划。



——《机械工业“十四五”发展纲要》解读
2021年6月,中国机械工业联合会发布《机械工业“十四五”发展纲要》,《纲要》中表明到“十四五”末期,我国机械工业在质量效益明显提升的基础上实现持续健康平稳发展,全行业工业增加值增速高于制造业增速,为保持制造业比重基本稳定做出贡献。创新能力显著增强,产业基础高级化、产业链现代化水平明显提高,产业结构更加优化,在全球价值链中的地位稳步提升。

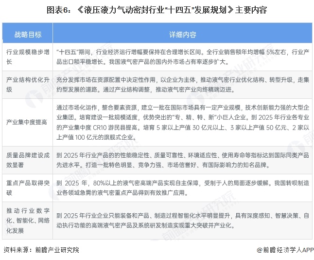
——《液压液力气动密封行业“十四五”发展规划》解读
《液压液力气动密封行业“十四五”发展规划纲要》明确指出,到十四五末,80%以上的高端液压气动密封元(器)件及系统实现自主保障,受制于人的局面明显缓解,装备工业领域急需的液压气动密封元(器)件及系统得到广泛的推广应用。电子元件制造业中,各省市将增强电子元件技术创新、打造电子产业集群以及推广电子元件在5G、云计算方面的应用作为重点。其具体规划如下:

3、各省市层面的政策汇总及解读
——31省市液压行业政策汇总
从各个省市对液压发展政策来看,近年来各个省份以推动发展高端液压系统,加快发展液力系统为主。山西、宁夏、河北、山西、江苏等省份均发布了与液压器件相关的“十四五”政策,落实“十四五”器件的发展目标。






——31省市液压行业发展目标解读
十四五期间,不同省份对该省液压行业的发展都有所布局,其中黑龙江主要发展采煤产业的液压系统,广东主要发展海工装备产业的液压系统及核心部件,甘肃主要完善风电装备制造产业的液压机械自动化设备核心部件,河北省发展航空领域的液压件等配套体系,山西省则重点发展大型矿用液压挖掘机等高端主机装备。不同省份根据自身产业优势发展对应的液压系统及核心部件。

更多本行业研究分析详见前瞻产业研究院《全球及中国液压产业发展前景与投资战略规划分析报告》
同时前瞻产业研究院还提供产业新赛道研究、投资可行性研究、产业规划、园区规划、产业招商、产业图谱、产业大数据、智慧招商系统、行业地位证明、IPO咨询/募投可研、专精特新小巨人申报、十五五规划等解决方案。如需转载引用本篇文章内容,请注明资料来源(前瞻产业研究院)。
更多深度行业分析尽在【前瞻经济学人APP】,还可以与500+经济学家/资深行业研究员交流互动。更多企业数据、企业资讯、企业发展情况尽在【企查猫APP】,性价比最高功能最全的企业查询平台。
广告、内容合作请点这里:寻求合作
咨询·服务

