预见2025:《2025年中国量子精密测量行业全景图谱》(附市场规模、竞争格局和发展趋势等)
行业主要上市公司:国盾量子(688027.SH);天奥电子(002935.SZ);中国船舶(600150.SH);西部超导(688122.SH);光韵达(300227.SZ);国睿科技(600562.SH)等
本文核心数据:中国量子精密测量市场规模;中国量子精密测量竞争格局
行业概况
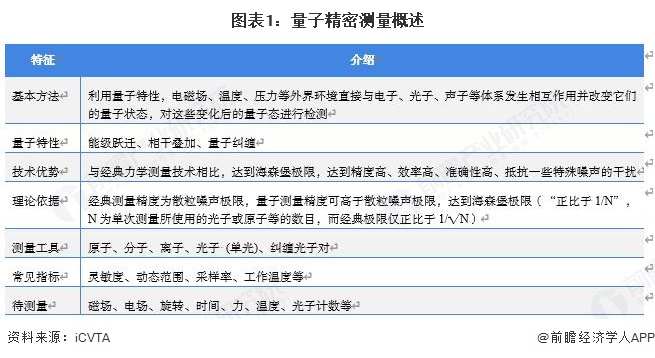
1、 概述及分类
量子精密测量主要是利用量子状态对环境的高度敏感,提升对时间、位置、加速度、电磁场等物理量的测量精度,涉及的方向和领域相对较多,具有应用场景丰富、产业化前景明确等优势。但由于不同物理量的量子传感器成熟度存在差异,产业进入多元化发展周期。
量子精密测量的基本原理是:外界的电磁场、温度、压力等物理量因素会改变电子、光子、声子等微观粒子的量子态,对这些变化后的量子态进行测量,从而实现对外界物理量的测量。

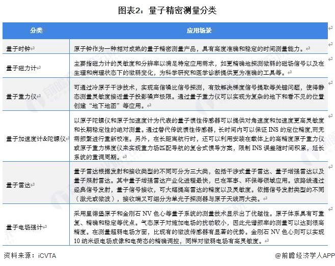
当前,量子精密测量领域呈现多样性和分散性。各领域发展路线多元,已有量子时钟、量子磁力计、量子重力仪、量子加速度计&陀螺仪、量子雷达、量子电场强计等细分产品领域。


2、产业链剖析:产业生态尚在发展中
量子精密测量领域的产品和技术种类较多,产业生态尚在发展中,但微波原子钟、SQUID磁力计、冷原子重力干涉仪、原子力显微镜、电子顺磁共振波谱仪等相对成熟的产品其细分行业产业链已清晰;其他已在实验室完成原型机或逐步商业化的产品其产业链也已逐渐清晰。
产业链上游为技术层,提供可为量子系统使用的激光、低温设备、测控线路器件仪器、磁体/超导磁体、真空系统、激光器、单光子探测器以及材料等。产业链中游主要是对上游产品进行一定的集成,以及开发与产品配套的软件或系统,提供整体解决方案,主要产品为时间测量设备、惯性测量设备、磁力测量设备、重力测量设备、目标识别设备等。产业链下游为应用方,即中游产品或技术的采购方,主要应用领域为卫星导航、军事国防、医疗、通信和科学研究机构等。

目前,产业链上游基本为美国、英国、德国、日本的企业,中国企业较少,中国企业有提供低温设备的中船鹏力超低温,提供磁体/超导磁体的西部超导,提供真空系统的力美特真空技术等等。产业链中游主要为量子时钟、量子磁测量、量子重力测量、量子目标识别仪器设备等的供应商。产品为原子钟(微波钟、光钟)、量子磁力计(SQUID/OPM/SERF/NV色心)、冷原子干涉重力仪、陀螺仪、加速度计、原子力显微镜、电子顺磁共振波谱仪、量子雷达等。天奥电子、华信泰、中微达信、星汉时空、感知未来等中国企业为时间测量设备供应商,国盾量子、中科酷原等为重力测量设备供应商。产业链下游中,各个应用领域参与企业及院校颇多,其中卫星导航领域应用方主要为全球定位系统(GPS)、俄罗斯格洛纳斯卫星导航系统(GLONASS)、中国北斗卫星导航系统(BDS)、欧盟伽利略卫星导航系统(GSNS)。

行业发展历程:进入应用拓展黄金时代
量子精密测量的发展始于20世纪初量子力学的建立,普朗克、爱因斯坦等科学家的理论探索奠定了基础,20世纪40年代原子钟的研制开启实用化进程,我国也于60年代成功研制首台原子钟。20世纪60年代至2015年为技术突破期,原子钟、核磁共振等设备成熟度持续提升,2015年杜江峰团队的单蛋白质分子电子顺磁共振谱成果引发全球关注。2016年国仪量子成立后,行业迈入产业发展阶段,多款国产量子测量仪器相继问世,但市场应用尚浅。2025年作为“国际量子科技年”,标志着行业进入应用拓展黄金时代,全球首套特高压直流量子电流传感器落地,量子设备在矿产勘探等领域实现突破。如今,时频、磁场测量进入成熟期,重力与惯性测量加速工程化,温度与压力测量崭露头角,在航天、半导体、能源等战略领域的价值持续释放,形成从理论到应用、从实验室到产业化的完整发展脉络。

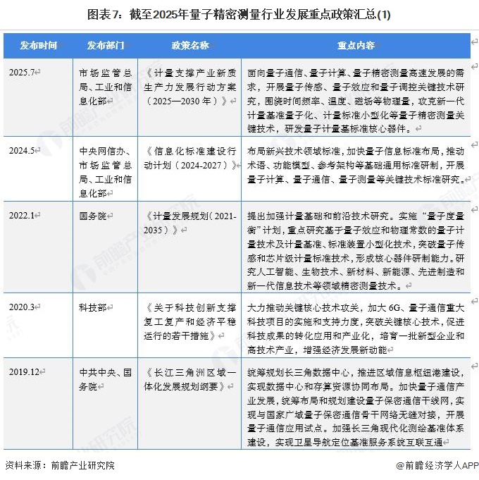
行业政策背景:国家与地方政策双支撑,量子精密测量发展基础坚实
近年来,国家积极推行相关政策,围绕时间频率、温度、磁场、电场、力学等物理量,攻克新一代计量基准量子化、计量标准小型化、量值传递扁平化等量子精密测量关键技术。截至2025年量子精密测量行业发展重点政策如下:


行业发展现状
1、市场规模迅速增长
根据iCVTA&K&光子盒数据,2019-2024年中国量子精密测量市场规模呈现迅速增长的趋势,2023年较2022年增长较为明显主要原因在于iCVTA&K&光子盒对于量子时钟、量子重力仪&梯度仪等细分领域的市场规模预期上调。2024年,中国量子精密测量市场规模为2.95亿美元,占全球市场规模的17.95%。

2、下游应用以军事国防为主
量子精密测量技术的核心价值在于其高精度和抗干扰性,这使其在国防、能源、医疗、通信等多个行业都具有极高的应用潜力。2024年,中国量子精密测量下游市场中,用于军事国防占比为59%,约为1.74亿美元。民用与科学研究均约为0.31亿美元。

行业竞争格局
1、 区域竞争:量子精密测量企业集中在北京和安徽
目前我国量子精密测量企业主要集中在北京和安徽等省份。北京作为我国的科技创新中心,拥有完善的产业链和丰富的应用场景。量子精密测量企业可以与上下游企业进行紧密合作,实现资源共享和优势互补。同时,北京的金融、科技服务等行业发达,能够为量子精密测量企业提供全方位的服务和支持。安徽合肥的“量子大道”已集聚了国盾量子、本源量子、国仪量子等超过30家量子科技企业,形成了覆盖量子通信、量子计算、量子测量等核心领域的产业生态圈。企业之间可以开展协同创新,共同推动量子精密测量技术的研发和应用。

2、 企业竞争:参与者竞争多元化
目前,中国量子精密测量市场仍处于亟待发展的阶段,众多企业参与量子精密测量研发、生产及使用的环节当中,竞争日益激烈。量子精密测量行业细分设备领域主要有量子时钟、量子重力仪、量子磁力计、量子雷达等等。其中,量子时钟参与竞争的企业主要有:天奥电子、中微达信、感知未来、华信泰、星汉时空等;量子重力仪参与竞争的企业主要有:国盾量子、中科酷原等;量子磁力计参与竞争的企业主要有:国盛量子、国仪量子、未磁科技、昕磁科技等;量子雷达参与竞争的企业主要有:国耀量子、国睿科技、光韵达等。

行业发展前景及趋势预测
1、 量子精密测量技术有望成为量子技术领域较快实现规模化产业落地的方向
量子精密测量技术作为量子信息技术的核心支柱之一,近年来在产业化方面取得了显著进展并展现出广阔前景。当前,该技术在时频、磁场、重力等细分领域已形成相对成熟的产业生态,全球范围内初创企业及相关配套供应商数量已逾百家,产业链覆盖上游核心元器件、中游整机设备制造以及下游多元化行业应用。然而,其产业化进程仍面临多重挑战:不同技术方向成熟度差异显著,部分领域尚处于实验室原型阶段;在成本控制、应用场景深度拓展以及提升市场认知与接受度方面仍需持续努力。技术发展趋势上,传感器小型化与集成化将加速其在智能制造、可穿戴设备等新兴场景的渗透,而跨学科、跨行业合作与持续的政策支持将共同催化商业化进程。总体而言,量子精密测量技术有望成为量子技术领域较快实现规模化产业落地的方向,引领由高精度测量需求驱动的产业变革。

2、2035年中国量子精密测量市场规模预计突破9亿美元
根据iCVTA&K&光子盒数据,2035年,随着量子精密测量市场的不断成熟和发展,全球产业规模升至44.97亿美元。在这一时期,中国份额显著增加到23.48%,前瞻预计2035年中国量子精密测量市场规模约为10.56亿美元。

更多本行业研究分析详见前瞻产业研究院《中国量子测量行业市场前瞻与投资策略分析报告》
同时前瞻产业研究院还提供产业新赛道研究、投资可行性研究、产业规划、园区规划、产业招商、产业图谱、产业大数据、智慧招商系统、行业地位证明、IPO咨询/募投可研、专精特新小巨人申报、十五五规划等解决方案。如需转载引用本篇文章内容,请注明资料来源(前瞻产业研究院)。
更多深度行业分析尽在【前瞻经济学人APP】,还可以与500+经济学家/资深行业研究员交流互动。更多企业数据、企业资讯、企业发展情况尽在【企查猫APP】,性价比最高功能最全的企业查询平台。
广告、内容合作请点这里:寻求合作
咨询·服务

