诺奖爆冷 医疗机器人临近风口
“分子机器”本次荣获诺贝尔化学奖,在很大程度上将会推动医疗机器人和模拟生命的发展。谈及医用机器人,早在1985年,美国洛杉矶医院的医生在Puma560工业机器人辅助下完成了神经外科脑部活检手术,这是首次将机器人技术运用于外科手术中。此后医疗机器人的发展出现了多种分支,大致可以分为手术机器人、康复机器人、护理机器人、救援机器人和转运机器人。具体情况如下:
医疗机器人的主要种类

资料来源:前瞻产业研究院整理
2016年4月,工信部、发改委、财政部等三部委联合印发了《机器人产业发展规划(2016-2020年)》。按照规划,未来几年的主要任务之一就是“促进服务机器人向更广领域发展。围绕助老助残、家庭服务、医疗康复、救援救灾、能源安全、公共安全、重大科学研究等领域,培育智慧生活、现代服务、特殊作业等方面的需求,重点发展消防救援机器人、手术机器人、智能型公共服务机器人、智能护理机器人等四种标志性产品,推进专业服务机器人实现系列化,个人/家庭服务机器人实现商品化。
随着国家利好政策的出台、政府医疗投入加大、医疗系统重组和人们对微创手术意识加强,未来医疗机器人市场的中心将逐渐往亚洲市场转移,中国作为亚洲最大的经济体,未来医疗机器人的发展前景可观。
相关资料显示,2004年,全球医疗机器人的销量为386台,到2014年,全球医用机器人的销量达到了1224台,期间年复合增速达到了12.2%。截至2016年1月,全球医疗机器人行业每年营收达到74.7亿美元,至2020年,医疗机器人规模有望达到114亿美元。其中,手术机器人占60%左右市场份额。
2010-2014年全球医疗机器人销量及销售额情况(单位:台,百万美元)

资料来源:IFR前瞻产业研究院整理
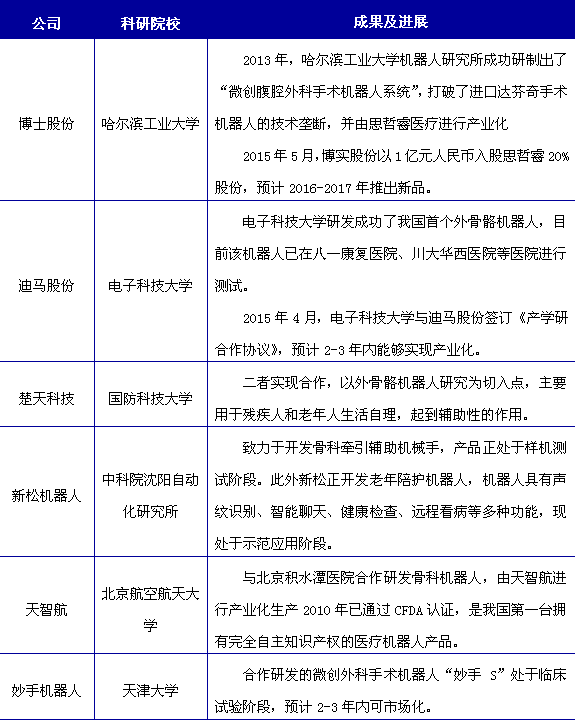
在商业化市场,目前发展的最成功的是达芬奇医疗机器人,在全球销售了超过3400台,中国拥有60台左右,主要分布在一线城市和大型医院。相较于国外医疗机器人行业的发展,国内医疗机器人的发展更多的是采用上市公司与科研院校合作的形式实现产业化。
国内上市公司与科研院校合作开展医疗机器人情况

资料来源:前瞻产业研究院整理
随着我国老龄化人口的增进,社会进入老龄化阶段,医疗行业将会迎来一轮新的增长高峰。截止2016年6月,我国医院数量达28261个,其中二级及以上医院数量为9855个(三级医院2155个,二级医院7700个)。假设未来我国二级以上综合医院的相关设施建设完全,预测未来二级及以上医院数量达1万所(不包括社区医院等),考虑到医疗机器人设备的单价在数十万至数百万之间,即使一所医院配一台设备,市场空间将达到百亿元以上,未来成长空间巨大。
广告、内容合作请点这里:寻求合作
咨询·服务
