Nature:张元豪团队揭示染色体外DNA中心促进癌症的分子机制

(图片来源:摄图网)
作者|xiaoxia 来源|生物世界(ID:ibioworld)
染色体外DNA(ecDNA)在人类癌细胞中普遍存在,通过基因扩增和改变基因调控来介导癌基因的高表达。基因诱导一般涉及顺式调控元件,它们接触并激活同一染色体上的基因。
编码癌基因的ecDNA是癌症基因组的普遍特征。ecDNA是共价闭合的双链,大小从100kb到几兆碱基不等。因为缺乏着丝粒,故ecDNA在细胞分裂过程中被随机分隔到子细胞,因此也可作为某些染色体扩增的前体。ecDNA在细胞分裂期间或DNA损伤后会相互聚集,目前对ecDNA聚集后产生的的生物学后果了解甚少。
2021年11月24日,斯坦福大学张元豪(Howard Chang)教授团队在 Nature 发表了题为:ecDNA hubs drive cooperative intermolecular oncogene expression 的研究论文。
该研究发现,ecDNA的局部聚集促进了新的分子间增强子-基因相互作用和癌基因过表达。并发现与蛋白质相连的ecDNA中心(ecDNA hubs)能够实现分子间转录调控,并可以作为致癌基因功能和协同进化的单位,也可以作为癌症治疗的潜在靶点。未来的研究可能会发现在各种癌症类型中介导ecDNA转录活性的蛋白质,并可将其作为潜在的治疗靶点。

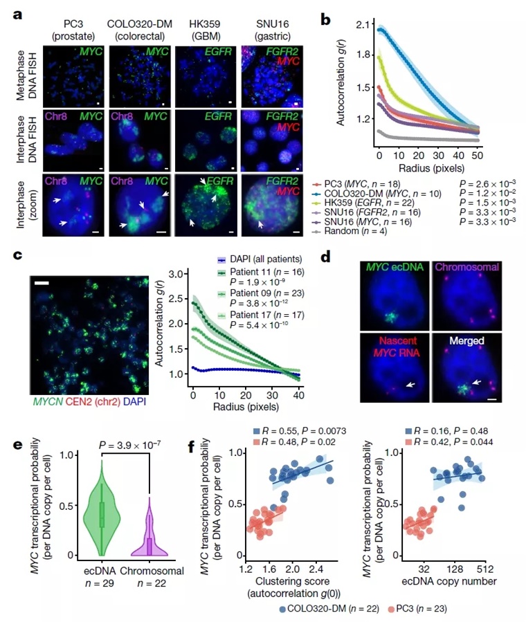
为了了解间期细胞核中的ecDNA的聚集点,该研究团队通过DNA荧光原位杂交(FISH)去观察。在该研究团队评估的所有ecDNA阳性癌细胞中,ecDNA荧光原位杂交局部集中在间期细胞核中,这表明ecDNA彼此强烈聚集,研究团队称之为ecDNA中心。结果表明,在具有不同癌基因扩增的各种癌症类型和原发性肿瘤中均存在ecDNA聚集。

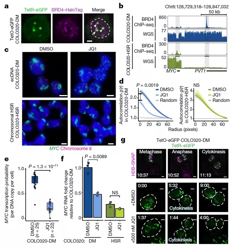
癌基因MYC的两侧是由组蛋白H3乙酰化赖氨酸27(H3K27ac)和末端外结构域蛋白如BRD4为标记的超级增强因子。为了检查活细胞中的MYC ecDNA,研究团队在结直肠癌细胞系(COLO320-DM)细胞中MYC ecDNA中插入了Tet-operator(TetO)阵列,并用Tet-eGFP标记了ecDNA,来尽量减少GFP二聚化。活细胞成像显示有多个动态核病灶,对应于聚集的ecDNA。内源性BRD4的表位标记显示,BRD4在TetO标记的ecDNA中心高度富集。通过对H3K27ac和BRD4进行测序和染色质免疫沉淀来分析染色质,结果表明标记活性H3K27ac的ecDNA实际上也被BRD4占据。

为了将ecDNA结构与MYC转录调控联系起来,研究团队使用五种正交方法重建了等基因结直肠癌细胞系(COLO320-DM)的ecDNA,并研究了目前已知的组装的最大的ecDNA结构。研究团队在COLO320-DM细胞中观察到了浆细胞瘤转化迁移基因1(PVT1)启动子处的强BRD4结合,但在COLO320-DM ecDNA细胞中未观察到。又因为PVT1启动子能被MYC激活,研究团队假设PVT1-MYC融合可实现MYC表达的正反馈,避免PVT1和MYC启动子之间的过度表达,但在几种人类癌症中观察到PVT1重排和基因融合并驱动基因过度表达。

接下来,该研究团队研究了分子间增强子-基因相互作用是否可以精确定位和干扰。该研究团队以人胃癌细胞系SNU16为研究对象,该细胞系包含两种不同的ecDNA类型:来自8号和11号染色体的MYC扩增子和来自10号染色体的成纤维细胞生长因子受体2(FGFR2)扩增子。H3K27ac的染色质免疫沉淀和测序显示FGFR2和MYC ecDNA之间存在分子间接触,并富集了焦点相互作用。CRISPR干扰(CRISPRi)靶向候选调控元件确定了与MYC或FGFR2在顺式和反式表达相关的功能元件。作为阳性对照,MYC和FGFR2启动子的CRISPR干扰会显著降低相应的基因表达。FGFR2启动子的基因敲除对MYC表达无影响,表明FGFR2蛋白下调不影响MYC表达。
最后,该研究团队在FGFR2 ecDNA上鉴定了五种能反式激活MYC的增强子,但没有鉴定出能激活FGFR2的MYC ecDNA增强子。该研究团队通过DNA FISH和体外CRISPR干扰验证了FGFR2反式增强子在98–100%的ecDNA分子上未与MYC基因共价连接。MYC启动子的CRISPR干扰降低了MYC和FGFR2的表达,表明MYC蛋白可能作为FGFR2的转录激活因子。这些数据表明,FGFR2和MYC ecDNA已被共同选择,因此两个扩增子上的增强子可协同激活MYC表达。MYC蛋白继而激活FGFR2表达。顺式和反式调节元件之间几乎没有重叠,表明分子间增强子元件是直接修饰反式中的基因表达,而不是通过下游效应。

综上所述,ecDNA的局部聚集促进了新的分子间增强子-基因相互作用和癌基因过表达。并发现与蛋白质相连的ecDNA中心能够实现分子间转录调控,并可以作为致癌基因功能和协同进化的单位,也可以作为癌症治疗的潜在靶点。未来的研究可能会发现在各种癌症类型中介导ecDNA转录活性的蛋白质,并可将其作为潜在的治疗靶点。

张元豪,斯坦福大学教授,HHMI研究员,美国国家科学院院士,美国艺术与科学院院士
论文链接:
https://www.nature.com/articles/s41586-021-04116-8
编者按:本文转载自微信公众号:生物世界(ID:ibioworld),作者 :xiaoxia
广告、内容合作请点这里:寻求合作
咨询·服务
