重磅:《“一带一路”职业教育发展报告》正式发布!
编者按:本文转载自微信公众号:职教邦(ID:zhijiaobang)
11月19-20日,以“开放·合作·共赢——共同构建人类技能共同体”为主题的2021年“一带一路”职业教育国际研讨会,在北京、深圳两地连线开启。会上,《“一带一路”职业教育发展报告》正式发布。该报告由中国职业技术教育学会、中国职业技术教育学会外语教育工作委员会与北京外国语大学国际教育学院合作编写。
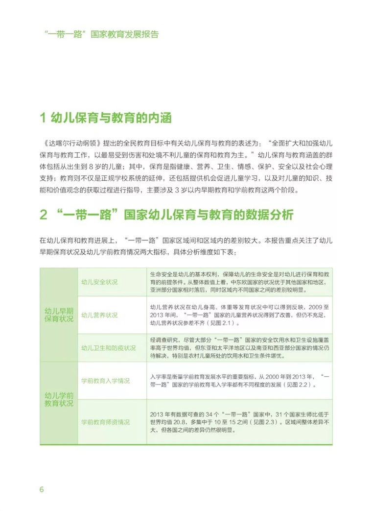
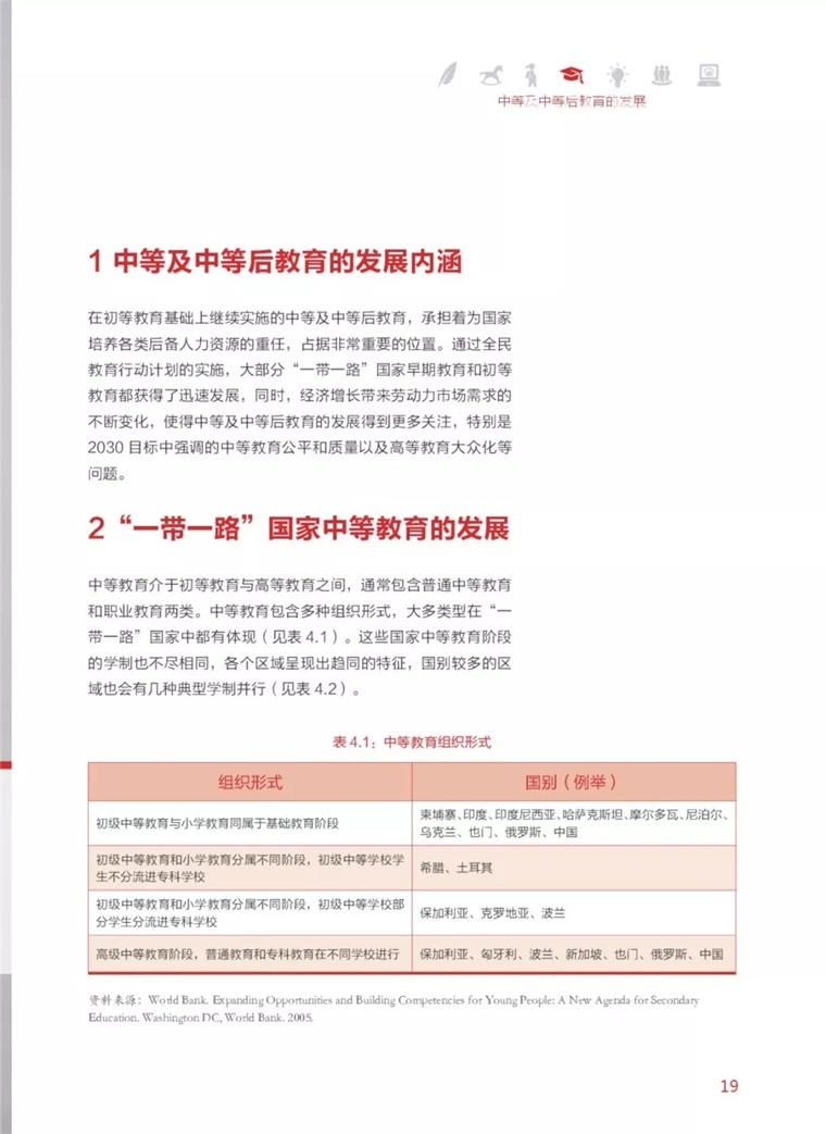
《“一带一路”国家教育发展报告》(摘要版)。该报告以联合国教科文组织和国际社会的《达喀尔行动纲领》(2000年)和《教育2030行动框架》(2015年)两份文件为参照框架,涵盖各级各类教育以及跨领域的7大议题:幼儿保育与教育、普及初等教育、中等及中等后教育、青年与成人扫盲、教师队伍建设、性别平等和教育信息化。











































职业教育为世界经济发展提供大量高素质技术技能人才,已成为世界各国应对未来变革的重要战略选择。近年来,党中央、国务院进一步提高职业教育的重视程度,并就职业教育国际合作问题提出一系列重要论述,要求职业教育坚持扎根中国、融通中外,通过提升中外合作办学水平、拓展中外合作交流平台、讲好中国故事、贡献中国智慧。全国各地职教战线与“走出去”企业紧密结合,真抓实干、改革创新,形成了一批可复制可推广的职业教育国际合作新成果,积累了丰富的理论与实践经验。在此背景之下,《“一带一路”职业教育发展报告》应运而生。
广告、内容合作请点这里:寻求合作
咨询·服务
