美国国家情报委员会2040全球趋势报告

译者|陈灼莹、田雪琪、蚁奔 来源|IPP评论(ID:IPP-REVIEW)
前言
欢迎阅读美国国家情报委员会第七版的全球趋势报告。自1997年以来,《全球趋势报告》每四年出版一次,评估影响美国未来20年战略环境的主要趋势和不确定性。
《全球趋势报告》旨在为每届美国政府的决策者在制定国家安全战略和驾驭不确定的未来时提供一个分析框架。我们的目标不是提供一个关于2040年世界的具体预测;相反,我们希望帮助决策者和美国公民看到视野之外可能发生的事情,并为一系列可能的未来做好准备。
每一版《全球趋势报告》的作者都是基于国家情报委员会制定的研究方法进行分析。这一过程包括许多步骤:审查和评价以前版本的《全球趋势报告》并吸取教训;广泛咨询、收集数据和委托研究;综合、提纲和起草;并征求内部和外部的反馈,提高预测可靠性。
该项目的一个核心组成部分是我们与安全门外世界的对话。我们从与各学科受人尊敬的学者和研究人员的对话中受益匪浅,我们的研究以最新的理论和数据为基础。我们还扩大联系,听取不同意见,从华盛顿特区的高中生,到非洲的公民社会组织,到亚洲的商业领袖,到欧洲和亚洲的有远见的实践者,到南美的环保组织,都会为我们提供新想法和专业知识,挑战我们的假设,帮助我们识别偏见和盲点。
如此广度和规模的项目的关键挑战之一是如何将所有分析组织成一个连贯、完整和前瞻性的故事。我们围绕两个核心组织原则构建了这份报告:识别和评估正在塑造未来战略环境的广泛力量,然后探讨民众和领导人将如何对这些力量采取行动和做出反应。
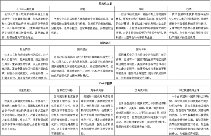
基于这些原则,本报告分为三部分。第一部分,我们探讨四个核心领域的结构性力量:人口、环境、经济和技术。我们之所以选择这些领域,是因为它们是塑造未来动态的基础,在范围上相对普遍,也因为我们可以基于现有的数据和证据,以合理的信心程度提供预测。
第二部分研究了这些结构性力量如何与其他因素相互作用,并在三个分析层次上影响新出现的动态:个人和社会、国家、国际体系。本部分的分析涉及更高程度的不确定性,因为人类未来做出的选择具有可变性。我们专注于识别和描述每个层次上出现的关键动态,包括驱动它们的因素以及它们如何随着时间的推移而发展。
第三部分确定了几个关键的不确定因素,并利用这些因素为2040年的世界创造了五种未来情景。这些设想并不是为了进行预测,而是为了扩大可能性的范围,探索结构性力量、新兴动力和关键的不确定性纽带如何发挥作用。
探索未来趋势的另一个挑战是哪些问题需要涵盖和强调,哪些问题需要忽略。我们关注的是可能在几十年内塑造社区、国家和国际体系的全球长期趋势和动态,并将其放在更宏观的背景下呈现。
我们知道未来总会以我们无法预见的方式展开。尽管《全球趋势报告》的预测比大多数情报评估更强,但我们依赖的是美国情报分析技术的基本原理:我们以数据为基础构建论据,并给予适当的警告;我们展示我们的工作,解释我们知道什么和不知道什么;我们考虑其他假设,以及我们可能是错的;我们不提倡政策立场或偏好。《全球趋势报告》反映了国家情报委员会对这些未来趋势的看法;它并不代表美国情报界的官方观点,也不代表美国的政策。
我们很自豪地公开发表这份报告,供世界各地的读者阅读和思考。我们希望它能成为一种有用的资源,并引发我们对共同未来的对话。
最后,感谢国家情报委员会和情报机构的同事们,他们参加了这一了解世界、探索未来的过程。
美国国家情报委员会战略未来小组
2021年3月
简介
在过去的一年中,新冠疫情大流行提醒我们世界的脆弱性和高度相互依赖的内在风险。未来几年和几十年里,世界将面临更为严峻的全球性挑战,从疾病到气候变化,再到新技术和金融危机带来的破坏。这些挑战将反复考验社区、国家和国际体系的弹性和适应性,这些挑战往往超过现有体系和治理模式的能力。挑战和应对能力之间的这种不平衡未来很可能会增加并产生更大的争论。
在这个竞争日益激烈的世界里,随着人们基于已确立的和新兴的身份认同,与志同道合的群体寻求安全,社区越来越分裂;所有国家都在努力满足更互联、更城市化人口的需求和期望;国际体系在一定程度上受到中国崛起的挑战,而且由于国家和非国家行为者利用新的权力来源,侵蚀了过去几十年来稳定的国际规范,冲突的风险也更大。然而,这些动态并不是永久不变的,我们设想2040年的世界会有多种可能的情景——从民主复兴到全球合作转型——这取决于这些动态因素如何相互作用,以及人类在这一过程中所做出的选择。
本报告共有五个主题,是支撑本文的基础。
1. 全球挑战
首先,2040年人类共同的全球挑战,如气候变化、疾病、金融危机和技术颠覆,可能会更加频繁和强烈地在每个地区和国家都显现出来。这些挑战将对国家和社会产生广泛的压力,也可能是灾难性的冲击。新冠大流行是第二次世界大战以来最严重、最单一的全球动荡,对健康、经济、政治和安全的影响将在未来数年逐渐显现。
气候变化和环境退化的影响可能加剧贫穷国家的粮食和水的不安全,增加移民移徙,引发新的健康挑战,并破坏生物多样性。新技术的出现和传播将会越来越快,扰乱工作、行业、社区、权力的本质及其对人类的意义。全球移民的持续压力——截至2020年,超过2.7亿人移民到别国,比2000年多出1亿人。这意味着移民来源国和移民目的地国都面临管理移民流动的压力。这些挑战将相互交织,接踵而来,包括以难以预料的方式。国家安全不仅需要防御军事威胁,还需要抵御这些共同的全球挑战。
2. 分离破碎
其次,解决这些跨国挑战的难度,一定程度上是由于社区、国家和国际体系内部日益分化。自相矛盾的是,随着世界通过通信技术、贸易和人员流动变得更加联系在一起,人与人之间,国家与国家之间却变得更加分裂。高度互联的信息环境、更大的城市化进程和相互依存的经济意味着日常生活的大部分方面,包括财政、健康和住房,将一直保持更紧密的联系。2018年,物联网设备有100亿台,预计到2025年将达到640亿台,到2040年可能达到数万亿台,所有设备都是实时监控的。这种互联互通将有助于提高效率、便利程度和生活水平,但它也会在核心价值观等社会各个层面制造和加剧紧张局势,也会被用来控制特定的人群。
此外,人们可能会被信息孤岛所吸引,信息孤岛由观点相似的人组成,它会大大强化人们观点的极端化。同时,随着经济和生产网络的转移和多样化,全球化可能会持续下去,但也会发生变化。这些力量共同预示着一个不可分割但又朝着不同方向分裂的世界。
3. 不平衡
跨国挑战的规模以及碎片化的新影响正在超过现有系统和结构的能力,突出了第三个主题:不平衡。挑战和应对之间越来越不匹配。现有的国际体系在应对复杂的全球挑战方面难以发挥作用。新冠大流行是一个鲜明的例子,说明了公共卫生领域国际协调的薄弱,以及现有机构、资金水平和未来挑战之间的不匹配。人们的需求与政府和企业所能提供的服务之间存在不断扩大的差距。由于这些不平衡,旧的秩序——从制度到规范再到治理类型——受到了约束,在某些情况下甚至遭到了侵蚀。各个层面的行动者都在努力就如何构建文明的新模式达成一致。
4. 竞争
不平衡加剧的一个关键后果是社区、国家和国际社会内部的争论加剧。这包括在社会、国家和国际层面上不断加剧的紧张、分裂和竞争。许多社会在身份归属上日益分裂,面临更大的分裂风险。社会和政府之间的关系将持续紧张,因为国家难以满足人口不断增长的需求。其结果是,国家内部的政治可能变得更加不稳定和有争议,任何地区、意识形态或治理体系似乎都无法幸免或找到答案。在国际层面上,中国对美国和西方主导的国际体系的挑战将使地缘政治环境更具竞争性。各大国正在争先恐后地制定和开发新的规则。这场竞争正在信息、媒体、贸易和技术创新等领域展开。
5. 适应
最后,适应将是世界上所有行动者的当务之急和主要优势来源。例如,气候变化将迫使几乎所有国家和社会适应全球变暖。有些措施既便宜又简单,如恢复红树林或增加雨水储存;另一些则很复杂,比如建造大量的海堤和规划大量人口迁移。人口结构的变化也需要广泛的适应。中国、日本、韩国等人口高度老龄化的国家,以及移民增加的欧洲,在缺乏适应性战略的情况下,经济增长将面临制约。
技术将是通过适应获得优势的关键途径。例如,能够利用人工智能提高生产率的国家将拥有更大的经济机会,使政府能够提供更多服务,减少国家债务,为人口老龄化的部分成本提供资金,并帮助一些新兴国家避免中等收入陷阱。人工智能等技术带来的好处将在各国内部和各国之间不均衡地分配,加剧不平等。最有效的国家可能是那些能够就集体行动建立社会共识和信任,并利用非国家行动者的相关专业知识、能力和关系来补充国家能力的国家。

人口、环境、经济和技术的趋势正在奠定和构建我们未来世界的边界。在某些地区,这些趋势正变得更加强烈,例如气候变化、人口城市化以及新技术的出现,其他领域的趋势则更加不确定。尽管各种因素的混合可能会改变这一轨迹,但这些趋势很可能让人类发展和经济增长放缓,甚至在某些领域出现逆转。这些趋势的融合将为创新提供机会,但也会让一些国家难以适应。即使是明显的进步,如新兴技术,也将扰乱许多人的生活,使他们感到不安。
随着全球人口增长放缓和世界迅速老龄化,未来20年最确定的趋势将是人口结构的重大变化。欧洲和东亚将快速老龄化,并面临人口萎缩的问题,这将给经济增长带来压力。相比之下,拉丁美洲、南亚、中东和北非的一些发展中国家受益于更多的适龄人口,如果再加上基础设施和劳动技能的改善,将获得人口红利的机会。
在过去几十年里,人类发展,包括健康、教育和家庭繁荣,每个地区都取得了历史性进步。许多国家将继续发展,维持这些成功。过去的改善主要集中在卫生、教育和减贫的基础上,但下一个发展阶段将更加困难,并面临新冠疫情大流行、全球经济增长可能放缓、人口老龄化以及冲突和气候影响等不利因素。政府需要提供更多的教育和基础设施,以提高不断壮大的城市中产阶级生产力。由于一些国家能够应对这些挑战,而另一些国家则没有,全球人口趋势的变化几乎肯定会在未来20年加剧国家内部和国家之间的经济差距,并带来更多的移民压力。
在环境方面,气候变化的影响可能在未来20年,特别是21世纪30年代加剧——更多的极端干旱和风暴、冰川和冰盖融化、气温上升导致的海平面上升等。它将对发展中国家和较贫穷地区产生影响,并与环境退化交织在一起,造成新的脆弱性,加剧经济繁荣、粮食、水、健康和能源安全的风险。政府、社会和私营部门可能扩大适应措施以应对威胁,但这些措施不太可能均匀分布。关于如何实现温室气体净零排放的争论将愈积愈多。
在未来20年里,全球经济发展趋势包括:不断增加的国家债务、更加复杂的贸易环境和新的就业中断,都可能会影响国家内部和国家之间的状况。许多政府可能会发现,在应对更大的债务负担、多样化的交易规则和影响更强大的企业行为体时,它们的灵活性有所降低。大型互联网平台公司可以推动持续的贸易全球化,帮助较小的公司成长并进入国际市场。这些强大的平台型公司可能会试图在政治和社会领域施加影响,这可能导致政府对这些平台施加新限制。
亚洲经济体似乎至少能在2030年之前维持长达几十年的连续增长,不过增长速度可能会放缓。它们不太可能达到美国和欧洲等现有发达经济体的人均国内生产总值。生产增长率仍然是一个关键变量;增长率的提高可以缓解经济、人类发展等多个挑战。
新技术可能减轻气候变化和疾病带来的问题,但也可能造成新的挑战,如失业。在世界范围内,新技术正在以前所未有的速度出现、使用、传播,然后被丢弃,新的创新中心正在涌现。在未来20年,技术发展的速度可能会更快,改变一系列的人类经验和能力,同时也在社会、行业、国家内部和国家之间制造新的紧张和混乱。国家和非国家竞争对手将争夺科技领域的领导地位,这可能会对经济、军事和社会安全产生连锁影响。
新兴动力
上述结构性力量,连同其他因素,将在社会、国家和国际体系层面相互交叉和相互作用,为社区、机构、公司和政府创造机遇和挑战。这些互动也可能产生冷战以来从未见过的争论,反映不同的意识形态应对新挑战的不同看法。
在社会层面,人们在经济、文化和政治问题的分裂日益加剧。几十年来,社会发展极大改善了人民生活,提高了人民对更美好未来的期望。随着这些趋势趋于稳定,并与快速技术变化相结合,全球很大一部分人对无法满足他们需求的机构和政府越来越不满。出于社区和安全的考虑,人们倾向于与志同道合的群体加强密切联系,这些群体基于种族、宗教和文化身份相似,以及围绕利益和事业,如环境主义形成。新出现的多样化身份忠诚,加上孤岛式的信息环境,正在暴露并加剧国家内部的裂痕,加剧动荡。
在国家层面,由于公众需求和期望与政府的能力和意愿之间的差距越来越大,社会和政府之间的关系都可能面临持续紧张。每个地区的人民都越来越有能力、有动力去鼓动实现他们喜欢的社会和政治目标,并向政府提出更多要求。与此同时,人们的权力越来越大,要求更多,政府也面临着新挑战和更有限资源带来的压力。这一日益扩大的差距预示着更多的政治动荡、民主侵蚀以及替代治理提供者角色的扩大。随着时间的推移,这些动态可能会为治理方式的重大转变打开大门。
在国际层面,没有一个国家能在所有领域占据主导地位,更广泛的行为体将竞相塑造国际体系,实现更狭隘的目标。军事力量、人口结构、经济增长、环境和技术,以及治理模式的分歧,可能会进一步加剧中国与美西方之间的竞争。相互竞争的大国将竞相塑造全球规范、规则和机构,地区大国和非国家行为体可能在大国不关注的问题上施加更大的影响力和领导作用。高度多样化的互动很可能产生一个更容易发生冲突和动荡的地缘政治环境,破坏全球多边主义,并扩大跨国挑战与应对挑战的机制安排间的不匹配。
2040年的可能前景
人类对这些核心驱动力和新兴动力的反应将决定未来20年世界的演变。在关于未来的许多不确定因素中,我们探讨了三个关键问题,这些问题涉及特定地区和国家的情况,以及将影响全球环境的人口和领导人的政策选择。从这些问题出发,我们为2040年的另一个世界构建了五个场景。
• 日益迫近的全球挑战有多严重?
• 国家和非国家行为体如何参与世界事务,包括参与的重点和类型?
• 最后,国家对未来的优先考虑是什么?
可能场景一:民主的复兴。2040年的世界将处于美国及其盟友领导的开放民主的复兴中。美国和其他民主社会伙伴关系推动的快速技术进步,正在改变全球经济,提高收入,改善全球数百万人的生活质量。经济增长和技术成就使我们能够应对全球挑战,缓和社会分裂,并恢复公众对民主机构的信任。相比之下,俄罗斯等国多年来不断加强的社会控制和监控扼杀了创新,俄罗斯等国领先的科学家和企业家纷纷到美国和欧洲寻求庇护。
可能场景二:世界权力转移。2040年的国际体系没有方向、混乱、不稳定,国际规则和机构在很大程度上被一些新兴大国、地区参与者和非国家行为体忽视。经合组织国家饱受经济增长放缓、社会分化扩大和政治瘫痪的困扰。中国正扩大其国际影响力,特别是在亚洲,但中国缺乏承担全球领导地位的意愿和军事力量,导致许多全球性挑战,如气候变化和发展中国家的不稳定,基本上没有得到解决。
可能场景三:竞争式共存。美国和中国优先考虑经济增长并恢复了强劲的贸易关系,但这种经济上的相互依赖同时,两国在政治影响力、治理模式、技术主导地位进行竞争。大规模战争的风险很低,国际合作和技术创新使全球问题对发达经济体而言是短期内可控的,但长期来看,气候挑战依然存在。
可能场景四:孤岛式分裂。世界被分割成几个不同规模和实力的经济和安全集团,以美国、中国、欧盟、俄罗斯和一些地区强国为中心,这些集团专注于自给自足和防御。信息在独立的网络主权飞地内流动,供应链被重新定位,国际贸易被打乱。脆弱的发展中国家被夹在中间,有些国家濒临成为失败国家。
可能场景五:中欧联盟领导全球。一个由欧盟和中国领导的全球联盟,与非政府组织和恢复活力的多边机构合作,正在实施影响深远的变革,以应对气候变化、资源枯竭、全球粮食灾难。富裕国家开始帮助贫穷国家应对危机,然后通过广泛的援助计划和先进能源技术的转让向低碳经济转型。
疫情因素:不断扩大的不确定性
2020年出现的新冠大流行,已经在世界各地造成严重破坏,截至2021年初,250多万人死于新冠疫情,大量的家庭和社区被摧毁,国家内部和国家之间的经济和政治联系被切断。以前版本的《全球趋势报告》预测了新疾病的可能性,甚至设想了大流行的情景,但我们对其破坏的广度和深度缺乏全面了解。新冠病毒病动摇了长期以来有关韧性和适应能力的假设,并为经济、治理、地缘政治和技术带来了新的不确定性。
为了理解和评估这场危机的影响,我们审查和辩论了一系列与全球关键趋势相关的假设和评估。我们提出了一系列问题:哪些趋势将持续下去,哪些趋势由于大流行正在加速或减缓,我们可能在哪些方面经历根本的系统性转变?这种破坏是暂时的,还是会释放新的力量来塑造未来?就像2001年“9·11恐怖袭击事件”一样,新冠大流行很可能带来一些变化,并改变我们在国内和国际生活、工作和治理方式。然而,这一系列问题将有多宏大非常值得商榷。
1. 加速的趋势
新冠疫情使全球健康和医疗保健问题凸显出来,暴露并在某些情况下扩大了社会裂痕,凸显了在获得医疗保健和基础设施方面的巨大差距,并中断了抗击其他疾病的努力。这一大流行病还突出了在卫生危机方面国际协调的弱点,以及现有机构和未来卫生挑战之间的不匹配。
催化经济趋势。封锁、隔离和关闭边界催化了一些已有的经济趋势,包括全球供应链的多样化、国家债务的增加和政府对经济的更多干预。发展中经济体的债务,将使发展中国家承受多年的压力。
强化民族主义和两极分化。民族主义和两极分化在许多国家呈上升趋势,特别是排他性民族主义。遏制和控制病毒的努力加强了全球的民族主义趋势,一些国家转向国内保护本国公民,还把责任推给边缘化群体。在许多国家,对疫情的应对引发了党派分歧和两极分化,各组织就最佳应对方式争论不休,并寻找替罪羊,指责他们传播病毒和应对迟缓。
加剧不平等。新冠疫情对低收入者造成的经济影响使他们进一步贫困。当疫情最终得到控制时,许多家庭可能会遭遇进一步挫折,特别是那些在服务部门或非正规就业的家庭。大流行暴露了国家内部和国家之间的数字鸿沟,同时推动了改善互联网接入的努力。
政府治理紧张。大流行正在使政府服务能力变得紧张,并加剧混乱和两极分化的信息环境,这种环境正在损害公众对政府的信心,特别是在开放社会中。
国际合作面临挑战。大流行暴露了世界卫生组织、联合国等国际机构的弱点和政治分歧,使各国开展多边合作、应对传染病和气候变化的能力和意愿受到质疑。世界卫生组织面临着巨大的资金困难和强制性监测制度抵制,正面临着近20年来最严重的冲击。然而,这场危机可能最终会促使更深层次的改革,标准化数据收集和共享,并建立新的公私伙伴关系。
提升非国家行为者的作用。从盖茨基金会到私营公司等非国家行为体,在疫苗研究或医疗用品大规模生产等方面都发挥了关键作用。非国家行为体将在未来的卫生危机中补充国家的行动,包括早期预警、治疗、数据共享和疫苗开发。
2. 减速的趋势
新冠疫情正在减缓并可能逆转人类发展方面的一些长期趋势,特别是在减少贫困和缩小性别不平等方面,尤其是非洲、拉丁美洲和南亚的减贫。抗击疫情的资源可能会消耗关键的财政、物资和人力资源,从而扭转多年来在防治疟疾、麻疹、小儿麻痹症和其他传染病方面取得的进展。
新冠可能以前所未有的方式使各地区团结在一起。尽管欧洲国家在危机初期对边境交通和关键医疗用品的出口实施了限制,但欧盟已经团结起来,采取了一项经济救援计划和其他紧急措施,这些措施可能会推动欧洲一体化项目向前发展。疫情还可能导致国家预算转向大流行应对和经济复苏,将部分国家的国防预算、对外援助和基础设施项目中的资金转移。
3. 问题多于答案
新冠大流行提醒我们,无论从长期还是短期来看,未来是不确定的。我们作为研究人员必须时刻保持警惕,经常挑战我们的假设,检查我们的偏见,并寻找变化的微弱信号。我们需要预料到意想不到的情况,并将这次疫情大流行的教训应用于我们的行业。
编者按:本文转载自微信公众号:IPP评论(ID:IPP-REVIEW),译者:陈灼莹、田雪琪、蚁奔
广告、内容合作请点这里:寻求合作
咨询·服务
