衰老可逆转!“乙酰辅酶A”或能续充人类寿命
作者|王木木 来源|生物探索(ID:biodiscover)
线粒体是能量代谢的工厂,也影响和调节着人类的寿命。线粒体功能下降会导致衰老,但是有趣的是,生命早期的轻度线粒体应激(线粒体在刺激下的适应性调节),线粒体产生的活性氧(ROS)又可能会延长寿命。
在线粒体中进行的三羧酸循环,是三大营养素(糖类、脂类、氨基酸)的最终代谢通路。这些营养素生物氧化后都会生成乙酰辅酶A(CoA),然后进入三羧酸循环进行降解,这个过程对维持呼吸和产生能量十分重要。

那么,代谢物乙酰辅酶A和衰老之间有什么联系?近日,发表在《Science Advances》的一篇名为“NuRD mediatesmitochondrial stress–induced longevity via chromatin remodeling in response toacetyl-CoA level”的文章,首次揭示了代谢物乙酰辅酶A能通过重塑染色体来影响衰老的进程。

Doi:10.1126/sciadv.abb2529
具体而言,该项研究发现,乙酰辅酶A(CoA)作为一种线粒体的关键信号可调节衰老。因为当CoA降低时,会启动组蛋白脱乙酰基酶复合物(NuRD)来给染色质进行加工(染色体重塑),从而引起衰老。而当添加营养恢复乙酰辅酶A的水平时,又能逆转寿命的减少。这些发现为延长人类寿命的研究奠定了重要的基础。
当某些改变给线粒体造成压力时,线粒体会启动线粒体非折叠蛋白反应(UPRmt)来保护机体,这一机制可用于维持线粒体内的蛋白质稳态。转录因子DVE-1(协助转录的蛋白因子)是胚胎发育和线粒体形态维持所必需的,也参与了UPRmt的信号传导。
因此,研究小组首先利用免疫沉淀与蛋白质谱分析了线粒体应激反应通路中重要的转录因子DVE-1和NuRD复合体之间的关系。结果发现,NuRD复合体在调节线粒体应激反应中起特定作用,线粒体应激还会导致NuRD复合体的在核中积累。

UPRmt信号转导中与DVE-1相关的NuRD(部分截图)

线粒体应激反应下的NuRD复合体亚基在细胞核内积累
之前的研究发现,线粒体应激可诱导秀丽隐杆线虫的肠细胞核整体的染色质重塑,而NuRD复合体又在染色质重塑中发挥着着作用。
因此,研究小组考察了野生型和NuRD突变型的动物中NuRD成分的变化对染色质结构的影响。结果发现,NuRD复合物是线粒体应激引起的染色质重塑所必需的。
那么,线粒体应激是如何引起NuRD诱导的染色质重塑的呢?接着,研究人员从线粒体应激时主要的代谢变化入手,考察了重要的代谢通路的参与者“乙酰辅酶A”对这些代谢信号的影响以及与NuRD诱导的染色体重塑之间的关系。
结果发现,降低线粒体电子传输链(ETC)的活性会影响线粒体呼吸功能,引起三羧酸循环(TCA)的参与者“乙酰辅酶A”的减少,从而导致组蛋白乙酰化减少和染色质重塑。

线粒体应激时乙酰辅酶A对染色质结构和NuRD复合体的影响(部分截图)
以上的结果引发了研究人员的思考,既然,乙酰辅酶A的变化会导致染色质重塑,NuRD复合物是由线粒体应激引起的染色质重塑所必需的。那么,乙酰辅酶A和NuRD复合物之间又有什么联系呢?
接下来,研究小组通过一系列的实验结果发现,乙酰辅酶A是代谢中间体,在秀丽隐杆线虫中通过NuRD复合体调节线粒体代谢状态和表观基因组。

乙酰辅酶A的减少会导致染色质结构改变(部分截图)
总结一下以上结果,简单来讲,乙酰辅酶A水平降低后,能通过诱导NuRD复合体调控组蛋白乙酰化水平来重塑染色质结构。但是,这怎么和衰老有联系了呢?
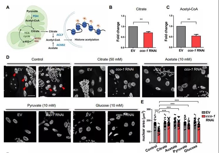
为了考察乙酰辅酶A影响衰老的机制,研究人员做了一个有趣的实验,通过补充营养(柠檬酸盐,乙酸盐,丙酮酸盐和葡萄糖)以恢复乙酰辅酶A水平,观察在线粒体应激状态下对动物寿命的影响。
结果令人惊讶:动物可以在发育过程中调节细胞代谢变化和膳食营养素的输入水平,从而形成染色质结构,留下持久的表观遗传学特征,最终决定了衰老的进程。

膳食营养素影响线粒体应激诱导的寿命
总之,这项研究发现,线粒体应激可引起乙酰辅酶A的降低,NuRD复合体感受到乙酰辅酶A水平下降后,会在细胞核内累积并重塑染色质结构,从而影响寿命。而这种影响可通过补充营养素来适当干预,这为利用营养代谢调控机体衰老的研究提供了一个全新的思路。
参考资料:
[1] NuRDmediates mitochondrial stress–induced longevity via chromatin remodeling inresponse
toacetyl-CoA level
[2] A systematic RNAiscreen identifies a critical role for mitochondria in C. elegans longevity
[3] The metabolic regulation of aging
编者按:本文转载自微信公众号:生物探索(ID:biodiscover),作者:王木木
广告、内容合作请点这里:寻求合作
咨询·服务
