53位中国一线男演员待播剧一览,35人处于空档期
本文来源微信公众号:娱乐产业(ID:yulechanye),作者:明月帆
演员阵容始终是电视剧产品的核心竞争力。大多数情况下,制作公司同平台就剧集价格进行博弈时,依然习惯于将演员阵容作为重要筹码,争取更高版权费用。这是为什么一度有演员敢张口要1.5亿片酬的原因,因为他们知道在制作公司眼里自己值比1.5亿更高的价钱。
“限薪令”和税务风波之后,电视剧行业发生了一些变化,制作公司不再心甘情愿为演员的天价片酬买单,转而起用性价比高的新人演员。天价演员有价无市,但也不愿轻易自降身价,大多在观望中保持“待机”状态,要么休假,要么上综艺,总之暂时不考虑拍戏。
梳理53位曾有过成功电视剧代表作的男演员近期演艺规划,不少人在2018年8月份之后选择了“休假”,不再有新的电视剧作品产出。

另有一些演员在自身原因与行业环境叠加影响下,舍弃小荧屏,转战大银幕,已经有一段时间没有展开电视剧拍摄计划。
2018年8月份是重要转折点
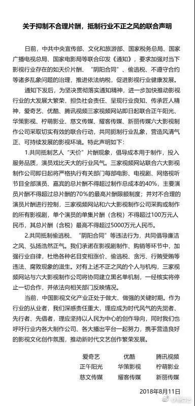
2018年8月份是一个重要的转折点。在这个月的第二个周末,三大网络视频平台联合六家头部影视制作公司发布《关于抑制不合理片酬,抵制行业不正之风的联合声明》,与早前总局强调的“限薪令”形成呼应,将限制明星天价片酬的问题推到舆论的风口浪尖。

在这之后,天价演员的不良风气稍稍收敛了一些,尽管中间不乏灰色空间可供操作,但至少明面上少有人再敢同从前一样嚣张地漫天要价。
与此同时,受到大环境影响,一些演员选择以静制动,用暂不拍戏的方式观望天价片酬问题的下一步进展。
在盘点的53位男演员中,刘昊然、霍建华、张艺兴、雷佳音在2018年8月之后,未有新公开电视剧拍摄计划;井柏然、陈伟霆、易烊千玺、王源、陈道明、张涵予、李现、周一围、秦昊等人在2018年5月——11月杀青之后,未有新公开电视剧拍摄计划。
刘昊然、霍建华已没有电视剧存货。刘昊然最新电视剧作品《九州缥缈录》杀青于2018年8月16日,在此之后,未有新公开电视剧拍摄计划;霍建华最新电视剧作品《筑梦情缘》杀青于2018年8月25日,在此之后,未有新公开电视剧拍摄计划。
张艺兴目前有一部特别出演电视剧《大明风华》未播出,该剧杀青于2018年8月2日,在此之后,未有新公开电视剧拍摄计划。
雷佳音目前有一部2013年未播电视剧《翻手为云覆手为雨》,最新杀青电视剧《九州缥缈录》于2018年8月16日结束拍摄,在此之后,未有新公开电视剧拍摄计划。
井柏然目前仅有一部电视剧《南烟斋笔录》未播出,该剧杀青于2018年6月20日,在此之后,未有新公开电视剧拍摄计划。

陈道明目前仅有一部电视剧《庆余年》未播出,该剧杀青于2018年7月19日,在此之后,未有新公开电视剧拍摄计划。
李现目前仅有一部电视剧《剑王朝》未播出,最新杀青电视剧《亲爱的,热爱的》于2018年7月29日结束拍摄,在此之后,未有新公开电视剧拍摄计划。
王源目前仅有一部电视剧《大主宰》未播出,该剧杀青于2018年7月30日,在此之后,未有新公开电视剧拍摄计划。

王源于年初被伯克利录取,日前已赴美读书
陈伟霆目前仅有一部电视剧《风暴舞》未播出,该剧杀青于2018年10月,在此之后,未有新公开电视剧拍摄计划。

周一围目前仅有一部电视剧《江山故人》未播出,该剧杀青于2018年11月21日,在此之后,未有新公开电视剧拍摄计划。
张涵予目前有两部电视剧《天下长安》《逆光》未播出,《逆光》杀青于2018年7月30日,在此之后,未有新公开电视剧拍摄计划。
秦昊目前有《我们正年轻》《南歌嘹亮》两部剧未播出,《我们正年轻》杀青于2018年5月21日,在此之后,未有新公开电视剧拍摄计划。
不开工时上综艺
开工后拍献礼剧
在53位男演员中,胡歌、刘昊然、黄磊、霍建华、井柏然、钟汉良、靳东、陈伟霆、黄轩、张艺兴、黄子韬、易烊千玺、王俊凯、王源、陈晓、孙红雷、陈道明、陈宝国、冯绍峰、刘烨、黄晓明、张涵予、阮经天、雷佳音、张一山、李现、欧豪、夏雨、胡一天、周一围、白敬亭、潘粤明、胡军、秦昊、白宇、朱一龙等36人均处于空档期,除综艺节目之外,既无公开电视剧拍摄计划,也无公开电影拍摄计划。
与电视剧、电影相比,常驻综艺的录制周期一般在20天左右,按大多数综艺节目每周一更,每季12期计算,艺人花费20天时间成本,即可获得约3个月热度(12周×7天=84天≈3个月),相当划算。
并且,在耗费的精力与心血上,一档综艺节目的投入远比一部影视作品省心,对大多数艺人而言,这都是一个轻巧赚钱的优质选择。
白敬亭的《这就是灌篮》第二季,黄晓明、王俊凯的《中餐厅》第三季,冯绍峰的《遇见天坛》,王凯的《青春环游记》,易烊千玺的《这就是街舞》第二季,均是在未开工期间录制的综艺节目。
“限薪令”之后开工的演员,新电视剧作品大多选择了献礼剧或者主题“伟光正”的现实题材作品。
黄轩的谍战剧《瞄准》,王凯的经侦剧《猎狐》,黄子韬的热血青春剧《租界少年热血档案》,陈晓的医疗剧《了不起的儿科医生》,孙红雷的谍战剧《新世界》,冯绍峰的创业剧《大时代》,佟大为的谍战剧《绝密者》、创业剧《奔腾年代》、刑经双侦剧《一念无间》,刘烨的创业剧《在远方》,胡一天的创业剧《青春须早为》,白敬亭的体育竞技剧《乒乓》,黄景瑜的创业剧《青春创世纪》,任嘉伦的消防救援剧《蓝焰突击》,陆毅的经侦剧《猎枭》,杨洋的军旅剧《特战荣耀》,李易峰的谍战剧《隐秘而伟大》、创业剧《我在北京等你》、军旅剧《号手就位》,欧豪的缉毒剧《黑白禁区》,林更新的缉毒剧《最初的相遇,最后的别离》,均属于此类。

在献礼大潮下,主演这些作品有播出保障,并且消解了被查税的风险,显然是一个不错的选择。
舍弃小荧屏
转战大银幕
另外有一部分演员,已经在电视剧领域闯出名堂,在有代表作傍身之后,理所当然想往电影方向发展,接演电视剧作品的几率随之降低。
胡歌最新电视剧作品《猎场》杀青于2016年2月1日,播出于2017年11月6日,在此之后,参演电影《李娜传》《攀登者》《南方车站的聚会》,无公开电视剧拍摄计划。

钟汉良最新电视剧作品《凉生,我们可不可以不忧伤》杀青于2017年1月26日,在此之后,参演电影《解放了》《宠爱》,无公开电视剧拍摄计划。

李现在《亲爱的,热爱的》杀青之后,主演《恋曲1980》《春江花月夜》,参演《中国机长》三部电影,暂无公开电视剧项目安排。

另有一些演员,原本就同时活跃在大银幕与小荧屏上,在完成几部电视剧拍摄之后,将演艺重心暂时转回电影,目前也无公开电视剧拍摄计划。
刘昊然在《九州缥缈录》杀青之后,主演《尘埃里开花》,参演《我和我的祖国》两部电影,接下来预计有《唐人街探案3》拍摄计划,暂无公开电视剧项目安排。
欧豪目前有《我和我的祖国》《中国机长》两部参演电影待上映,最新电视剧作品《黑白禁区》杀青于7月22日,接下来暂无公开电视剧项目安排。

黄轩目前有《瞄准》《完美关系》两部待播剧,《瞄准》于今年4月份杀青,此后无公开电视剧拍摄计划。另有电影《她杀》《如果芸知道》等待上映。
结语
经历一连串行业动荡之后,在观望中终于下定决心复工的头部演员数量越来越多,开机的重点项目数量也有所回升。期待在接下来一段时间内听到更多有竞争力的优质项目开机的消息,观众们都在翘首期盼。
广告、内容合作请点这里:寻求合作
咨询·服务
