重磅!2026年中国及31省市中式快餐行业政策汇总及解读(全) 助力行业向高质量、规范化、多元化方向升级
以下数据及分析来自于前瞻产业研究院中式快餐研究小组发布的《中国快餐行业市场前瞻与投资战略规划分析报告》
行业主要上市公司:西安饮食(000721.SZ)、广州酒家(603043.SH)、遇见小面(02408.HK)、小菜园(00999.HK)、呷哺呷哺(00520.HK)
本文核心数据:中式快餐行业政策;各省市中式快餐行业政策;政策解读
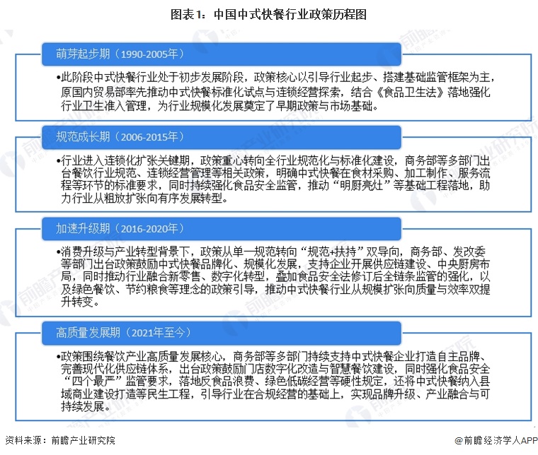
1、政策历程图
中国中式快餐行业政策发展历经1990-2005年萌芽起步、2006-2015年规范成长、2016-2020年加速升级、2021年至今高质量发展四个阶段,政策导向从早期的基础准入规范、引导连锁经营与大众化发展,逐步转向行业全流程标准化建设与食品安全强化,再到融合品牌化、规模化、供应链升级与数字化转型的“规范+扶持”双驱动,现阶段则以食品安全“四个最严”为底线,叠加反食品浪费、绿色低碳、产业融合等要求,同时将中式快餐纳入县域商业等民生工程,实现了从粗放引导到精细化、体系化推动行业高质量发展的全面升级。

2、国家层面政策汇总及解读
——国家层面中式快餐行业政策汇总
截至2025年国家层面中式快餐政策主要聚焦餐饮行业,涵盖食品安全、业态发展、消费促进、绿色健康等核心维度,由中办、国办、国务院及商务部、市场监管总局等多部门协同出台政策,既通过规范类政策筑牢行业发展底线,又以支持类、指导类政策激活发展动能。规范层面聚焦连锁经营食品安全主体责任、全链条监管、反食品浪费等;支持层面着力推动大众化餐饮、社区及乡村餐饮拓展;同时以绿色低碳、营养健康为长期导向,延续《国民营养计划》要求,引导中式快餐优化产品结构、践行绿色发展,全方位助力行业向高质量、规范化、多元化方向升级。



——《餐饮业促进和经营管理办法》解读
《餐饮业促进和经营管理办法》从多维度推动中式快餐行业高质量发展,既倒逼行业规范产品供给结构,要求企业完善菜单信息披露,强化价格与品质透明度,契合中式快餐标准化套餐的核心发展特性;又明确鼓励数字化转型与线上线下融合,为企业数字化管理体系搭建、产业链协同效率提升及降本增效提供政策支撑;同时细化反食品浪费要求,推动行业构建绿色低碳经营模式,助力企业通过精准运营减少食材损耗、优化经营成本;还鼓励挖掘传承传统餐饮文化、培育地方特色餐饮,为中式快餐品牌化、产业化发展拓宽路径,推动地域特色小吃实现标准化升级与连锁化复制。

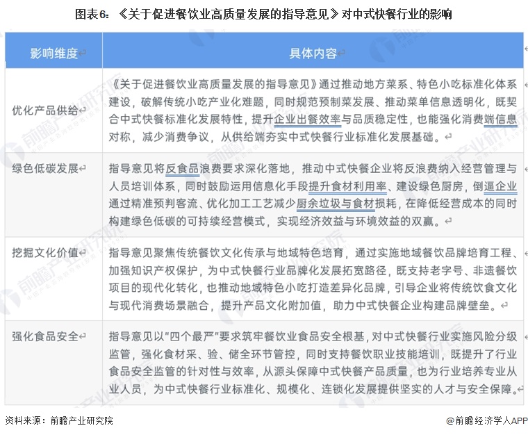
——《关于促进餐饮业高质量发展的指导意见》解读
《关于促进餐饮业高质量发展的指导意见》从多核心维度为中式快餐行业高质量发展筑牢根基,在优化产品供给上,推动地方菜系与特色小吃标准化体系建设;在绿色低碳发展上,深化反食品浪费落地,鼓励企业以信息化手段提升食材利用率、建设绿色厨房,推动行业实现经济效益与环境效益双赢;在挖掘文化价值上,聚焦传统餐饮文化传承与地域特色培育,通过品牌培育工程和知识产权保护,助力行业拓宽品牌化发展路径、构建品牌壁垒;在强化食品安全上,以“四个最严”要求实施风险分级监管,强化食材全环节管控并支持职业技能培训,为行业标准化、规模化、连锁化发展提供坚实的人才与安全保障,全方位推动中式快餐行业向标准化、绿色化、品牌化方向升级。

3、31省市层面的政策汇总及解读
——部分省市中式快餐行业政策汇总
从部分省市中式快餐政策来看,各地区结合自身特色各有侧重且整体形成发展合力。北京聚焦打造国际美食之都;河北、福建等省份明确餐饮消费增长目标,依托美食节会、消费券发放等举措提振消费,还推进多业态融合场景打造与美食之都申创;山西、吉林、黑龙江等北方省份深挖地方特色餐饮资源,开展品牌推广;上海、江苏、浙江等华东省市注重优化餐饮企业发展环境,推动餐饮业态智能化、数字化升级,支持品牌跨界联名、首店引进与高端榜单申报,同时鼓励浙菜等地方菜系跨省、出海布局;广东、湖南、重庆等南方省市深耕本土餐饮文化,培育名厨、名店、名菜等餐饮品牌矩阵,打造特色餐饮集聚区;辽宁侧重规范餐饮消费市场环境,加强预付式消费引导与市场整治;四川则从食品安全监管层面发力,通过全链条监管、分场景管控为餐饮业高质量发展筑牢安全基础。



——部分省市中式快餐行业重点发展方向解读
地方层面,北京聚焦餐饮供给体系完善与消费场景创新,推动线上线下多元融合;江苏、上海侧重数字化赋能与特色促消费活动,助力品牌精准运营与场景升级;广东、湖南、江西、浙江等地则深度挖掘地方餐饮文化,一方面培育名厨、名店、名菜等多层次品牌,打造特色餐饮集聚区与美食市集,另一方面通过非遗保护、品牌评选与展会推广等方式,强化区域餐饮的文化内涵与品牌输出,同时联动预制菜等相关产业,推动中式快餐产业的规模化与品质化升级。

更多本行业研究分析详见前瞻产业研究院《中国快餐行业市场前瞻与投资战略规划分析报告》。
同时前瞻产业研究院还提供产业大数据、产业研究报告、产业规划、园区规划、产业招商、产业图谱、智慧招商系统、行业地位证明、IPO咨询/募投可研、IPO工作底稿咨询等解决方案。在招股说明书、公司年度报告等任何公开信息披露中引用本篇文章内容,需要获取前瞻产业研究院的正规授权。
更多深度行业分析尽在【前瞻经济学人APP】,还可以与500+经济学家/资深行业研究员交流互动。
广告、内容合作请点这里:寻求合作
咨询·服务

