重磅!2026年中国及31省市城市轨道交通行业政策汇总及解读(全) 有序推进城市轨道交通发展
以下数据及分析来自于前瞻产业研究院城市轨道交通研究小组发布的《中国城市轨道交通智能运维行业市场前瞻与投资战略规划分析报告》
行业主要上市公司:中国中铁(601390.SH)、中国铁建(601186.SH)、隧道股份(600820.SH)、宏润建设(002062.SZ)、中国中车(601766.SH)、康尼机电(603111.SH)、中国通号(688009.SH)等
本文核心数据:中国城市轨道交通行业政策;各省市城市轨道交通行业政策;政策解读
1、政策历程图
城市轨道交通是采用专用轨道导向运行的城市公共客运交通系统,是城市公共交通的骨干。在“十二五”规划中,城市轨道交通的发展重点在制定技术路线及交通网络建设方面;在“十三五”规划和“十四五”规划中,国家分别提出要加快和有序推进城市轨道交通的发展;“十五五”规划提出加快建设交通强国,完善现代综合交通运输体系。

2、国家层面政策汇总及解读
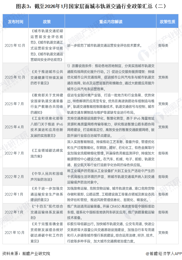
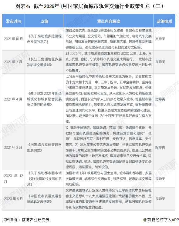
——国家层面城市轨道交通行业政策汇总
2005年以来,国务院、住房和城乡住建部、交通运输部等多国家部门持续出台推动和完善全国城市轨道交通体系建设相关政策,涉及技术、投资、装备、噪声防治、绿色发展等方面。截至2026年1月,国家层面城市轨道交通行业政策汇总如下:




——《关于全面推进城市综合交通体系建设的指导意见》解读
2023年11月,为进一步规范加强城市交通基础设施规划建设,打造宜居、韧性、智慧城市,住房和城乡建设部出台《关于全面推进城市综合交通体系建设的指导意见》,提出以下发展目标:到2025年,各地城市综合交通体系进一步健全,设施网络布局更加完善,运行效率、整体效益和集约化、智能化、绿色化水平明显提升;到2035年,各地基本建成人民满意、功能完备、运行高效、智能绿色、安全韧性的现代化城市综合交通体系。
城市轨道交通是城市交通基础设施的重要组成部分,在城市综合交通体系建设中,国家对城市轨道交通的发展规划包括有序推进城市快速干线交通系统建设、加快补齐城市重点区域停车设施短板、增强城市交通基础设施安全韧性3个方面。

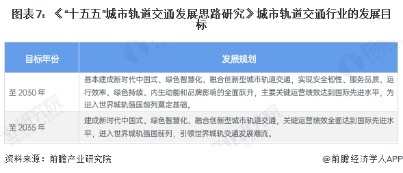
——《“十五五”城市轨道交通发展思路研究》解读
2025年12月10日,中国城市轨道交通协会正式发布《“十五五”城市轨道交通发展思路研究》,提出“十五五”中国城市轨道交通发展目标,具体如下:

3、31省市层面的政策汇总及解读
——31省市城市轨道交通行业政策汇总
各地政府对当地城市轨道交通的发展规划聚焦在运营里程、投资规模、技术、质量安全等方面。截至2026年1月,地方层面城市轨道交通行业政策规划汇总如下:


——31省市城市轨道交通行业发展目标解读
北京、江苏、浙江等地的城市轨道交通里程规划超1000公里,广东等地的规划超500公里;四川、浙江、等地规划投资额均在千亿元以上。

更多本行业研究分析详见前瞻产业研究院《中国城市轨道交通智能运维行业市场前瞻与投资战略规划分析报告》。
同时前瞻产业研究院还提供产业大数据、产业研究报告、产业规划、园区规划、产业招商、产业图谱、智慧招商系统、行业地位证明、IPO咨询/募投可研、IPO工作底稿咨询等解决方案。在招股说明书、公司年度报告等任何公开信息披露中引用本篇文章内容,需要获取前瞻产业研究院的正规授权。
更多深度行业分析尽在【前瞻经济学人APP】,还可以与500+经济学家/资深行业研究员交流互动。
广告、内容合作请点这里:寻求合作
咨询·服务

