2026年中国物流园区产业聚集分析 园区集聚效应凸显,产园融合迈入新阶段【组图】
以下数据及分析来自于前瞻产业研究院物流园区研究小组发布的《2025-2030年中国物流园区建设规划与经营模式分析报告》。
行业主要上市公司:顺丰控股(002352.SZ)、京东物流(02618.HK)、南山控股(002314.SZ)、铁龙物流(600125.SH)、新宁物流(300013.SZ)等。
本文核心数据:运营园区入驻企业数量;园区入驻企业类型;园区与周边产业集群发展
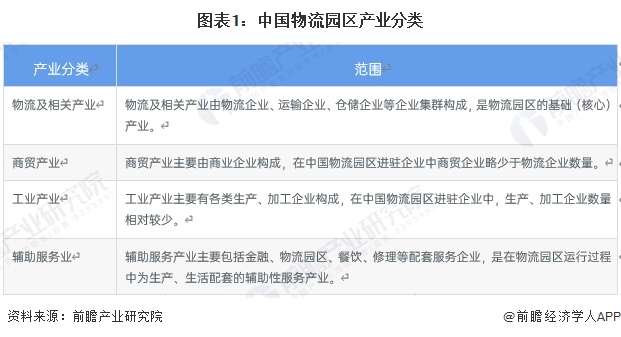
1、物流园区产业分类
按照园区所依托的不同对象,物流园区分为货运服务型、生产服务型、商贸服务型、口岸服务型、综合服务型5类,对应的聚集产业也具有多元性,这是由物流作为服务产业的特征决定的。除依托运输枢纽建设的货运服务型物流园区外,一般情况下,物流园区内物流产业与其服务所依托的产业共同存在,具体而言包括以下几类产业:

2、运营园区集聚效应增强
中国物流与采购联合会数据显示,运营园区平均入驻企业数为297家,与2022年园区调查268家相比,增加10.8%,物流园区的集聚效应进一步显现。其中,超过一半的园区入驻企业数量在50家及以上,8.7%的园区入驻企业数量在800家及以上。

从入驻企业类型来看,第三方物流企业和商贸企业入驻的园区比例最多,分别为77.5%和76.3%。有5A级物流企业入驻的园区占比为22.0%。

3、园区与周边产业集群集聚发展
《“十四五”现代物流发展规划》要求加强工业园区、产业集群与国家物流枢纽、物流园区、物流中心等设施布局衔接、联动发展。中国物流与采购联合会数据显示,在建和运营的物流园区中,77.9%的园区周边20公里范围内建有产业园区。其中,商贸服务型、综合服务型物流园区依托周边产业园区发展更为明显。

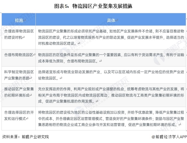
4、物流园区产业聚集措施
以有利于中国物流园区产业聚集内在机理的发挥为导向,从政府角度,促进中国物流园区产业聚集发展应采取的措施包括:

更多本行业研究分析详见前瞻产业研究院《中国物流园区建设规划与经营模式分析报告》。
同时前瞻产业研究院还提供产业大数据、产业研究报告、产业规划、园区规划、产业招商、产业图谱、智慧招商系统、IPO募投可研、IPO业务与技术撰写、IPO工作底稿咨询等解决方案。
在招股说明书、公司年度报告等任何公开信息披露中引用本篇文章内容,需要获取前瞻产业研究院的正规授权。如有IPO业务合作需求请直接联系前瞻产业研究院IPO团队,联系方式:400-068-7188。
更多深度行业分析尽在【前瞻经济学人APP】,还可以与500+经济学家/资深行业研究员交流互动。
广告、内容合作请点这里:寻求合作
咨询·服务

