投资成都 | 一文看懂成都市节能环保产业发展现状与投资机会前瞻(附节能环保产业现状、空间布局、投资机会分析等)
成都市节能环保产业政策环境
——成都市节能环保产业重点政策梳理
成都市已构建起一套导向清晰、保障有力的节能环保政策体系,以《国家碳达峰试点(成都)实施方案》《成都市碳达峰实施方案》为顶层指引,系统覆盖资金支持、项目申报、专项布局与闭环监管等关键环节。在此框架下,政策聚焦节能改造、污染治理、储能发展与充电基础设施建设四大主攻方向,同时以专项补助、项目申报、流程规范等具体举措为支撑,兼顾政策落地实效与产业发展需求,共同推动成都绿色低碳循环发展政策体系不断完善,助力如期实现碳达峰目标。

——成都市节能环保产业各区域政策
成都市各区域围绕全市节能环保发展总目标,结合自身产业定位出台了专项政策,形成错位发展、协同并进的良好局面。其中,成都高新区聚焦生态环保产业高质量发展,侧重企业奖励与审批优化;四川天府新区主打绿色低碳产业,突出融资支持与碳减排激励;龙泉驿区结合汽车产业优势,聚焦汽车绿色转型与动力电池回收;青白江区以循环经济为核心,重点扶持再生资源利用与绿色物流;新都区立足交通产业特色,着力推进装备再制造与绿色工厂培育。各区政策靶向精准、举措具体,共同支撑全市节能环保产业高质量发展,助力碳达峰目标实现。

2、成都市节能环保产业链图谱
——成都市节能环保产业链图谱
成都市节能环保产业链包括上游原材料、中游装备制造和下游应用服务等环节。在成都市,企业分布呈现中游装备制造环节高度集中,高效节能和资源循环利用领域尤为发达,而先进环保技术和绿色交通装备等高端制造环节以及上游核心原材料的自主可控能力则相对薄弱。

注:统计时间:2026/2/3。
——成都市节能环保产业链图谱(按区域维度)
成都市节能环保产业呈现出“双核引领、圈层梯次分布”的鲜明空间格局。武侯区与天府新区(成都片区)构成产业集聚的第一梯队,在高效节能、先进环保、资源循环利用及绿色装备制造四大领域均处于全市领先地位,其中武侯区依托中心城区优势聚焦技术服务与总部经济,天府新区则凭借国家级新区定位成为另一核心增长极;双流区作为第二梯队,在高效节能和资源循环利用领域对核心区形成有效支撑,而金牛区、锦江区、成华区、郫都区等区域构成产业发展中坚力量,在细分领域各有侧重;相比之下,青白江区、新都区、龙泉驿区等二圈层区域企业数量相对较少,未来可依托其土地空间和制造业基础承接核心区产业外溢,推动全市节能环保产业形成更加均衡的梯次发展格局。

注:1)统计时间:2026/2/3,2)上述数据仅列举成都各地区企业数量前四的环节。
3、成都市节能环保产业发展规模
——成都市节能环保产业发展规模
2024年成都市节能环保产业发展势头稳健,主营业务收入超1500万元,这一成绩的取得得益于全市多层次政策体系的精准支撑、完整产业链条的持续完善以及多元应用场景的深度赋能。当前,成都已初步构建起涵盖高效节能、先进环保、资源综合利用三大核心方向的产业体系,获批国家五星级节能环保新型工业化产业示范基地,集聚了一批优质骨干企业,产业创新能力与集聚效应持续凸显,为主营业务收入稳步增长奠定了坚实基础。

——成都市节能环保产业各区发展规模
截至2025年,成都市主要地区节能环保产业呈现差异化、高质量发展态势,各区域立足自身产业定位,聚焦低碳转型、产业集聚、技术创新等核心方向,形成了特色鲜明、协同发力的发展格局。各区域结合资源禀赋与产业基础,在低碳经济、环保装备研发、汽车绿色转型、循环经济、节水治理等领域各有侧重、成效显著,共同推动全市节能环保产业规模持续壮大、质量稳步提升。

4、成都市节能环保产业企业布局分析
——成都市节能环保产业企业空间布局
成都节能环保企业广泛分布在中心城区和近郊区,包括温江区、新都区、青羊区、金牛区、武侯区、青白江区、双流区、锦江区、龙泉驿区等,体现了成都节能环保产业在全域范围的集聚与发展。其中,武侯区、双流区、青羊区等中心城区在代表性企业数量和质量上较为突出。
从产业领域来看,这些代表性企业涵盖了高效节能装备制造、先进环保技术、资源循环利用、绿色交通设备等多个细分方向,充分展现了成都在推动节能环保产业与实体经济深度融合,尤其是在促进工业绿色化改造和城市生态文明建设方面取得的成果。

——成都市节能环保产业载体空间布局
成都市已构建起一个“一体多极、功能协同”的节能环保产业载体空间布局。其中,成都高新区作为核心引擎,展现出在环保技术装备研发、低碳产业集群培育等前沿领域的全面引领优势;而其他区域则错位发展,形成多个特色增长极,如郫都区与彭州市聚焦氢能产业全链条布局、青白江区深耕再生资源与循环经济、龙泉驿区立足汽车产业绿色转型、邛崃市与金堂县推进近零碳排放园区建设、新都区聚焦交通产业绿色升级等。全域通过密集布局的专业产业园区与特色功能区,共同构成了覆盖广泛、链条完整且深度融合的节能环保生态体系,为产业高质量发展提供了坚实载体支撑。

5、成都市节能环保产业融资分析
——成都市节能环保产业融资现状分析
从2017至2025年的融资数据来看,成都节能环保产业融资规模在2020-2021年达到阶段性顶峰,其中2021年融资事件数达5起、融资总额达26.13亿元均为峰值,此后市场活跃度与融资规模出现明显回调并逐步趋于稳定,近四年年度融资总额维持在2.2-4亿元的区间内,融资事件数则稳定在2-6起,整体呈现稳健运行的发展态势。

统计时间:2026年2月3日。
——成都市节能环保产业融资区域分布
根据2023-2025年的融资数据,成都市节能环保企业的融资活动呈现出高度集中的区域分布特征。其中,高新区以6起融资事件遥遥领先,是全市节能环保产业资本汇聚的绝对核心;金牛区以2起融资事件紧随其后,构成重要的区域支撑;而温江区、郫都区则各有1起融资事件,显示出其他区域的市场活跃度相对较低。整体而言,成都市节能环保产业的资本聚集效应明显,形成了以高新区为单极引领、金牛区为次要支撑,其他区域零星参与的发展格局,区域间融资活跃度存在显著差异。

统计时间:2026年2月3日。
6、成都市节能环保产业投资机会分析
——成都市各区节能环保产业发展规划
成都市各区节能环保产业发展规划呈现出差异化、协同化特征。金牛区聚焦绿色低碳建筑,依托产业联盟构建现代化体系,打造全国一流创新高地;成华区以设备更新为抓手,推进工业技改与建筑绿色化,务实推动城市降碳;锦江区对标国际,以C40绿色繁荣社区试点为引领,打造双碳智慧示范园区;青羊区实施碳达峰“十大行动”,明确能源消费比重及能耗下降刚性目标;武侯区创新“三生融合”模式,以全地埋式垃圾压缩转运标杆项目实现生态效益与产业发展的有机统一。整体而言,各区立足资源禀赋,聚焦细分赛道,共同构建起主城区协同推进的节能环保产业新格局。

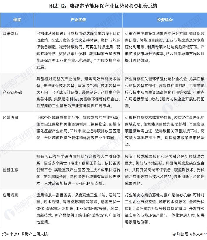
——成都市节能环保产业优势及投资机会总结
成都市节能环保产业依托系统完善的多层次政策体系与完整的产业链基础,通过各区域在再生资源利用、氢能布局、近零碳建设等领域的错位协同发展,构建了覆盖核心技术攻关、丰富场景应用与活跃产学研融合的创新生态,为投资者在环保装备研发、产业链短板补全、技术成果转化及行业解决方案落地等领域提供了多元化的战略机遇。

更多本行业研究分析详见前瞻产业研究院《全球及中国城市环保产业发展前景展望与投资战略规划分析报告》。
同时前瞻产业研究院还提供产业新赛道研究、投资可行性研究、产业规划、园区规划、产业招商、产业图谱、产业大数据、智慧招商系统、行业地位证明、IPO咨询与募投可研、专精特新小巨人申报、十五五规划等解决方案。如需转载引用本篇文章内容,请注明资料来源(前瞻产业研究院)。
更多深度行业分析尽在【前瞻经济学人APP】,还可以与500+经济学家与资深行业研究员交流互动。更多企业数据、企业资讯、企业发展情况尽在【企查猫APP】,性价比最高功能最全的企业查询平台。
广告、内容合作请点这里:寻求合作
咨询·服务

